1、引言
本应用笔记为系统开发者概述了开发板特性的硬件实现。开发板特性为供电电源、时钟管理、复位控制、自举模式设置和调试管理。
本文档详细介绍了如何使用 STM32U575xx 和 STM32U585xx 微控制器(也称为STM32U575/585)。其中介绍了使用这些 MCU开发应用程序所需的最少硬件资源。
本文还包括了详细的参考设计原理图,说明了其主元件、接口和模式。本文档适用于基于 Arm®的 STM32U575/585 微控制器。
2、电源管理
2.1 电源
STM32U575/585 器件要求 1.71 至 3.6 V 的工作电压电源(VDD)。
下面列出的独立电源可用于特定外设:
• VDD = 1.71 V 至 3.6 V
VDD 是为 I/O、内部稳压器和系统模拟信号(如复位、电源管理和内部时钟)供电的外部电源。VDD 通过VDD 引脚从外部提供。
• VDDA = 1.58 V (COMPs) / 1.6 V (DACs/OPAMPs) / 1.62 V (ADCs) / 1.8 V (VREFBUF) 至 3.6 V
VDDA 是为 A/D 转换器、D/A 转换器、电压参考缓冲器、运算放大器和比较器供电的外部模拟电源。VDDA 电压电平独立于 VDD 电压。不使用这些外设时,VDDA 引脚必须优先连接至 VDD 电压电源。
提示 如果 VDDA 引脚保持为高阻抗或连接至 VSS,则可施加到 I/O(具有'_a' I/O 结构)上的最大输入电压将降低(参见器件数据手册以了解更多详细信息)。
• VDDSMPS = 1.71 V 至 3.6 V
VDDSMPS 是为 SMPS 降压转换器供电的外部电源。它通过 VDDSMPS 引脚从外部提供,且必须连接到与VDD 引脚相同的电源。
• VLXSMPS
VLXSMPS 引脚是开关 SMPS 降压转换器输出。
• VDD11
VDD11 是通过内部 SMPS 降压转换器 VLXSMPS 引脚提供的数字内核电源。仅出现在具有内部 SMPS 的封装上的两个 VDD11 引脚连接至总量为 4.7 µF(典型值)的外部电容。此外,每个 VDD11 引脚需要一个 100 nF陶瓷电容。
• VCAP
VCAP 是来自内部 LDO 稳压器的数字内核电源。VCAP 引脚(一个或两个)仅出现在只具有 LDO(无SMPS)的封装上,需要连接至总量为 4.7 μF(典型值)的外部电容。此外,每个 VCAP 引脚需要一个 100nF 陶瓷电容。
提示 – 如果有两个 VCAP 引脚(UFBGA169 封装),则每个引脚必须连接至 2.2 µF 电容(总量约为 4.4 µF)(最大 4.7 µF)。每个 VCAP 还需要一个 100 nF 陶瓷电容。
– SMPS 电源引脚(VLXSMPS、VDD11、VDDSMPS、VSSSMPS)仅在具有 SMPS 的封装上可用。在此类封装中,STM32U575/585 器件并联嵌入了两个稳压器(一个 LDO 和一个 SMPS),以便为数字外设提供VCORE 电源。VDD11 引脚上需要总 4.7 μF 的外部电容和 2.2 µH 线圈。此外,每个 VDD11 引脚需要一个100 nF 陶瓷电容。
– Flash 由 VCORE 和 VDD 供电。
• VDDUSB = 3.0 V 至 3.6 V
VDDUSB 为外部独立电源,为 USB 收发器供电。VDDUSB 电压电平独立于 VDD 电压。不使用 USB 时,VDDUSB 引脚必须优先连接至 VDD 电压电源。
提示如果 VDDUSB 引脚保持为高阻抗或连接至 VSS,则可施加到 I/O(具有'_u' I/O 结构)上的最大输入电压将降低(参见器件数据手册以了解更多详细信息)。
• VDDIO2 = 1.08 V 至 3.6 V
VDDIO2 是为 14 个 I/O (port G[15:2])供电的外部电源。VDDIO2 电压级别与 VDD 电压无关,不使用 PG[15:2]时,最好连接到 VDD。
提示 在小封装上,VDDA、VDDIO2 或 VDDUSB 独立电源可能不作为专用引脚出现,且内部连接至 VDD 引脚。如果产品上不支持某功能,则该功能也不会出现。
• VBAT = 1.65 V 至 3.6 V(保证功能降至 VBOR_VBAT 最小值,参见产品数据手册)
当 VDD 掉电时(通过电源开关),VBAT 为 RTC、TAMP、外部时钟 32 kHz 振荡器、备份寄存器和可选备份SRAM 提供电源。
• VREF- 和 VREF+
VREF+ 为 ADC 和 DAC 的输入参考电压。使能时,它还是内部电压参考缓冲器(VREFBUF)的输出。当ADC 和 DAC 不使能时,VREF+引脚可接地。
内部电压参考缓冲器支持四个输出电压,可利用 VREFBUF_CSR 寄存器中的 VRS[2:0]字段进行配置:
– VREF+大约为 1.5 V。这要求 VDDA ≥ 1.8 V。
– VREF+大约为 1.8 V。这要求 VDDA ≥ 2.1 V。
– VREF+大约为 2.048 V。这要求 VDDA ≥ 2.4 V。
– VREF+大约为 2.5 V。这要求 VDDA ≥ 2.8 V。
VREF- 和 VREF+ 引脚并非在所有封装上可用。当不可用时,它们分别与 VSSA 和 VDDA 引脚绑定。
当 VREF+引脚与 VDDA 在一个封装中互相绑定时,内部 VREFBUF 不可用且必须禁用。
VREF- 必须始终等于 VSSA。
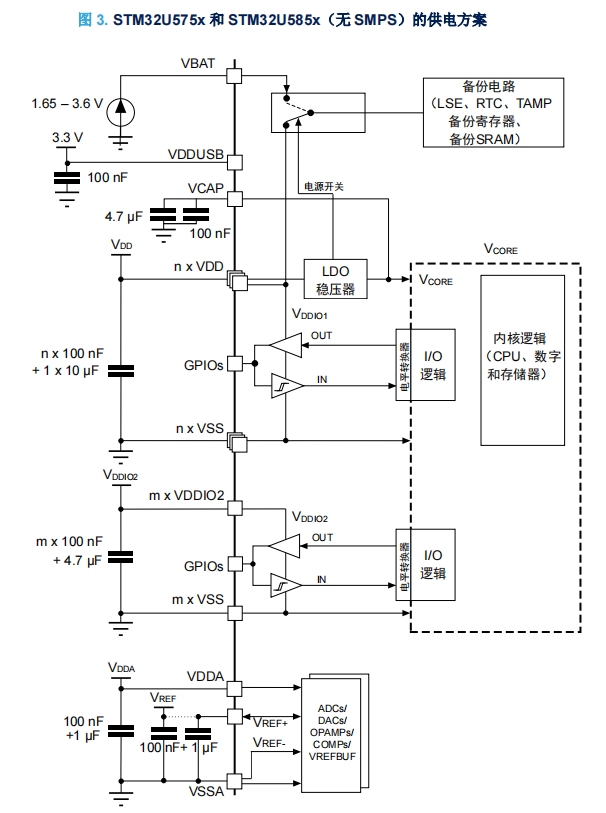
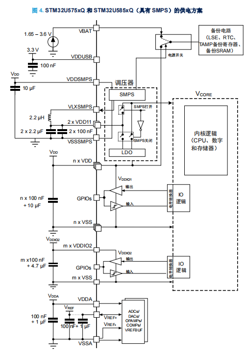
下图显示了 STM32U575/585 器件电源概述,具体取决于 SMPS 存在性。


在无 SMPS 的器件中,I/O 和系统模拟外设(如 PLL 和复位模块)由 DD 电源供电。为数字外设和存储器供电的VCORE 电源由 LDO 生成。
提示 如果选定的封装具有 SMPS 降压转换器选项,但 SMPS 不被应用程序使用(而是使用嵌入式 LDO),则建议设置 SMPS 电源引脚,如下所示:
• 将 VDDSMPS 和 VLXSMPS 连接至 VSS
• 将 VDD11 引脚通过两个(2.2 µF + 100 nF)电容连接至 VSS(如在正常模式下)
2.1.1 独立模拟外设电源
为了提高 ADC 和 DAC 转换精度、扩展供电的灵活性,模拟外设配有独立电源,可以单独滤波并屏蔽 PCB 上的噪声。
模拟外设的电压电源输入在单独的 VDDA 引脚上可用。VSSA 引脚提供了独立的电源接地连接。
VDDA 电源电压可与 VDD 不同。复位后,由 VDDA 供电的模拟外设是逻辑隔离且电隔离的,因而不可用。当 VDDA电源存在时,使用这些外设前,必须通过设置 PWR_SVMCR 寄存器中的 ASV 位,解除此隔离。
VDDA 电源可由模拟电压监测(AVM)监控,并与两个阈值(AVM1 为 1.6 V,而 AVM2 为 1.8 V)进行比较。有关更多详细信息,请参见器件数据手册和参考手册的“外设电压监测(PVM)”部分。
当使用单供电时,VDDA 引脚可外部连接至同一 VDD 电源,为得到无噪声的 VDD 参考电压,需通过外部滤波电路。
ADC 和 DAC 参考电压
为确保低电压输入和输出上的更好精度,用户可将 VREF+连接至一个独立的、低于 VDDA 的参考电压源。
对于模拟输入 (ADC)或输出 (DAC)信号, VREF+为最高电压,以满量程值表示。VREF+可由外部参考或VREFBUF(可以输出可配置电压:1.5、1.8、2.048 或 2.5 V)来提供。VREFBUF 还可通过 VREF+引脚为外部元件提供电压。
有关更多信息,请参见器件数据手册和参考手册的“电压参考缓冲器(VREFBUF)”部分。
2.1.2 独立 I/O 电源轨
来自端口 G(PG[15:2])的一些 I/O 由单独的电源轨供电。此轨的电源范围为 1.08 V 至 3.6 V,可通过 VDDIO2 引脚外部提供。VDDIO2 电压电平完全独立于 VDD 或 VDDA。
VDDIO2 引脚仅可用于一些封装(参见数据手册中的引脚排列详细信息,以了解 I/O 列表)。
复位后,由 VDDIO2 供电的 I/O 是逻辑隔离且电隔离的,因而不可用。当 VDDIO2 电源存在时,从 PG[15:2]使用任一I/O 前,必须通过设置 PWR_SVMR 寄存器中的 IO2SV 位,解除此隔离。
VDDIO2 电源由 VDDIO2 电压监测(IO2VM)监控且与内部参考电压(3/4 VREFINT,约为 0.9 V)进行比较。有关更多详细信息,请参见器件数据手册和参考手册的“外设电压监测(PVM)”部分。
2.1.3 独立的 USB 收发器电源
USB 收发器通过一个单独的电源 VDDUSB 供电。VDDUSB 范围从 3.0 V 到 3.6V,完全独立于 VDD 或 VDDA。
复位后,由 VDDUSB 供电的 USB 功能是逻辑隔离且电隔离的,因而不可用。当 VDDUSB 电源存在时,使用 USB OTG 外设前,须通过设置 PWR_SVMR 寄存器中的 USV 位,解除此隔离。
VDDUSB 电源由 USB 电压监测(UVM)监控且与内部参考电压(VREFINT,约为 1.2 V)进行比较。有关更多详细信息,请参见器件数据手册和产品参考手册的“外设电压监测(PVM)”部分。
2.1.4 电池备份域
为了在 VDD 掉电时,还能保留备份寄存器的内容,且为 RTC 供电,可将 VBAT 引脚连接到电池或者其他备用电源上。
VBAT 引脚为 RTC、TAMP、LSE 振荡器和 PC13 到 PC15 I/O 供电,允许 RTC 在主电源关闭时也可工作。
当在 PWR_BDCR1 寄存器中设置 BREN 位时,可通过 VBAT 引脚为备份 SRAM 供电。
VBAT 电源的开关由复位模块中内置的掉电复位电路进行控制。
Caution:
• 在 tRSTTEMPO(VDD 启动时)或 PDR(下电复位)检测期间,VBAT 和 VDD 之间的电源开关仍连接到 VBAT引脚。
• 在启动阶段,如果 VDD 的建立时间小于 tRSTTEMPO(有关 tRSTTEMPO 的值,参见数据手册)且 VDD > VBAT+ 0.6 V,会有电流经由 VDD 引脚和电源开关(VBAT)之间连接的内部二极管注入 VBAT 引脚。如果连接到VBAT 引脚的电源/电池无法承受此注入电流,则强烈建议在该电源与 VBAT 引脚之间连接一个低压降二极管。如果没有使用任何外部电池,建议将该 VBAT 引脚连接到带有 100 nF 外部去耦电容的 VDD 上。
通过 VDD 对备份域供电时(模拟开关连接到 VDD 引脚),以下引脚可用:
• PC13、PC14 和 PC15,可用作 GPIO 引脚
• PC13、PC14 和 PC15——三个引脚可由 RTC 或 LSE 进行配置(参见参考手册的 RTC 部分)
• 下列引脚,由 TAMP 配置为篡改引脚:
– PE3(TAMP_IN6/TAMP_OUT3)
– PE4(TAMP_IN7/TAMP_OUT8)
– PE5(TAMP_IN8/TAMP_OUT7)
– PE6(TAMP_IN3/TAMP_OUT6)
– PC13(TAMP_IN1/TAMP_OUT2)
– PA0(TAMP_IN2/TAMP_OUT1)
– PA1(TAMP_IN5/TAMP_OUT4)
– PC5(TAMP_IN4/TAMP_OUT5)
提示
• 由于电源开关仅能传递有限的电流(3 mA),因此使用输出模式的 PC13 到 PC15 I/O 受限:速率必须限制在2 MHz,最大负载为 30 pF。这些 I/O 不能作为电流源使用(如,驱动 LED)。
• 在 VDD 下,TAMP_OUTx 引脚(PE3、PE4、PE5、PE6、PA0、PA1、PC5)与其连接到的 GPIO 保持相同的速度特性。但是,在 VBAT 下,TAMP_OUTx 引脚的速度必须限制为 500 kHz。
• 在 VDD 或 VBAT 下,PC13 引脚的速度必须始终限制为 2 MHz。
备份域访问
系统复位后,备份域(RCC_BDCR、PWR_BDCR1、RTC、TAMP、备份寄存器及备份 SRAM)将受到保护,以防止意外的写访问。要使能对备份域的访问,请按以下步骤进行操作:
1. 通过在 RCC_AHB3ENR 寄存器中设置 PWREN 位,使能电源接口时钟。
2. 在 PWR_DBPR 寄存器中设置 DBP 位,使能对备份域的访问。
VBAT 电池充电
当 VDD 存在时,可通过 5 kΩ 或 1.5 kΩ 的内部电阻为 VBAT 上的外部电池供电,具体取决于 PWR_BDCR2 寄存器中的 VBRS 位。
可通过在 PWR_BDCR2 中设置 VBE 位来使能电池充电。在 VBAT 模式下自动禁用。
2.1.5 调压器
STM32U575/585 器件并联嵌入了以下内部调节器,以便为数字外设、SRAM1/2/3/4 和嵌入式 Flash 存储器提供VCORE 电源:
• SMPS 降压转换器
• LDO(线性电压稳压器)
可以在应用程序运行时进行选择,具体取决于应用需求。SMPS 可降低功耗,但 SMPS 产生的噪音可能会影响一些外设行为,需要应用程序在运行外设时切换至 LDO,以达到最佳性能。
除了待机电路和备份域,LDO 或 SMPS 可用于所有电压调节范围(范围 1/2/3/4)、所有停止模式(停止 0/1/2/3)和待机模式(有 SRAM2)(参见参考手册中的“低功耗模式总结”表)。
无 SMPS 的 STM32U575/585 器件仅嵌入了 LDO 稳压器,该稳压器可控制所有电压调节范围和功耗模式。
动态电压调节管理
LDO 和 SMPS 稳压器可提供四种不同的电压(电压调节),且可在所有停止模式下工作。这两种稳压器均可在以下范围操作:
• 范围 1(1.2 V、160 MHz),高性能:提供 1.2 V 的典型输出电压,且在系统时钟频率高达 160 MHz 时使用。
• 范围 2(1.1 V、110 MHz),中/高性能:提供 1.1 V 的典型输出电压,且在系统时钟频率高达 110 MHz 时使用。
• 范围 3(1.0 V、55 MHz),低/中功率:提供 1.0 V 的典型输出电压,且在系统时钟频率高达 55 MHz 时使用。
• 范围 4(0.9 V、25 MHz),低功率:提供 0.9 V 的典型输出电压,且在系统时钟频率高达 25 MHz 时使用。
通过 PWR_VOSR 寄存器中的 VOS[1:0]字段选择电压调节。
Caution:
在将范围 1 和范围 2 中的系统时钟频率增加至超过 50 MHz 之前,必须启用EPOD(嵌入式功率分配)加速器且使其就绪(有关在电压调节范围之间切换的顺序,参见参考手册)。
2.1.6 I/O 模拟开关的供电
一些 I/O 嵌入模拟开关,用于模拟外设(ADC、COMP、DAC)和 TSC(触摸感应控制器)功能。默认情况下,这些开关由 VDDA 供电,但可以由 VDDA 升压器或 VDD 供电,具体取决于SYSCFG_CFGR1 寄存器中 ANASWVDD和 BOOSTEN 位的配置。
建议在 VDDA、VDDA 升压器和 VDD 之间以最高电压值为 I/O 开关供电。
提示 如果可能,选择噪音通常较小的 VDDA 或 VDDA 升压器,而非 VDD。TSC 功能的模拟开关由 VDD 供电。
2.2 电源方案
器件通过稳定的 VDD 电源供电,如下所述:
• VDD 引脚必须连至带有外部去耦电容的 VDD:封装的 10 μF(典型值,最低 4.7 µF)单个钽电容或陶瓷电容,及每个 VDD 引脚的 100 n 陶瓷电容。
• VDD11 引脚仅出现在有 SMPS 的封装上。SMPS 降压转换器需要在 VLXSMPS 和 VDD11 引脚之间连接一个2.2 μH(典型值)外部陶瓷线圈。此外,将 VDD11 引脚上的两个 2.2 μF 电容连接到 VSSSMPS 引脚。接着,需要在每个 VDD11 引脚和接地之间连接一个 100 nF 陶瓷电容。
• VCAP 引脚仅出现在标准封装(无 SMPS)上。它需要将一个 4.7 µF(典型值)外部去耦电容连接至 VSS。如果有两个 VCAP 引脚(UFBGA169 封装),则每个 VCAP 引脚必须连接至 2.2 µF(典型值)电容(最大4.7 µF)。此外,需要在每个 VCAP 引脚和接地之间连接一个 100 nF 陶瓷电容。
• VDDA 引脚必须连至两个外部去耦电容,100 nF 陶瓷电容和 1 µF 钽电容或陶瓷电容。可采用更多措施过滤数字噪声:VDDA 可通过铁氧体磁环连至 VDD。
• VDDIO2 引脚必须连接至 4.7 µF 的外部去耦电容、钽电容或陶瓷电容。此外,每个 VDDIO2 引脚需要一个外部 100 nF 陶瓷电容。
• VDDUSB 引脚必须连接至外部 100 nF 陶瓷电容。
• VREF+引脚可通过外部电压参考提供。这种情况下,必须在此引脚上连接外部 100 nF + 1 μF 钽或陶瓷电容。它也可由 VREFBUF 内部供电。这种情况下,此引脚上必须连接外部 100 nF + 1 μF(典型值)电容。
• VBAT 引脚可连接至外部电池来保持备份域内容:
– 当 VDD 存在时,可通过 5 kΩ 或 1.5 kΩ 的内部电阻为 VBAT 上的外部电池充电。这种情况下,用户可以根据预期的放电时间插入一个电容(建议 1 µF)。
– 如果没有使用任何外部电池,建议将该 VBAT 引脚连接到带有 100 nF 外部去耦电容的 VDD 上。
• VDDUSB 引脚在出现在封装中时可以连接至 100 nF 的陶瓷电容。
下图详细介绍了有 SMPS 和无 SMPS 封装的供电方案。
Caution:
如果有两个 VCAP 引脚(UFBGA169 封装),则每个引脚必须连接至 2.2 µF(典型值)电容(总量约为 4.4µF)。


提示
• SMPS 和 LDO 稳压器同时提供 VCORE 电源,具体取决于应用需求。但是,同时只能有其中一个稳压器为有效。当 SMPS 有效时,它在通过 SMPS VLXSMPS 输出引脚提供的两个 VDD11 引脚上向VCORE 馈电。然后,在每个 VDD11 引脚上需要一个 2.2 µH 线圈和 2.2 μF 电容。LDO 在有效时向 VCORE 供电并使用VDD11 引脚上的相同去耦电容对其进行调节。
• 需要在每个 VDD11 引脚/焊球附近添加一个 100 nF 的去耦电容。
2.3 VDDA、VDDUSB、VDDIO2 和 VDD 之间的供电排序
2.3.1 电源隔离
器件具有强大的复位系统,该系统可确保主电源(VDD)在释放 MCU 复位之前达到有效的工作范围。
此复位系统还负责隔离独立的电源域:VDDA、VDDUSB、VDDIO2 和 VDD。此复位系统由 VDD 供电且在 VDD 达到最低电压(在最差条件下为 1 V)之前不工作。
为了避免在可用电源和 VDD(或接地)之前泄漏电流,在下电期间必须先将 VDD 供应至 MCU,最后再释放(有容差)(参见第 2.3.3 节 )。
2.3.2 一般要求
在上电和下电阶段,必须遵守以下电源序列要求:
• 当 VDD 低于 1 V 时,其他电源(VDDA、VDDIO2 和 VDDUSB)必须保持低于 VDD + 300 mV。
• 当 VDD 超过 1 V 时,所有电源均为独立。

提示 VBAT 是独立的电源且没有限制与 VDD。所有电源干线可连接到一起。
2.3.3 下电阶段的特定条件
在下电阶段,VDD 仅在为 MCU 提供的能量仍低于 1 mJ 时暂时低于其他电源。这使外部去耦电容在下电瞬态阶段以不同的时间常量放电(参见图 5)。
VDDX(VDDA、VDDIO2 或 VDDUSB)电源轨必须在 DD 之前关闭。
提示 在下电瞬态阶段,VDDX 可仍临时超过 VDD(参见图 5)。
下电阶段向 MCU 提供能量的计算示例
如果 VDDX 上的去耦电容总和为 10 μF 且 VDD 降至 1 V 以下,而 VDDX 仍为 3.3 V,则去耦电容中的剩余能量为:
E = ½ C x V2 = ½ x 10-5 x 3.32 = 0.05 mJ
去耦电容中的剩余能量低于 1 mJ,因此,可接受 MCU 对其进行吸收。
2.4 复位和电源监控
2.4.1 欠压复位(BOR)
器件具有欠压复位(BOR)电路。除关断模式外,BOR 在所有功耗模式下均激活,且不可禁用。BOR 监测备份域电源电压,即在存在时为 VDD,不存在时为 VBAT。
通过选项字节,可对 5 个 BOR 阈值进行选择。
上电期间,BOR 将使器件保持复位状态,直到电源电压 VDD 达到指定的 VBORx 阈值。当 VDD 降至所选阈值以下时,将使器件复位。当 VDD 高于 VBORx 上限时,释放器件复位,系统可以启动。
有关欠压复位阈值的详细信息,参见数据手册的电气特性部分。

2.4.2 系统复位
除了寄存器 RCC_CSR 中的复位标志和备份域中的寄存器外,系统复位会将其它全部寄存器都复位为复位值。
只要发生以下事件之一,就会产生系统复位(参见参考手册以了解更多详细信息):
• NRST 引脚低电平(外部复位)
• 窗口看门狗事件(WWDG 复位)
• 独立看门狗事件(IWDG 复位)
• 软件复位
• 低功耗模式安全复位
• 选项字节加载复位
• 欠压复位
这些源均作用于 NRST 引脚,该引脚在时延阶段中始终保持低电平。通过启动选项字节选择复位服务入口向量。
芯片内部的复位信号会向 NRST 引脚上输出一个低电平脉冲。脉冲发生器可确保每个内部复位源的复位脉冲都至少持续 20 µs。对于外部复位,在 NRST 引脚处于低电平时产生复位脉冲。
内部复位情况下,内部上拉 RPU 失效,从而节约功耗。

2.4.3 备份域复位
只要发生以下事件之一,就会产生备份域复位:
• 软件复位,通过在 RCC_BDCR 寄存器中设置 BDRST 位来触发
• 在电源 VDD 和 VBAT 都已掉电后,其中任何一个又再上电
备份域复位仅影响 LSE 振荡器、RTC 和 TAMP、备份寄存器、备份 SRAM、RCC_BDCR 和 PWR_BDCR1 寄存器。
3、封装
3.1 封装总览
封装选择必须考虑一些主要取决于应用的限制。
下面汇总了最常见的一些限制:
• 需要的接口数量:部分封装可能缺乏某些接口。某些接口组合在有的封装上可能没有。
• PCB 技术限制:窄间距和高焊球密度可能要求更多的 PCB 层数和更高级的 PCB。
• 封装高度
• 可用的 PCB 面积
• 噪声发射或者高速接口的信号完整性
• 更小的封装通常具有更好的信号完整性。由于窄间距和高焊球密度需要多层 PCB,这样可以有更好的电源/地分布,因此这一点得到进一步增强。
• 与其它器件的兼容性

3.2 引脚排列总览

Caution:在上表的几乎所有电源引脚中,有 SMPS 和无 SMPS 的 STM32U575/585 封装彼此无法兼容。
示例:在有 SMPS 的封装上,VDDIO2 为引脚号 130。而在无 SMPS 的封装上,引脚 130 映射到VSS 引脚。这意味着在 SMPS 插座上安装传统封装时,系统短路。
4、时钟
可以使用下列时钟源来驱动系统时钟 (SYSCLK):
• HSI16:高速内部 16 MHz RC 振荡器时钟
• MSIS:多种速率内部 RC 振荡器时钟
• HSE:高速外部晶振或时钟,从 4 到 50 MHz
• PLL1 时钟从复位中启动后,MSIS 用作系统时钟源,配置为 4 MHz。
器件具有以下附加时钟源:
• MSIK:多种速率内部 RC 振荡器时钟,用于外设内核时钟
• LSI:32 kHz 低速内部 RC,该 RC 用于驱动独立看门狗,也可选择提供给 RTC 用于停机和待机模式下的自动唤醒
• LSE:32.768 kHz 低速外部晶振或时钟,用于驱动实时时钟(rtc_ck)
上一篇:关于STM32WL LSE 添加反馈电阻后无法起振问题
下一篇:ch32可以用keil吗?ch32和stm32编程有区别吗?
推荐阅读最新更新时间:2026-03-20 12:26
- 使用 ON Semiconductor 的 FAN2518S 的参考设计
- LTC1530S8、3.3V/3A 稳压器
- 使用 ON Semiconductor 的 ADP3167 的参考设计
- 使用 Analog Devices 的 LT3420EDD 的参考设计
- 基于Kinetis® M的低成本单相电表参考设计
- LTC3708、具有上升/下降轨跟踪功能的 2.5V/15A 和 1.2V/15A 稳压器
- NXQ1TXH5插件板
- 应变仪仪表放大器
- WRL-13287,基于 ESP8266 802.11 无线局域网的 SparkFun Wi-Fi Shield
- 4.1W、3-LED 通用 LED 照明驱动器



STC8H全系列单片机应用手册
使用PIC单片机控制心电前端ADS1192的实现单导心电测量
Follow me第三季第4期任务
现代雷达系统的信号设计
BFR340T






京公网安备 11010802033920号