导言
在开发与测试中,稳定、精确的测试生成是一项常见且关键的需求。传统方法依赖于实时计算并搬运数据,这会持续占用资源,增加系统功耗,并可能影响主程序的实时性。为解决这一问题,本文介绍一种利用RA2L1()的、DTC和AGT三个外设模块协同工作的解决方案。该方案能够以极低的CPU参与度,高效生成正弦波、三角波等多种标准波形,为需要信号输出的应用提供了一种高性能、低功耗的设计范例。
核心模块
DTC(数据传输)模块
DTC(Data Transfer Controller)模块根据传输信息进行数据传输,需要先在S区域存储传输信息。DTC被激活时,会读取与向量号相关联的DTC向量,从DTC向量中引用的传输信息存储地址读取传输信息并进行数据传输。
传输模式包括普通传输模式(Normal transfer mode)、重复传输模式(Repeat transfer mode)和块传输模式(Block transfer mode)。DTC在DTC传送源(SAR)中指定传输源地址,在DTC传送目标寄存器(DAR)中指定传输目的地址。在数据传输后,这些寄存器的值可以独立地增减或保持不变。
AGT(低功耗异步通用)模块
AGT(Low Power Asynchronous General Purpose mer)模块是一个灵活的16位定时器,可在低功耗模式下运行。在本设计中,它被配置为周期定时模式,用于产生固定时间间隔的中断。这些中断信号作为“触发源”,定期激活DTC,从而精确控制DAC输出每个数据点的时间间隔,决定了最终输出波形的频率。
DAC()模块
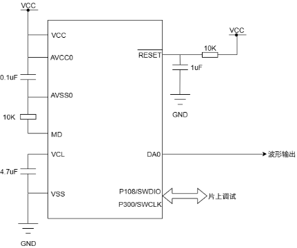
RA2L1提供一个带输出的12位数模转换器(DAC12),由AVCC0和AVSS0提供模拟电源及模拟参考电压源,输出引脚为DA0。DAC12的D/A数据寄存器0(DADR0)适用于存储数模转换数据的16位读/写寄存器,启动模拟输出后,DADR0中的数值会被转换并输出到模拟输出引脚(DA0)中。
系统设计方案
系统架构

图1.系统架构
DAC模块:负责最终的数模转换与电压输出。
AGT模块:作为系统的“节拍器”,产生固定周期的中断来触发数据传输。
DTC模块:作为“数据搬运工”,在每次AGT中断时,自动将LUT中的下一个数据点送至DAC。
波形查找表
波形查找表机制
两种波形的数据都预先计算并存储在查找表(LUT)中。系统运行时,DTC模块按固定时间间隔依次读取表中数据并传输到DAC寄存器,实现波形的周期性输出。这种方式避免了实时计算,大幅降低CPU负载。
正弦波查找表
使用余弦函数计算一个完整周期(T=input_spp)的采样点数据。通过cos(2πi/input_spp)计算每个采样点的瞬时值(i=0,1,˴˴˴,input_spp-1)。由于余弦函数输出范围是[-1,1],需要加1后乘以DAC中间值((DAC_MID_VAL),将其映射到DAC的有效输出范围(0~4095)。采样点数越多,生成的波形越平滑。
正弦波查找表函数
左右滑动查看完整内容
voidgenera_sin(void)
{
/* Calculate look up table for sin function */
for(int i=0; i< input_spp; ++i)
{
look_up_table[i] = (uint16_t)


三角波查找表
采用分段线性计算方式。前半周期线性递增,从0上升到最大值;后半周期线性递减,从最大值下降到0,形成对称的三角波形。计算公式基于当前采样点位置与总采样点数的比例关系,通过简单的线性插值即可得到每个点的输出值。
三角波查找表函数


软件流程


图2. 主流程
系统时序

图3.系统时序图
开发环境
表1 开发环境
| 项目 | 内容 |
| 所用微控制器 | RA2L1(R7FA2L1AB2) |
| 工作频率 | HOCO:48MHz,PCLKB:24MHz |
| 工作电压 | 3.3V(工作电压范围1.6V~5.5V) |
| 开发板 | CPK-RA2L1 MCU评估板(LQFP64) |
| 集成开发环境 |
e2studio v2025-07(瑞萨电子开发) FSP v6.0.0 LLVM for v18.1.3 |
| BSP文件 | Rene.RA_board_ra2l1_cpk.3.7.0.pack |
RA2L1 - 48MHz Arm Cortex-M23超低功耗通用微控制器 | Renesas瑞萨电子
https://www.renesas.cn/zh/products/ra2l1?queryID=01350652010d335ce3d718259fb7b4
CPK-RA2L1 - RA2L1 MCU群组中国本地评估板 | Renesas瑞萨电子
https://www.renesas.cn/zh/design-resources/boards-kits/cpk-ra2l1?queryID=7488f1b4dfae70a40b8d81382c878554
e²studio | Renesas瑞萨电子
https://www.renesas.cn/zh/software-tool/e2-studio?queryID=c68ed897f8fb82511bedafe733272066
RA可扩展性强的配置软件包(FSP) | Renesas瑞萨电子
https://www.renesas.cn/zh/software-tool/ra-flexible-software-package-fsp?queryID=a5545772de53314f3a65441b56a71922
硬件配置

图4.硬件配置示例
参考例程
为便于读者快速上手,本文提供了一个完整的波形生成参考例程。该例程实现了正弦波和三角波的生成与切换功能,读者可以在此基础上进行测试、二次开发和功能扩展。
dac_cpkcor_ra2l1_ep.zip
https://e.gitee.com/recn-mcu-ae/repos/recn-mcu-ae/dac_cpkcor_ra2l1_ep/sources
gitee下载链接
https://e.gitee.com/recn-mcu-ae/repos/recn-mcu-ae/dac_cpkcor_ra2l1_ep/sources

例程操作说明
硬件准备
参考例程使用的是瑞萨中国本地推广板CPK-RA2L1 MCU评估板(LQFP64),如图5所示。开发板调试为J11,波形输出(P014)从J2的n 21引出(见图5中红框)。

图5.CPK-RA2L1 MCU评估板(LQFP64)
工程配置
由于例程中使用的开发板为CPK开发板,因此在首次使用时需要导入BSP文件,导入方法见《向FSP中添加CPK评估板的BSP》。导入BSP文件后可选择CPK-RA2L1评估版,请确认configuration.xml中的BSP信息与图6一致。
向FSP中添加CPK评估板的BSP
https://www.renesas.cn/zh/document/gde/fsp-cpk-bsp?r=1596841

图6.参考例程中BSP信息
编译与烧录:
确认BSP信息无误后即可对工程进行编译,烧录到开发板中并运行程序。
交互控制
打开J-Link RTT Viewer,选择连接方式,将“Specify Target Device”设定为“R7FA2L1AB”,“RTT Control Block”选择为“Auto Detection”,点击“OK”后即可连接到开发板。

图7.J-Link RTT Viewer配置信息
成功连接到开发板后可看到如图8的工程信息,包括工程版本、FSP版本、例程说明等等。

图8.J-Link RTT Viewer工程信息显示
如图9所示,用户需要对J-Link RTT Viewer中发送数据的方式进行以下设置。

图9.J-Link RTT Viewer输入设置
参照图8中的提示,用户输入“0”可以选择生成正弦波,输入“1”可以选择生成三角波,首先输入“0”选择正弦波输出,如图10所示。

图10.选择正弦波输出
根据图10中的信息,下一步需要输入期望采样点数,注意输入值需要在2到256之间。

图11.输入期望采样点数
最后需要输入期望输出波形频率,注意波形频率的最大值已根据期望采样点数计算得出,因此输入的期望频率需要小于最大波形频率。

图12.输入期望频率
波形观测
图13为输入“0”后生成采样点为256,频率为100Hz的正弦波输出结果。

图13.正弦波输出结果
图14为输入“1”后生成采样点为256,频率为100Hz的三角波输出结果。

图14.三角波输出结果
代码说明
常量一览
例程中所用常量见表2。
表2 常量说明
| 常量名称 | 数值 | 说明 |
| SPP_MIN_VAL | 2 | 最小采样点数 |
| SPP_MAX_VAL | 256 | 最大采样点数 |
| DAC_MID_VAL | 2047.5 | 波形放缩系数 |
| DADR0 | 0x4005E000 |
DADR0 寄存器地址 |
|
DAC_MAX_ CONVERSION_PERIOD |
30 | DAC最大采样周期 |
变量一览
例程中所用变量见表3。
表3 变量说明
| 类型 | 变量名称 | 内容 |
| uint16_t |
look_up_table [SPP_MAX_VAL] |
波形查找表 |
| uint16_t | input_spp | 用户期望采样点数 |
| uint32_t | input_freq | 用户期望输出波形频率 |
| uint32_t | wave_output | 用户期望输出波形类型 |
| double | sample_freq | DAC采样频率 |
| uint32_t | freq_max_val | 最大输出频率 |
| double | dac_max_samp_rate | DAC最大采样率 |
函数一览
例程中所用函数见表4。
表4 函数说明
| 类型 | 内容 |
| R_FSP_VersionGet() | 获取FSP版本 |
| R_IOPORT_PinCfg() | 配置引脚设置 |
| R_DAC_Open() | 初始化DAC |
| R_DAC_Start() | 开启数模转换输出 |
| R_DTC_Open() | 启用DTC |
| R_DTC_Enable() | 启用传输 |
| R_AGT_Open() | 初始化AGT |
| R_AGT_Start() | 启动定时器 |
| R_DTC_Reconfigure() | 配置DTC |
| R_FSP_SystemClockHzGet() | 获取系统频率 |
| R_AGT_PeriodSet() | 更新AGT周期 |
| generate_sin() | 生成正弦波波形查找表 |
| generate_triangle() | 成三角波波形查找表 |
结语
本文详细阐述了基于RA2L1 MCU的硬件协同波形生成方案。通过巧妙运用AGT定时触发、DTC自动搬运、DAC转换输出三者形成的“硬件流水线”,成功将CPU从频繁的数据搬运任务中解放出来,实现了极低的处理器占用与功耗。预存波形查找表的方法不仅保证了输出,也预留了强大的扩展能力,可轻松支持方波、锯齿波或任意自定义波形。
该设计理念突出了利用MCU丰富外设实现功能卸载、优化系统效率的设计思想。读者可基于提供的参考例程,快速进行原型验证,并灵活调整采样率、输出频率及波形种类,以满足各类嵌入式应用中对模拟信号生成的需求。
上一篇:手把手教程:在1GHz单片机上部署大模型对话系统 | 技术集结
下一篇:Positron 公布 AI 推理芯片 Asimov
推荐阅读最新更新时间:2026-03-25 15:01
- 边缘计算主机盒选购指南:五大核心指标解析
- Arm AGI CPU 更多细节:台积电 3nm 制程、Neoverse V3 微架构
- Arm AGI CPU 重磅发布:构筑代理式 AI 云时代的芯片基石
- Arm 拓展其计算平台矩阵,首次跨足芯片产品
- 阿里达摩院发布RISC-V CPU玄铁C950,首次原生支持千亿参数大模型
- 边缘 AI 加速的 Arm® Cortex® ‑M0+ MCU 如何为电子产品注入更强智能
- 阿里达摩院发布玄铁C950,打破全球RISC-V CPU性能纪录
- VPU中的“六边形战士”:安谋科技Arm China发布“玲珑”V560/V760 VPU IP
- 利用锚定可信平台模块(TPM)的FPGA构建人形机器人安全
- 使用 Analog Devices 的 ADP3334 的参考设计
- LTC3588IMSE-1 5V 至 16V 太阳能供电 2.5V 电源的典型应用电路,具有用于增加输出能量存储和电池备份的超级电容器
- XRP7659、1.5A DC 至 DC 非同步降压稳压器的典型应用
- 使用 ON Semiconductor 的 NCP3120MNTX 的参考设计
- MAXREFDES1003:150mA、4通道、LED驱动器,SEPIC配置
- LTC4223-2 演示板,用于 AMC 的双电源热插拔控制器(故障后自动重试)
- MC33072ADR2G 运算放大器用作晶体管驱动器的典型应用
- 使用 Diodes Incorporated 的 AP1509-12S 的参考设计
- NCP382HD10AAGEVB:单输入双输出高侧配电开关评估板
- 使用 Analog Devices 的 AD7730 的参考设计

RC522射频卡
低功耗、高可靠性SRAM存储单元与阵列设计(Low Power And Reliable SRAM Memory Cell and Array design)
非常经典的关于LLC的杨波博士论文
XC6406PP60DL






京公网安备 11010802033920号