摘要
本文概要介绍了开放计算项目开放机架第3版(OCP ORV3)备用电池单元(BBU)的系统要求。文中强调了可在停电时提供电能的高效、智能BBU的重要性。此外,本文展示了模拟和数字设计解决方案、电气和机械解决方案及其为满足书面规范而开发的架构。
引言
数据中心为互联网提供支持,连接世界各地的社区。Facebook、Instagram和X(前称Twitter)等社交媒体公司依靠数据中心来传播和存储信息,而雅虎和谷歌等搜索引擎则利用数据中心支持其主要搜索引擎和存储功能。全球几乎所有大公司和政府机构都需要可靠的数据中心功能,以通过智能计算、存储和搜索来运营和维护其主要业务职能。随着用户数量逐年增加,数据中心容量持续以惊人的速度增长,以适应需求和技术进步。为了跟上不断增长的需求,数据中心的系统架构也要不断更新升级。
OCP是一个共享数据中心设计的组织,其系统架构定义基于开放计算项目开放机架第2版(OCP ORV2),其中背板电压标称值为12 V,系统功率为3 kW。另一方面,使用量的增加导致功率需求增加,这使得12 V系统的功率要求过高,进而不利于整体系统性能。为了解决这个问题,在系统功率保持不变的情况下,背板电压增加到48 V,从而尽量减少所需的电流和铜走线,并降低背板散发的热量。这一变化提高了整体系统效率,并降低了对复杂散热系统的需求。这就是新的开放机架第3版标准(OCP ORV3)的基础。

图1.OCP ORV3电源架构。
数据中心的可靠性是保证运营正常的基本条件。为系统增加BBU可提供系统冗余性。如果发生停电或限电,系统需要时间来察觉情况,保存重要数据,并将操作切换到另一台数据中心服务器(很可能位于不同的数据中心设施和地点)。这些应对操作必须以无缝的方式完成。每个机架都使用备用电源系统来调节系统的延时电源。这一需求在最新标准ORV3 BBU中被明确为:基于锂离子电池储存和调节的电量,每个BBU单元需提供15 kW功率输出,维持系统运行4分钟。
在该规范的指导下,ADI公司与OCP组织合作完成和制作了参考设计方案,它包括:用于通过单一电路专门进行充电和放电操作的双向电源转换器、电池管理系统(BMS)器件、带固件和GUI支持的板载设计系统主机微控制器以及硬件放大。
设计要求和硬件实现
OCP组织提供的规范(第1.3版)中概述了满足BBU模块标准所需达到的构思和设计要求。BBU模块参考设计基于ORV3 48 V提案,由带BMS的电池包、充电/放电电路和其他功能块组成,如图2所示。

图2.OCP ORV3 BBU框图。
除了电路要求外,BBU模块在其使用寿命期间还需要有几种主要工作模式,具体如下:
►休眠模式:BBU模块处于运输或库存状态,或者未连接到有源母线。此时电池放电电流最小,以延长储存时间。BBU监控或报告功能在休眠模式下不可用。当检测到母线电压高于46 V且持续时间大于100 ms而小于200 ms,并且PSKILL信号为低电平时,BBU将唤醒并退出休眠模式。
►待机模式:BBU模块已充满电且运行正常,并持续监控母线电压,以便为放电事件做好准备。BBU模块在其使用寿命的大部分时间都以这种模式运行。BBU模块的状态和参数通过通信总线显示在上游机架监视器上。
►放电模式:当母线电压降至48.5 V以下且持续时间大于2 ms时,BBU模块放电模式就会激活。BBU模块预计将在2 ms内接管母线电压,备用时间为4分钟。
►充电模式:当所有条件都满足时,BBU模块使能其内部充电器电路,为其电池包充电。根据电池容量的上次放电深度,充电电流可以为0 A至5.5 A之间的任意值。它还允许上游系统通过通信总线超控充电电流。应该有一个基于计算的充电电流的充电器超时控制方案。
►运行状态检查(SOH)模式:BBU模块通过对电池包进行强制放电来例行测试电池包容量。BBU模块应每90天执行一次SOH测试,以确定电池的EOL状态。
►系统控制模式:BBU应允许上游系统通过通信总线控制充电/放电操作。
除了BBU模块运行要求外,OCP还规定了电池包容量、电芯类型和电池包配置的标准。具体说明如下:
►电池包容量:BBU模块可以在4年时间里提供不超过4分钟的3 kW备用电源。
►电芯类型:BBU模块应为锂离子18650型,电芯电压为3.5 V至4.2 V,电池容量至少为1.5 AH,连续额定放电电流为30 A。
►电池包配置:BBU模块的电池包配置为11S6P(6个串联组合并联在一起,每个串联组合由11个电芯串联而成)
此外,BBU模块需要有BMS来提供电池充电/放电算法、保护、控制信号和通信接口。BMS还负责建立电芯平衡电路,使电池包中的电芯电压保持在±1% (0.1 V)容差以内。
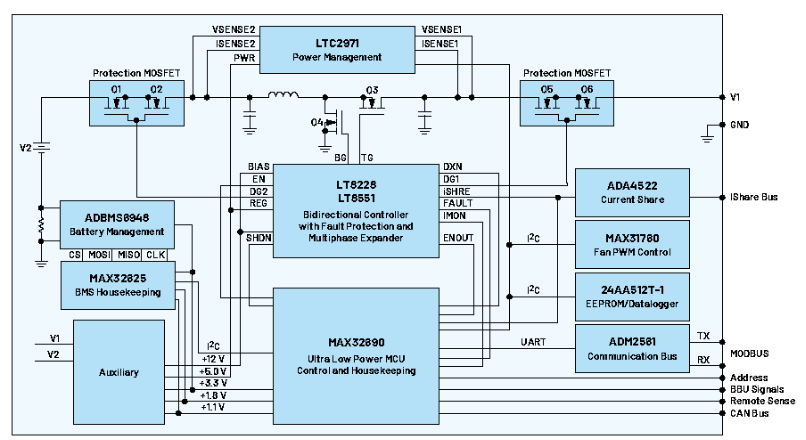
参考设计框图(见图3)显示了选定的器件,以及为完成某些任务而集成的各种元件,它们构成的电路能够提供不间断电源、判断模块运行状况和故障并执行模块通信。LT8228是一款双向同步控制器,位于BBU模块内。该器件在线路电源中断的情况下提供电源转换,并在非故障运行期间提供电池充电功能。LT8551是一款4相同步升压DC-DC相位扩展器,与LT8228协同工作,将放电功率输送能力提高至每个BBU模块3 kW。除了电源转换IC外,BBU模块还包含MAX32690,它是一款超低功耗Arm®微控制器,负责整个系统的运行。LTC2971是一款2通道电源系统管理器,用于实现电源路径的精密感知和故障检测,以及关键的电压下降功能。MAX31760是一款精密风扇转速控制器,用于在充电和放电操作期间执行系统散热功能。EEPROM用作数据存储设备,允许用户在BBU模块可用期间恢复任何有用数据。除了电源转换器和负责一般管理任务的微控制器之外,设计中还包含BMS IC。ADBMS6948是一款16通道多电芯电池监控器,用于监测电池电压水平,而其固有的库仑计数器用于确定充电状态(SOC)和SOH水平,以进行电池平衡和电池预期寿命计算。电池运行状态监控程序由超低功耗Arm微控制器MAX32625完成。两款微控制器均经过精心挑选,以降低总功耗,从而延长BBU休眠工作模式期间的电池寿命。
除了所提供的器件之外,该参考模块还提供和构建了BBU模块(见图4a)和BBU层板(见图5),以容纳和展示符合OCP ORV3 BBU模块和层板机械规范的参考设计。BBU层板包括6个BBU模块插槽,因此单个BBU层板可根据需要提供高达18 kW的备用电源。

图3.ADI OCP ORV3 BBU框图。

图4.(a) ADI BBU模块的3D渲染机械概览,(b) 气流仿真。
机械渲染和气流仿真是BBU模块参考设计在架构上的两个优势。首先,它支持可视化,可提供准确且有吸引力的表示形式。机械结构分析可尽早发现设计问题和潜在变化,这有助于整个设计过程。最后但同样重要的是,它可以减少对耗时又昂贵的实际原型的需求。另外,气流仿真可以提供性能分析,帮助识别潜在问题并提高设计效率。它还负责热管理,能够协助识别热点,优化热损失,并增强整体系统可靠性。此外,它还能够根据安全和合规的要求规划电池包空间,从而降低风险。更多信息请参见图4b。

图5.已插入六个BBU模块的ADI BBU层板的3D渲染。
数据与结果
下面给出的测试结果包括稳态性能测量、功能性能波形、温度测量和工作模式转换。使用BBU模块参考设计测试了以下配置:

性能数据
效率与功率损耗
BBU模块参考设计证明了它能够在满足ORV3 BBU规范的约束条件下,实现更高的效率和更低的功率损耗。放电和充电限制分别设置为97%和95%。在放电操作期间,测得的半负载(31.6A)平均效率为98.5%,而满负载(63.2A)平均效率为98%。受更大电感的影响,较低的MOSFET漏源导通电阻和精心选择的开关频率将有助于提高效率和降低纹波电流。此外,BBU模块在5 A负载的充电操作期间实现了97%的高平均效率。在使用相同电感值的情况下以400 kHz开关频率运行时,效率得到提高,功率损耗也充分降低。高效率和较低功率损耗将有助于延长电池寿命周期,并降低散热所需的风扇转速。参见图6。
另一方面,控制和同步MOSFET的传导损耗会影响BBU放电和充电操作期间的整体功率损耗。

图6.放电和充电工作模式期间各自的效率和功率损耗。
输出压降
ORV3 BBU规范的另一个要求是在放电工作模式期间考虑压降。电压下降是指在驱动系统负载时有意降低BBU背板电压的现象。BBU背板电压将根据LTC2971在线DAC测得的系统负载电流而实时改变。因此,从空载到满载的背板压降保持在ORV3 BBU要求的±1%限值以下。参见图7。

图7.放电工作模式期间的输出压降。
开关波形
检查开关波形可为性能评估、故障分析、效率优化、降低EMI和安全考量提供有价值的信息。它让工程师能够发现和解决问题,优化系统性能,确保数据中心BBU模块可靠、高效运行。
BBU模块的开关操作在放电工作模式期间至关重要,它将30 V至44 V电池包电压转换为48 V背板电压。这是通过同步功率MOSFET实现的,它由LT8228脉冲宽度调制(PWM)信号准确调节,配套的LT8551重复LT8228的操作。每相的开关频率和均流导致电压升高,是影响其运行的重要因素。主转换器及其多相扩展器在满载时的开关波形如图8所示。在充电工作模式中,双向转换器以单相操作,将49 V至53 V背板电压降低至44 V,为电池包充电。它的工作原理是快速切换同步功率MOSFET并使电感电流斜坡上升。双向转换器在5 A负载下的开关波形如图9所示。

图8.以44 V输入和63.2 A输出负载运行时,放电工作模式期间主控制器和扩展器的开关波形。

图9.以53 V输入和5 A输出负载运行时,充电模式期间主控制器的波形。
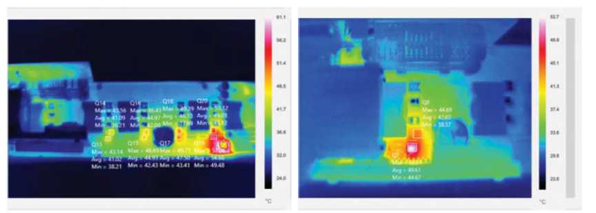
热性能
必须仔细平衡热性能和效率。BBU模块必须能够承受高温并持续工作,而不会过热,同时也要以理想效率运行,能够将尽可能多的输入功率转化为输出功率。在图10中,在放电工作模式(满负载运行约4分钟)期间测得的电路板最差温度仅为40°C至60°C。在充电模式下,同步MOSFET的温度低于50°C。合理构建的空气散热系统可降低元器件的发热量,防止热失控。为避免电池堆过热,需要设计合理的电芯间距和适当的气流。参见图11。
工作模式转换
BBU模块的工作模式转换对于确保电源中断或变化期间的不间断供电至关重要。此过程包括将电池包能量顺利传输到数据中心的背板,确保重要系统和设备保持正常运行4分钟。BBU模块持续监测背板母线电压。当母线电压在2 ms内下降至BBU模块激活电平(48.5 V)时,BBU模块背板电压必须斜坡上升,以在2 ms内为母线提供全部功率。在整个转换过程中,母线电压不得降至46 V以下。BBU模块检测到母线电压超过48.5 V并持续200 ms以上后,退出放电工作模式。参见图12。

图10.放电和充电工作模式下各自满载运行时电路板的热性能。

图11.电池堆间隙设计。

图12.从稳定状态过渡到电源中断状态。
总结
为了节省能源,数据中心正在转向采用48 V系统。由于电流、铜损和电源母线尺寸更小,48 V服务器机架在功耗、散热、尺寸及成本方面比12 V服务器机架更具效益。前端无调节的高效率电路级,后面接一个根据适当负载调整的稳压器,这样的设计非常适合数据中心服务器微处理器和存储器。这种高水平的思考,加上OCP的最新创新,为实现更高效的配电和智能备用电池单元设计奠定了基础,从而可以支持连续和无缝的操作。
为BBU模块和层板选择并实现合适的器件可以简化整体设计,延长电池使用寿命,缩短漫长的工程开发周期,并有效降低工程和生产成本。此外,提供机械仿真可以简化原型制作步骤,获得可用于改进散热和热管理的数据,并增强设计可靠性。最后,提供适当且精心设计的固件算法和序列可确保BBU轻松顺利地运行。
本系列的第二部分将针对面向BBU一般管理任务的专门设计,介绍BBU模块的各种主要微控制器功能和操作。此外,第二部分将更深入地概述如何监测有用信息,以及如何使用这些信息来构建和执行正确的工作流例程。
关于ADI
Analog Devices, Inc. (NASDAQ: ADI)是全球领先的半导体公司,致力于在现实世界与数字世界之间架起桥梁,以实现智能边缘领域的突破性创新。ADI提供结合模拟、数字和软件技术的解决方案,推动数字化工厂、汽车和数字医疗等领域的持续发展,应对气候变化挑战,并建立人与世界万物的可靠互联。ADI公司2023财年收入超过120亿美元,全球员工约2.6万人。携手全球12.5万家客户,ADI助力创新者不断超越一切可能。
关于作者
Christian Cruz是ADI菲律宾公司的高级应用开发工程师。他拥有菲律宾马尼拉东方大学的电子工程学士学位。他在模拟和数字设计、固件设计和电力电子领域拥有超过12年的工程经验,包括电源管理IC开发以及AC-DC和DC-DC电源转换。他于2020年加入ADI公司,目前负责支持基于云的计算和系统通信应用的电源管理需求。
Gary Sapia毕业于德克萨斯农工大学,修读了电力电子和RF系统设计专业的高级技术课程,获工程学士学位。他拥有超过28年的模拟系统设计和开发经验,包括用于通信和GPS市场的电源转换和高频解决方案。在加入ADI公司之前,Gary在凌力尔特(现为ADI的一部分)担任现场应用工程师18年,主要与思科和其他重要的湾区网络公司开展合作。
Marvin Neil Solis Cabueñas毕业于菲律宾马尼拉德拉萨大学,获电子工程学士学位。在2021年加入ADI之前,Marvin曾在Azeus Systems菲律宾公司担任系统工程师,然后在Technistock菲律宾公司担任网络工程师(2014年至2017年),并在2017年至2020年担任诺基亚技术中心菲律宾公司的研发工程师。他在不同领域拥有超过十年的工作经验,如嵌入式系统编程、数字信号处理、仿真建模等。目前担任高级软件系统工程师,负责ADI电源事业部的不同项目。目前正在攻读菲律宾大学电气工程硕士学位。
上一篇:工程师:我推荐这些国产电池管理芯片!
下一篇:实现不间断能源的智能备用电池第三部分:电池管理系统
- 热门资源推荐
- 热门放大器推荐
- 麦米电气采用英飞凌CoolMOS™ 8 MOSFET驱动其新一代AI服务器
- 面向数据中心备电系统的电池检测新路径:EIS技术加速走向规模化应用
- Bourns 全新推出符合 AEC-Q200 标准车规级半屏蔽功率电感
- 工业级电动工具控制:电源管理与信号采集解决方案
- 德州仪器推出高性能隔离式电源模块,助力数据中心和电动汽车提高功率密度
- GM6402:40V/2A 高效降压模块,LTM8074 最佳替代,芯片涨价潮中,共模好芯不涨价
- Power Integrations将反激拓扑功率范围扩展至440W,打造比谐振设计更简洁的电源方案
- Vishay新款光电晶体管光耦合器提高工业应用的精度和能效
- 瑞萨电子推出全新GaN充电方案, 为广泛的工业及物联网电子设备带来500W强劲功率
- 使用 Analog Devices 的 LTC2908CTS8-C1 的参考设计
- LT1117CM-3.3 具有基准电压源的低压差正稳压器的典型应用
- MC34PF3000A5EP PMIC 解决方案电源管理的典型应用
- LT8611 演示板、42V、2.5A 微功率同步降压型稳压器,具有电流检测功能
- AN11996 - 带有 DC-DC 转换器的 QN9080
- LT1172HVIQ、5V/1.25A 升压转换器的典型应用
- 使用 ON Semiconductor 的 NCP1835 的参考设计
- 使用 Microchip Technology 的 ATTINY15L 的参考设计
- 使用 Silicon Labs 的 IA3222B 的参考设计
- 用于工厂自动化的 24 位 ADC 工业控制输入模块

现代雷达系统的信号设计
5962R9950401QZA
BFR340T






京公网安备 11010802033920号