DTMF 接收器
来源:互联网发布者:XBwl0eYS 关键词: DTMF接收器 更新时间: 2026/02/27

DTMF 接收器
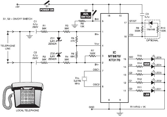
如今,大多数电话设备使用DTMF接收器IC。一种常见的DTMF接收器IC是摩托罗拉MT8870,它广泛用于电子通信电路中。MT8870是一个18引脚IC。它用于电话和各种其他应用。在使用该IC的项目中,当无法获得正确输出时,工程师或技术人员需要单独测试该IC。快速测试该IC可以节省研究实验室和通信仪器制造行业的大量时间。这里有一个用于DTMF IC的小巧方便的测试器电路。
这里还没有内容,您有什么问题吗?
电子电路资源推荐
- 数字通信原理(中文版)

来源:下载中心
- 基于STM32的多功能数控电源设计(原理图、PCB、程序源码等).zip

来源:下载中心
- 数字电路与系统设计

来源:大学堂
- 运算放大器视频教程

来源:大学堂
- 常用的13种半导体功率器件介绍

来源:电路图
- 电阻和电阻定律以及0欧电阻和上、下拉电阻的作用

来源:电路图
推荐帖子 最新更新时间:2026-03-23 21:17
- DSP(TMS320C6747)平台下的SD卡(SD模式)初始化问题
- 本人调试SD卡初始化过程,一直没有通过。具体情况如下: 初始化的频率设为300KHz,初始化步骤如下: 1.延时74000次减法,(DSP的CPU为300MHz,SD clock 为300KHz,相当于74个SD 个clock)。一次减法是否就一个CPU clock? 2.发送C
buaa2xp
DSP 与 ARM 处理器
- 【低功耗】低功耗FPGA电子系统优化方法
- 【低功耗】低功耗FPGA电子系统优化方法 谢谢,收下资料! 谢谢斑竹啊 回复 沙发 eeleader 的帖子
常见泽1
FPGA/CPLD
- 如何操作U1和U2口
- LM3S9B90有3个串口。按照Stalleris给出的例程操作U0口毫无问题。但按同样的流程操作U1和U2串口就不行,根本不通。因为U0口默认是使用PA0和PA1脚,且只能使用这两个脚。但U1和U2就不同了,可以使用多个管脚。但如何把某个管脚明确地分配给某个串口,我没找到具体的
dlyltm
微控制器 MCU
- ad采样很不稳定
- 我用的lm3s8962为什么adc0的采样结果很不稳定,我用直流电位差计输入稳定100mv,大家看看我的输出结果 ADC0 = 111(mV) ADC0 = 102(mV) ADC0 = 140(mV) ADC0 = 114(mV) ADC0 = 105(mV) ADC0
eeleader
微控制器 MCU
- 有没有人做过lm3s和MSP430的I2C通信?
- 我现在正在做lm3s8962和MSP430F2013的I2C通信,流程是这样的:lm3s8962做主机,MSP430f2013做从机,8962定时发出接收数据请求,F2013发出两个数据。 F2013参考的是msp430x20x3_usi_09.c的程序,并且DCO的频率设
sphinz
微控制器 MCU
- 找不到突破口。
- 我一直搞PLC的。如今公司都是仪表的项目,需要自己研发仪器。 可是原有技术储备不足,不知道从哪里下手了! 要是济南当地有培训就好了 找不到突破口。 看是需要哪方面的技术培训了。 内部培训+外部引进人才
qs130
微控制器 MCU
- Fpga/Cpld的基本概念
- 关于M3晶体的选择
- 向 TI 申请的 M4 板子到 11月初就会拿到了
- 【转自淘e淘版】赠送MSP430 USB仿真器 PCB空板
- 苹果系统下的键盘码表
- 将乘法运算转换为加法和移位运算
- 哪里有卖MINI DIP、DIP桥式整流器
- 我想用12位AD来同时采集p6.0和p6.1的电压但是A0抖动的厉害A1却一点都没有变化不知原因
- 帮忙看下为什么不产生PWM波啊
- 弱问:单片机A输出,单片机B接受能否实现?
- 基准电压源参数initial accuracy
- STM8L152视频教程(前三讲)
- FPGA控制12864液晶显示
- 微分器误差
- ADC芯片的程序改怎么写。。。
- 讨论贴【TI竞赛备选题】传至网上以餍众友
- TI题下来了~~~~~~
- 请高手帮忙
- 光敏二极管电路
- 12864并行驱动程序
- LT3066IMSE 电流监视器的典型应用电路
- 12.7 至 13.3V 仪表用铅酸电池充电器
- OM13529UL:PCAL6524 /(EV-VFBGA36)(S500)Fm+ I2C 24位GPIO演示板
- MC33074ADTBR2G 有源高 Q 陷波滤波器运算放大器的典型应用
- LT1184FCS LCD 对比度正升压/充电泵转换器的典型应用电路
- 使用 Cypress Semiconductor 的 MB39C022L 的参考设计
- 使用 ON Semiconductor 的 NCP300LSN31T1 的参考设计
- 使用 Aimtec 的 AM2S-4809SZ 的参考设计
- MC33071DR2G 桥式电流放大器的典型应用
- LTM8003HY 3.3Vout 5 至 40Vin 降压转换器的典型应用电路







京公网安备
11010802033920号