
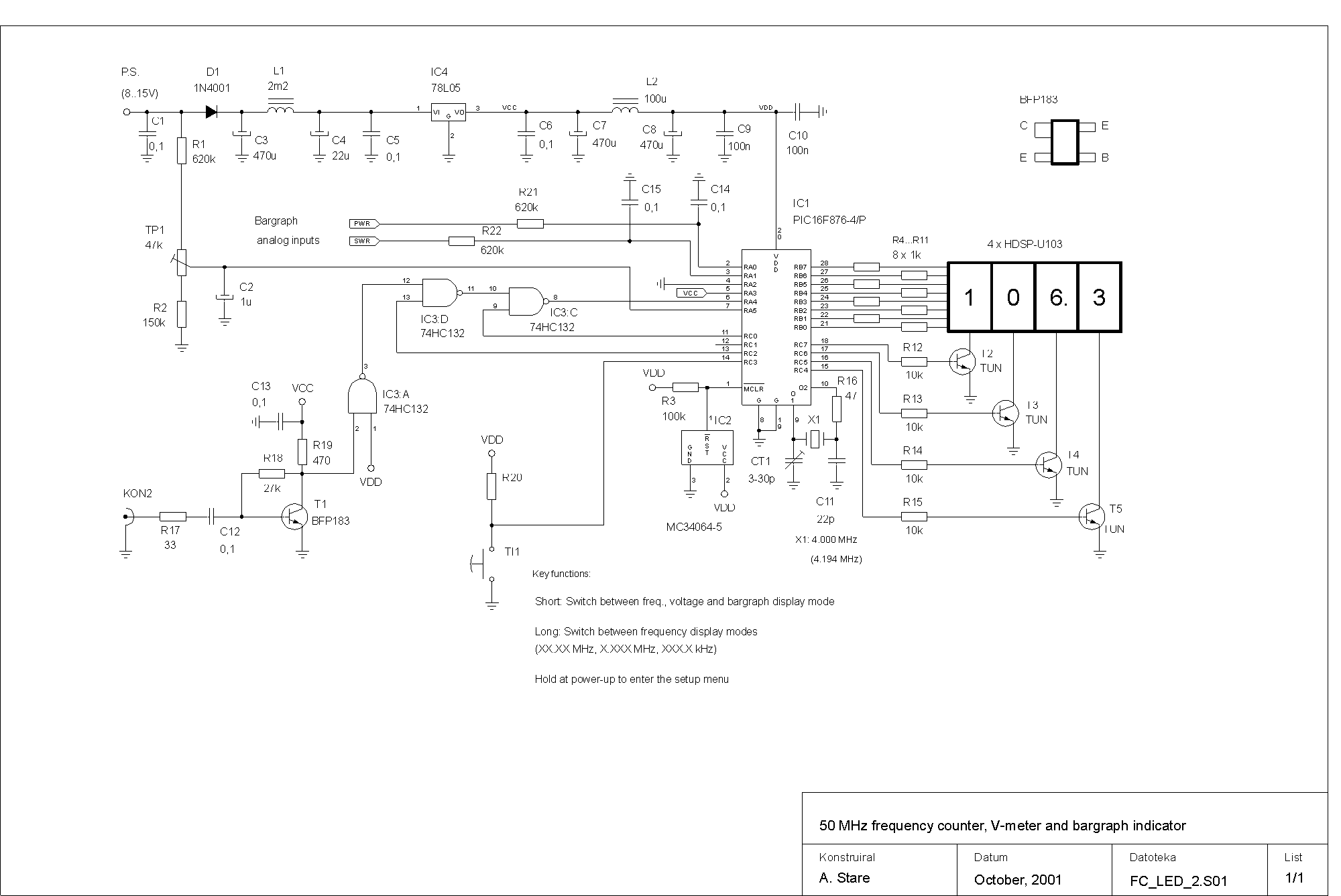
PIC 频率计 / 电压表
频率测量高达50MHz
电源电压测量范围0.0 V - 25.5 V
两个模拟输入端的输入电压测量,同时显示为条形图(PWR/SWR 或 S)指示器。
输入灵敏度可在0.25V、0.5V、1.0V和2.0V之间选择,以实现最大条形图指示。
这是PIC16C71 4位数码管频率计和电压表的后继产品。

先前版本中使用的一些难以找到的部件,由于已停产一段时间,已被省略。
较早的PIC16C71也被28引脚器件PIC16F876所取代。
后者能够在多路复用模式下驱动4位数码管显示,同时测量频率、电源电压,并处理两个模拟输入以条形图方式显示SWR/PWR信号强度。
由于PIC16F876中已内置,不需要外部数码管驱动芯片以及外部数据EEPROM。
所用芯片数量的减少也使得该计数器尺寸比其前代产品更小。




这里还没有内容,您有什么问题吗?
电子电路资源推荐
- PCB全套技术资料

来源:下载中心
- 哈佛大学Paul Horowitz经典著作《电子学》英文第二版

来源:下载中心
- FPGA内部结构简介(英特尔官方教程)

来源:大学堂
- 电路

来源:大学堂
- 电路的基本物理量:电流,电压,电位,电动势,电功率

来源:电路图
- 单片机运行原理的一点点总结

来源:电路图
推荐帖子 最新更新时间:2026-03-22 14:27
- 这个电子开关电路是如何工作的啊 高手在哪啊
- 求分析过程 书上说Uc高电位时导通 为啥啊 这个电子开关电路是如何工作的啊 高手在哪啊 看一下结型场效应管的特性就会清楚的 这篇文章很好: http://baike.eccn.com/baike/index.php?doc-view-1419 结型场效
bin123186
模拟电子
- 期待9B96
- 支持论坛 提供9B96板子 做USB通讯 天地华杰科技有限公司 期待9B96 楼上也是要团购吗? 回复 楼主 bjmonsoon 的帖子
bjmonsoon
微控制器 MCU
- 深入探讨电容的种类和作用
- 你知道显卡为什么会花屏吗? 没错,你肯定听说过“主板爆浆”,或者你还在对商家唾沫横飞的“专业分析”深信不疑?但您知道“爆浆”为什么会发生,而爆浆产生的环境、条件、原理又是如何? 你可能也被主板或显卡花屏所困惑,你知道罪魁祸首很可能是那个最不起眼的电容吗? 当睡在你上铺的兄弟告诉
lixiaohai8211
分立器件
- 好消息,好消息,TI出中文手册咯!!!
- 今天找资料,突然返现有中文版的手册,哈哈哈哈!!! http://www.ti.com.cn/product/cn/msp430g2413 第一个文档 看来貌似现在就G系列的有,其他的暂时未看到,看来TI越来越重视中国本土化了哈哈哈,好消息好消息!!! 好消息,好消息,TI出中文
JamesLuo86
微控制器 MCU
- 高手请教,如何定位主函数起始地址!
- 我用C写源代码,那MSP430还要写BOOTSTRAP LOADER的程序,bootstrap loader程序是写了以便于PC机将应用程序的代码烧至MCU上,请问MSP430如何判断并从我设定的主程序起始地址开始执行我的应用主程序,在C语言程序里该怎么写这个呢? 请高手帮忙解
零晨
微控制器 MCU
- NXP LPC系列ARM的SPI总线应用总结
- 最近使用了NXP的LPC213x/LPC214x和LPC1114的 SPI(SSP) 总线,特地再此总结一下,这使用SPI总线时,硬件及软件的注意事项。本人刚使用LPC213x/LPC214x ARM时参考的是周公的 《深入浅出ARM7-LPC213x_214x(上/下)》
zhaojun_xf
NXP MCU
- EE团--TI 原装DK-LM3S9B96开发板 348元(包邮)!
- 求MSP430的完整视频教程!
- 请教linux硬盘监控的问题
- 【藏书阁】最新低压开关柜二次线路设计安装准实务全书
- 关于Stellaris系列UART的FIFO新认识!
- 【征文】51单片机从入门到……到刚入门
- 挑战清晰:高清视频监控技术全方位分析
- 本人菜鸟,请各位高手指出我程序中的错误,谢谢!
- LM3S8962评估套件
- launchpad语音调试
- 顶层模块测试问题
- ATMEL单片机简介
- LM3S2793程序烧不进去
- 联发科7月营收 22个月新高
- TI 3358_EVM NAND FLASH启动
- 【武汉华嵌】Linux中总线、设备、驱动是如何关联的?
- 两位专家在线:电源领域相关问题,可在此提问
- 富士通DIY家庭物联网整合帖(未完)
- 频率补偿电路 求思路?
- MSP430 LaunchPad msp430g2553串口问题
- LTM8042IV-1 升压操作的典型应用电路,利用模拟调光以 350mA 驱动 9 个红色 LED
- 使用 LTC2367IDE-16、16 位、500ksps SAR ADC 的典型应用
- MSP430F149+1602数码显示和实时时钟
- MIC2026A-2YM双通道配电开关典型应用
- 具有输入隔离开关的 LTC3110HFE 自主备份和再充电应用的典型应用电路
- C8051F010DK,用于 C8051F005 8051 MCU 的微控制器开发套件
- ADP7156CP-3.3EVALZ,用于评估 ADP7156 1.2A 超低噪声、固定输出、RF 线性稳压器的评估板
- TB62214AFNG 2 相双极步进电机驱动器评估板
- LTC1871、4.5V 至 15V 输入、12.0V/2A 输出 SEPIC 转换器
- DC675A-D,演示电路具有 LT1568CGN、单 4 阶、1MHz 带通滤波器、有源 RC 滤波器构建块







京公网安备
11010802033920号