
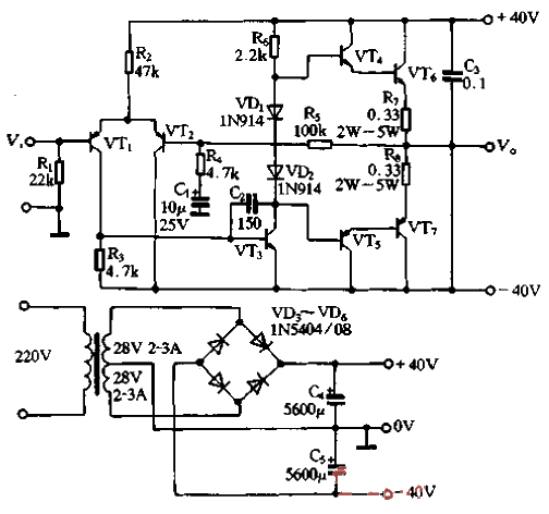
该电路结构十分简单,性能却十分优良。电路所用元件几乎不能再少一个,不仅可降
低制作成本,而且使调试也十分简单。它的原理如图2-5。
VTl、VT2采用了由聊伸管组成的差分输入级,这与大部分输入级采用NPN管的结
构不同。采用聊巾管的优点是管子的配对较容易且~致性较好,工作噪声较低。
VT3既作为电压放大级又兼作输出毁的推动级,因此要求该级应当有较高的电压增
益,以便为输出级提供足够的推动功率。
VT4~VT7组成复合全互补推挽输出级,vT5、Vr7组成互补推挽的PNP极复合管,
VT4、VT6组成NPN极复合管。两组复合管均以最简的结构方式进行组合,使电路元件
减少并且不用调整。但对复合管中的VT4和VL的穿透电流要求极小,以保证电路工作
的稳定。
这里还没有内容,您有什么问题吗?
电子电路资源推荐
- 西门子PLC工业通信完全精通教程

来源:下载中心
- 常用PADS封装库

来源:下载中心
- 模拟电子电路

来源:大学堂
- 单片机运行原理的一点点总结

来源:电路图
- 选择正确的示波器探头

来源:大学堂
- 电阻的串联、并联及混联电路介绍及作用

来源:电路图
推荐帖子 最新更新时间:2026-03-24 20:52
- 深入剖析barebox(U-BOOT-II)在i.MX27上的移植
- 深入剖析 barebox(U-BOOT-II) 在 i.MX27 上的移植 Barebox 是一个在 uboot 的基础上发展起来的一个新的功能强大的 bootloader ,它有着非常直观的设备模型和
莱得科技
嵌入式系统
- 为什么这个在中断中行,在主程序中就不行了呢?
- 小弟写了一个程序,打算用定时器的方法来控制多个步进电机。 下面是程序。这个是在while循环中版本。还有一个,是在中断中的,在while中的步进电机不能转。但是在中断中就可以转了。为什么呢? #include #define uchar unsigned char #defin
leifu
51单片机
- 有些话想说
- 昨天看到了 gaoyang9992006 发的帖子,原文如下: “ 好想有个MSP430板子 我是学C primer plus起家的单片机爱好者,由于囊中羞涩只能玩玩几块钱的STC51单片机,后来听说MSP430是另一种类型的单片机,就借本书学习了,发现端口的使用跟5
wstt
微控制器 MCU
- 谁能分享一个简单的cc2530组网程序
- 能自动完成组网,能用串口发数据就行,谁能发段程序呢? 谁能分享一个简单的cc2530组网程序 如果是点对点那种,Zstack里面有个例子SerialApp就实现了你的要求。 2530的精华之一就是组网啊。。。被你说的像初始化led似的。。
408584884
无线连接
- 2011国赛A题一些资料
- 本帖最后由 paulhyde 于 2014-9-15 03:44 编辑 自己也正在参加比赛,把我搜集的资料分享了 2011国赛A题一些资料 本帖最后由 paulhyde 于 2014-9-15 03:44 编辑 好资料,谢谢分享! 本帖最后由 paulhyd
maoxiaoli71
电子竞赛
- 华禹工控及移动微平台介绍
- 华禹工控及移动微平台介绍 华禹工控原是深圳市华禹高科技有限公司的一个行业应用事业部,从 08 年底独立运作, 11 年 4 月正式独立于华禹高,注册公司为深圳市华禹工控科技有限公司,独立地址运作办公。 华禹工控的独立转型做行业应用,也算是深圳手机山
diaoyj
ARM技术
- TC9012红外遥控器的,请教高手
- 白光LED进军室内照明大势渐成
- 触摸子板发送安排名单
- LM3S811--使用学习心得!!(初学者请指教)
- 电源mathcad protel pspice saber
- STM32
- 一个小问题
- 10.13 触摸子板发送名单及单号(全部发送完毕)
- 为什么这么便宜?
- 不懂UART怎么通信啊,懂的帮忙
- 谢谢楼主~~
- 求助,刚买了LaunchPad,做了个闪光灯了,不知道该怎么玩
- 任哲书ucosII提问
- LM3S9B92 -usb接口-数据手收发
- 版主能否组织一次real6410开发板的团购活动
- 求助:文氏振荡器
- 请问如何搭建430测功耗的平台。
- 定时器不能调用延时吗?请教高人
- Protel 99se快速入门 中文教程
- 关于2012山东省电子设计竞赛的问题?
- STPA002CD-48X 的典型应用电路 (Flexiwatt27),4 x 52 W 四桥功率放大器,低电压运行
- SC284P 双通道 2.5MHz、2.0A 同步降压的典型应用,具有自动省电功能
- LT3091MPFE 基本可调线性稳压器的典型应用
- BB-BONE-DVID-02,BeagleBone DVI-D with Audio Cape,BeagleBone 的附加板
- LT8631EFE 1MHz、5V、1A 降压转换器的典型应用电路
- STEVAL-ISA122V1,宽输入范围,单输出 5 V/11 W 电源演示板,基于 VIPer27
- 具有延迟启动的 TS2596SCS50 RL 2A、5V、150KHz 降压 DC-DC 转换器的典型(可调输出电压版本)应用
- LTC3202EDD 演示板,高效白光 LED 驱动器
- 使用 Intel 的 82801GB ICH7 的参考设计
- LTC2271、16 位、20Msps 串行低噪声双通道 ADC 的典型应用







京公网安备
11010802033920号