2瓦迷你盒式放大器
来源:互联网发布者:ew4yd6V1 关键词: 放大器 更新时间: 2026/03/17
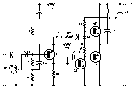
电路图:

部件:
P1_____________10K 对数电位器
R1,R2__________33K 1/4W 电阻器
R3_____________33R 1/4W 电阻器
R4_____________15K 1/4W 电阻器
R5,R6___________1K 1/4W 电阻器
R7____________680R 1/4W 电阻器
R8____________120R 1/2W 电阻器
R9____________100R 1/2W 微调陶瓷电位器
C1,C2__________10µF 63V 电解电容器
C3____________100µF 25V 电解电容器
C4,C7_________470µF 25V 电解电容器
C5_____________47pF 63V 陶瓷电容器
C6____________220nF 63V 聚酯电容器
C8___________1000µF 25V 电解电容器
D1___________1N4148 75V 150mA 二极管
Q1____________BC560C 45V 100mA PNP 低噪声高增益晶体管
Q2____________BC337 45V 800mA NPN 晶体管
Q3____________TIP31A 60V 4A NPN 晶体管
Q4 ___________TIP32A 60V 4A PNP 晶体管
SW1___________单刀单掷开关
SPKR__________3-5 瓦特 扬声器, 8, 4 或 2 欧姆 阻抗
设备用途:
该放大器设计为在一个小型扬声器箱中自成一体。它可以由随身听、迷你光盘、iPod 和 CD 播放器、计算机以及配备线路或耳机输出的类似设备供电。当然,在大多数情况下,您需要制作两个箱子以实现立体声。
该电路故意采用无集成电路且相当传统的方式设计,以获得良好的谐波失真特性,并避免使用难以找到的元件。
该放大器可以方便地通过 12V 壁挂式插头适配器供电。
闭合 SW1 可提供低音增强,但同时必须增加音量控制以补偿高频功率损失。
在使用中,应仔细调整 R9,以在可听信号交越失真最小和实测静态电流消耗最小之间取得平衡;一个较好的折衷方案是将静态电流设置为约 10-15 mA。
要测量此电流,请将直流电流表临时串联接入 Q3 的集电极。
技术数据:
输出功率:
在 8 欧姆负载下 1.5 瓦 RMS,在 4 欧姆负载下 2.5 瓦,在 2 欧姆负载下 3.5 瓦(1KHz 正弦波)
灵敏度:
100mV 输入对应 8 欧姆负载下 1.5W 输出
频率响应:
30Hz 至 20KHz -1dB
总谐波失真 @ 1KHz 和 10KHz:
在 8 欧姆 1W 时 <0.2%,在 4 欧姆 2W 时 <0.3%,在 2 欧姆 2W 时 <0.5%
这里还没有内容,您有什么问题吗?
电子电路资源推荐
- 常用AD元件库:stcmcu_altium_lib

来源:下载中心
- 高频电路原理与分析

来源:下载中心
- 焊接基础知识

来源:大学堂
- 趣味电子技术史话:开关电源的早期历史

来源:大学堂
- 电工基础:电路的组成

来源:电路图
- 戴维宁定理:概念介绍及其求解过程

来源:电路图
推荐帖子 最新更新时间:2026-03-24 18:30
- 基于CAN控制电机转速——只用两个按键就可以实现电机的正反转
- 经过一段时间的学习,终于把 CAN 基本的东西给搞定,还有许多东西还要去学,在此先发一部分这段时间的学习内容,希望高手拍砖,让讨论抵御这大冷的冬天!! 在刚开始申请板子的时候是想采用 232 通信来完成电机的控制,但是拿到板子后发现该板子有好多资源,比如 CAN
fxw451
微控制器 MCU
- EE_FPGA,期待热情的你加入!
- 自EE_FPGA学习板推出以来,获得了诸多朋友们的关注。 但由于带头人chenzhufly也是利用业余时间为大家做一些事情,包括之前PCB板子的打样和配件,都花费了大量时间,但是仍然会有一些顾及不到的地方。 为了保证EE_FPGA能够顺利走下去,所以, 邀请2~3个
soso
FPGA/CPLD
- 关于定时器B的计数模式选择问题
- msp430f149 用定时器B输出pwm,发现没有输出。然后检查控制语言: TBCTL=TBSSEL_2+MC_1+TBCLR; TBCCR0=19999; TBCCR1=499+j*11.11; P1SEL|=BIT2; P1DIR|=BIT2; TBCCTL1=OUT
张哈哈zhwjet
微控制器 MCU
- 9B96开发板团购,我也来参与
- 以前用过LM3S8962,官方的那个8962开发板也用过。 感觉有几大问题:首先:发热问题实在是很严重,高温环境下是否可以长期持续运行是值得怀疑的。 再者:发热强就代表功耗高,对于一些对功耗有要求的场合(注意:不是对功耗有特别高的要求)都可能无法使用。不知道有没有网友测
0212009623
微控制器 MCU
- 求软硬件工程师
- 有兴趣的朋友QQ:2417370549 求软硬件工程师 楼主把工作地点和大家说一下,方便大家选择
chhsonic
求职招聘
- 指针出问题
- #include \"inc/hw_types.h\" #include \"driverlib/debug.h\" #include \"driverlib/sysctl.h\" __root unsigned long *p,*q; void main() { Sy
woody_chen
微控制器 MCU
- Protel DXP 2004实用教程CD版本
- LM3S 比较器详解
- 新人求助
- TQ6410有人搞了吗?
- 【召集】launchpad大学堂,每三天一主题——中断和定时器
- 关于正弦信号
- 最新集成电路应用手册
- STM8的UART问题
- J-link 出现target vcc failure .please check target voltage.failed to connect
- FPGA图像处理知识
- 基于51单片机的红外电视遥控器
- 【M4 开发板入门】EKK-LM4F232的spmu272文件的SCH问题
- 请各位朋友来帮小弟看看这段代码
- 寻求合作伙伴
- GPS得到的经纬度
- CC2530的输出阻抗是多少
- STM32实现汉字的输入请教
- 有人用过CCS4 吗?合众达的买仿真器送ccs4还在进行吗?
- 求助:串口通讯运行的问题
- ARM推出第二代Mali-600图形处理器Mali T624、T628以及T678
- LM358EDR2G 维恩桥振荡器的典型应用
- EVAL-AD1974AZ,评估具有 PLL 192 kHz、24 位编解码器的 AD1974 四路 ADC 的评估板
- ATSAMW25-XPRO、SAM W25 Xplained Pro 评估套件基于行业领先的低功耗 2.4GHz IEEE 802.11 b/g/n Wi-Fi ATWINC1500 SoC
- 使用 Murata Manufacturing 的 LBWA1ZV1CD-716 的参考设计
- 用于仪表的 24 位 ADC 称重系统
- EVAL-ADUM6421ARNZ,用于评估具有集成 DC-DC 转换器的 ADuM6420A/ADuM6421A/ADuM6422A 四通道隔离器的评估板
- 使用 Microchip Technology 的 U644B 的参考设计
- 使用 Analog Devices 的 LT4276BIUFD 的参考设计
- 具有迟滞功能的 LM324ADTBG 比较器的典型应用
- LTM4650IY-1B 50A、1V 输出 DC/DC 降压型稳压器的典型应用电路







京公网安备
11010802033920号