01
FOC算法
FOC(Field Oriented Control)磁场定向控制,也称是Vector Control矢量控制。电机的磁场通常包括三种,定子磁场,气隙磁场,转子磁场。对于永磁电机控制最常用的定向方式就是转子磁场定向,将选择坐标系的d轴定在转子永磁体的N极。
此外,对于PMSM的控制都是建立在与转子磁通同步旋转的dq轴坐标系的,得到数学方程


式中:

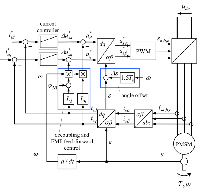
通过控制PMSM的d轴电流和q轴电流来控制电机的转矩。通过控制逆变器的输出电压来控制电机的d轴电流和q轴电流。控制框图如下[1],给定d轴电流和q轴电流,通过电流控制器控制电机实际的d轴电流和q轴电流跟随给定值变化。电流控制器的设计方法很多,在此不再累述。

FOC控制框图
对于各个环节的信号的波形可以参考下图[2],

FOC控制信号示意图
由于输入是三相静止坐标系下的三相电流,需要通过Clarke和Park变换至dq轴同步坐标系下,此外在dq轴同步坐标系下电流控制器输出的dq轴电压也需要通过Clarke和Park逆变换至三相静止坐标系
关于Clarke Transform和Inverse Clarke Transform请参考MATLAB帮助文件的链接,一般情况下我们都是使用幅值守恒变换。
02
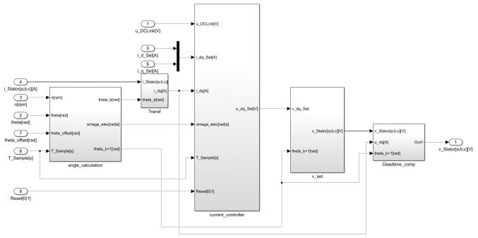
FOC算法的Simulink模型
Simulink模型如下:

FOC算法的Simulink模型

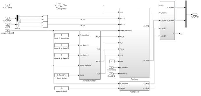
Current Controller的Simulink模型
关键字:永磁同步电机 Simulink模型
引用地址:
永磁同步电机控制系统仿真—FOC控制算法的Simulink模型
推荐阅读最新更新时间:2026-03-19 22:53
永磁同步电机控制系统仿真—PWM比较器的Simulink模型
PWM 比较器的功能 还是以本系列文章中,用到的三相两电平逆变器为控制对象。下图是正弦波调制(SPWM)的三相两电平逆变器的波形。 输入的是三相的正弦波信号,三角载波与正弦信号波进行比较,当正弦信号波的值大于三角载波的值,输出“1”,否则,就输出“0”;PWM比较器一共生成6个PWM信号,控制6个IGBT的开通和关断。PWM比较器输出“1”控制IGBT开通,“0”信号IGBT关断。控制逆变器输出的三相相电压和三相线电压如下图所示。 对于三相两电平逆变器,为了防止上下桥臂同时导通而短路,PWM比较器还需要插入死区时间。 此外,为了让电流、速度和位置采样与PWM占空比的更新同步,以及控制器算法模型的触发运行,必须还有中断触发信号生
[嵌入式]
永磁同步电机控制系统仿真—SVPWM算法的Simulink模型
01 SVPWM算法 电压空间矢量调制方法(SVPWM)是一种常用的PWM算法,和普通的正弦PWM方法不同,它是从电机的角度出发,把电机和逆变器看作一个整体考虑,不简单的从得到电压电流正弦出发,着眼于如何使电机获得幅值恒定的圆形旋转磁场,即正弦磁通。 下面将要介绍空间电压矢量调制技术的工作原理,要实现SVPWM,必须解决以下3个问题: (1)如何选择电压矢量; (2)如何确定每个电压矢量的作用时间; (3)如何确定每个电压矢量的作用次序。 可以等效到电压空间矢量的作用,如下图所示,根据电压合成平均值等效原理有下式成立: 一个计算周期Ts的电压合成图 其中T0为零矢量的作用时间,把零矢量作用时间等分为2个零矢量。由电压矢量合成
[嵌入式]
永磁同步电机控制系统仿真—控制器模型的整体结构
多速率仿真 通常情况下,在Simulink环境下搭建的电力电子控制系统的仿真模型,都是多速率的仿真模型。这是因为: 01 电力电子控制系统中包含多种类型的模型,不同模型对于仿真速率的要求是不同的。 02 被控对象模型中的电气部分,例如永磁同步电机、逆变器,都是希望仿真速率越快越好。具体选择多快的仿真速率,与PWM的频率,逆变器的死区时间,模型的解算方式等因素相关。对于10kHz开关频率,仿真速率最好是开关频率的100倍,因此为1MHz(仿真步长1µs),但是如果死区时间为2µs,那么仿真步长最好是死区时间的1/10(0.2µs),此时仿真速率就是5MHz。 03 被控对象模型中的机械部分,通常情况下仿真步长为1ms(仿真速率1
[嵌入式]
磁场矢量定向控制算法(FOC)简介
因为六步换向法存在一些缺点,FOC算法有控制起来转矩波动小,动态响应快的特点,能让电机转动更加平滑并且高效。 FOC算法是什么原理呢? 简单来说,其实就是FOC控制算法可以实现对电压的矢量控制,间接地控制电流。这种算法其实可以看做是正弦波控制的升级版,即通过实现电流矢量的控制,让电机定子磁场也实现矢量控制效果。进而控制电机定子磁场方向,让电机定子磁场方向与转子磁场方向保持一直角,从而让电机实现最大扭矩输出。 那么FOC算法是怎么实现的呢? 归纳一下,其实就是对电机定子转子的磁场来建立数学坐标系,并经过一系列坐标变换,再基于目标位置、转速、扭矩等计算输出目标控制占空比(SVPWM)。 为什么要变换坐标系呢,因为对于三相直流电
[嵌入式]
foc电机控制算法的调试经验总结
本文分享foc电机控制算法的调试经验,针对的场景是往一套新的控制板卡上移植一套电机控制软件。 具体调试过程是 发波= 电流反馈= 环路= 角度 将调试过程分解为以下步骤。 确认pwm模块正常 确认svpwm发波正常 确认电流反馈正常 引入电机角度 评估角度精度 下文中对移植调试的步骤分解,并给出每一个调试步骤的软件框图。 1、确认pwm模块正常 1.1、确认母线电压和实际测试值一致。 1.2、三相输出悬空,三相输出寄存器分别给固定占空比,测量各相对的波形,看是否和给定占空比一致。 2、确认svpwm发波正常 2.1、连接电机或其他三相对称负载。 2.2、参考以下框图,选取较低频率,生成固定转速强制角。给电压
[嵌入式]
Simulink中PMSM模型的改进在电机控制仿真中的工程应用
引言 近年来,随着电力电子技术和稀土永磁材料的快速发展,永磁同步电机(permanent magnet synchronous motor,PMSM)日益受到关注。目前,对于永磁同步电机的建模和仿真研究大多集中在控制算法上,这主要得利于Matlab Simulink库提供封装好的PMSM模块。但是,由于系统集成的PMSM模块的先天不足,不能满足贴近实际工况的仿真要求,如电机参数不可在线修改,反而给研究带来不便。 本文首先分析指出SIMULINK中集成PMSM模块的不足,然后在建立PMSM数学模型的基础上给出一种改进方法。根据某台电机的实际参数自定义PMSM模型,然后将其应用在变参数的系统中,并在实际电机台架进行测试
[嵌入式]
搭建一种基于Simulink的双馈式感应发电机模型
双馈式感应发电机(DFIG)是在同步电机和异步电机的基础上发展起来的一种新型发电机。DFIG的主要优点是其足够宽的速度范围,能使组合式风力涡轮机以最佳的性能系数运行。 由于定子电压由电网施加,因此是不可控的,因此在dq域中建模DFIG的目的是通过dq域中转子电流或电压的两个解耦轴向分量来控制DFIG(其速度、电磁转矩等)。通常,选择d轴与转子漏磁空间矢量或定子电压方向对齐。在本项目中,定子电压vs的方向被选为d轴。 d轴的转速等于电空间中vs的转速,即: 假设定子电压由电网平衡的正弦三相电压施加: 我们可以通过调节ird来控制双馈发电机的定子实际功率Ps和电磁Tem,通过调节irq来控制双馈发电机的定子无功功率Qs
[嵌入式]
基于Simulink搭建二阶RC的EKF算法电池SOC估算模型
目前国内外基本都采用SOC来作为描述动力电池容量状态的内部参数。电池SOC估计是否准确对于电池来说关系重大,会直接影响动力电池使用寿命和电动汽车的行驶里程。但是电池SOC却很难在使用中直接测量得到,只能通过其它可以直接测量的电池参数估算得到。这就提高了SOC估计的难度,也使如何精准估计电池SOC成为了当下动力电池领域的研究热点。 卡尔曼滤波算法是有效的、经典的智能算法,能够实现最小方差的最优状态估计,目前被广泛应用于许多工程领域。由于其具有较好的估计精度和时效性,结合基尔霍夫定律搭建的二阶RC模型一起使用,已逐渐成为电池SOC估算研究领域的热点方法。考虑到卡尔曼滤波算法只适用于线性系统,应用到电池SOC中需要对其进行扩展,即扩
[嵌入式]