伴随着电子产品的快速发展,家用电器也越来越智能化,而智能化家用电器都用一个共同的特点,都是利用MCU作为中央控制单元,结合了MCU的智能家用电器和普通家用电器相比,使用更方便,安全可靠性也更高,效率更高。

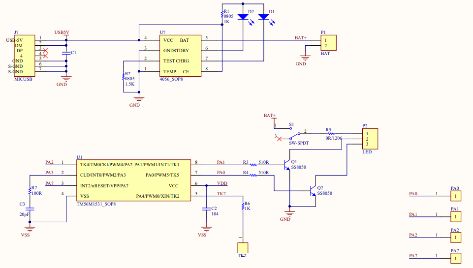
本文介绍的触摸台灯方案采用了触摸调光控制,目前已普遍应用于台灯和床头小夜灯等等LED的触摸控制,具有调光记忆功能,关闭后打开默认为上一次关闭时的工作模式。触摸灯触控方案可用家电供电与锂电供电,待机功耗低,性能稳定,触摸台灯主控为TM56M1531芯片,是海速芯8位RISC TM56系列MCU,主要特点如下:
•ROM: 2Kx16位闪存程序存储器
•RAM: 256x8位
•系统时钟类型选择:
内部RC快时钟: 16MHz(FIRC)
内部RC慢时钟:(SIRC, 80KHz@4V)
•2个独立定时器
Timer0-8位计时器除以1~256预分频选项,具有自动重新加载/计数器/中断/停止功能
Timer1-8位计时器除以1~256预分频选项,具有自动重新加载/中断/停止功能
•唤醒定时器(WKT)
由内置RC振荡器提供时钟,具有4个可调节的中断时间
-12ms/25ms/50ms/100ms@4V
•触摸键
两种不同的架构:CTK和STK
4个带有数据计数器的通道触摸键

基于TM56M1531方案中的触摸灯功能介绍:
1、初上电时,LED灯不亮。
2、短按触摸,可分别实现两路灯光的开关亮灭控制;在电源不断电的情况下,每次短按触摸关灯时的亮度会被记忆保存,下次触摸开灯时会以此亮度作为初始亮度。
3、长按触摸分别实现两路灯光无极亮度调节,最低亮度的PWM信号占空比为2%,最高亮度为100%,当某一路灯或两路灯同时亮时,长按触摸可对此灯进行无极亮度调节。
4、短按触摸和长按触摸可在任何时候随意使用,相互之间功能不受干扰和限制。
关键字:智能台灯
引用地址:
国芯思辰|国产触摸按键系列MCU TM56M1531在智能台灯中的应用方案
推荐阅读最新更新时间:2026-03-20 17:58
国芯思辰|芯北科技线性稳压器CN88L025替代TI的LM1084车载快充充电器应用
车载充电器作为汽车上常用配件,起到了备用电源作用,通过将12V或24V的汽车电平转换成5V的USB输出来给移动设备供电。 某工程师在设计一款45W的车载快充充电器时,需要用到一款宽压输入,电流150mA左右的LDO,要求电压输出精度在2%以内。此前,该项目使用的是TI(德州仪器)的LM1084,现在想替换成国产方案。 国芯思辰提供了芯北科技的线性稳压器CN88L025,提供过热过流保护,供电电压范围4.75~35V,输出精度 ±2%,具备一系列安全功能,非常适合车载快充应用场合。 CN88L025典型应用 CN88L025在车载快充充电中的优势: 1、4.75-35V宽压输入,满足绝大多数供电需求; 2、输出电流
[嵌入式]
国芯思辰 |霍尔开关AH508在汽车离合器踏板上应用,功耗低至2.5mA
电子油门一般都采用线性霍尔,其工作是汽车油门踏板与磁铁联动,踩动踏板时候油门联动轴带动磁铁转动,此时霍尔与磁铁之间距离改变,相应的线性霍尔输出的电压值也变化,测量这种输出电压值与磁铁的位置的对应关系,就可以计算出油门的踏板的角度位移数据。传送油门踩踏深浅与快慢的信号,这个信号会被控制系统接收,然后再发出控制指令要节气门依指令快速精准的开启它应当张开的角度。 电子油门控制系统主要由油门踏板、踏板位移传感器、ECU(电控单元)、数据总线、伺服电动机和节气门执行机构组成。位移传感器安装在油门踏板内部,随时监测油门踏板的位置,根据不同的车型和应用方案,电子油门一般采用可编程的线性霍尔以控制更高的精度,本文推荐使用中科阿尔法AH508用
[嵌入式]
国芯思辰| 霍尔开关AH541在汽车安全带扣中的应用,ESD高达±12KV
霍尔集成电路是汽车霍尔传感器的核心部分,它将许多非电、非磁的物理量例如力、力矩、压力、应力、位置、位移、速度、加速度、角度、角速度、转数、转速以及工作状态发生变化的时间等,转变成电量来进行检测和控制。例如汽车安全带扣就需要用到霍尔元器件起到开关作用。 当汽车遇到意外情况发生碰撞时,会采取紧急制动,在这时安全带可以将驾乘人员束缚在座椅上,以免被惯性用出车外,汽车安全带是保护驾乘人员的一种基本防护装置,霍尔元器件主要应用于安全带扣中,起到开关的作用,本文介绍一款中科阿尔法基于BCDMOS技术设计的高灵敏度双极霍尔开关AH541芯片,该芯片高性能低成本,且符合AEC-Q100汽车电子行业的测试标准。 功能框图 霍尔开关AH54
[嵌入式]
国芯思辰 |铁电存储器PB85RS2MC在动力电池管理上的应用,容量达2M
电池管理系统是电动汽车的核心组件,主要实现三大核心功能:电池充放电状态的预测和计算(即SOC)、单体电池的均衡管理,以及电池健康状态日志记录与诊断。功能框图如下: 在整个电池管理系统中,电池荷电状态的预测和计算(即SOC)是其最重要的功能,因为有了精确的电池充电/放电状态的预测/计算,才能进行有效均衡管理。为了提高SOC的精准度,除了要采集电池的电压、电流参数,还需要提供诸如阻抗、温度、环境温度、充放电时间等多种参数。 电池固有参数会通过数学建模的方式,建立软件模型,而动态参数则通过数据采集卡实时的采集数据,并实时地把数据传输至MCU单元存储,然后MCU对提取的数据进行算法计算,从而得出精确的电池荷电状态。 应用框图
[嵌入式]
国芯思辰|全极性霍尔开关AH462在加湿器中的应用,性能兼容HAL248
加湿器是用于增加房间湿度的家用电器,能够给指定房间加湿,也可以给锅炉或与中央空调系统相连的整栋建筑加湿。目前加湿器中常用的霍尔元件是全极霍尔,起到一个开关的作用,推荐使用中科阿尔法全极性AH462霍尔芯片。 AH462是一款低功耗高灵敏全极性霍尔开关芯片,非常适用于许多小电子产品中,其工作原理霍尔开关就是通过磁场的感应给出一个触发信号,按下加湿器上的按钮时,无磁靠近时霍尔开关输出高电平,导通状态。(无磁工作)松开按钮,有磁靠近时霍尔IC输出低电平,霍尔开关处于关闭状态(有磁则反之)。 该芯片是采用的CMOS工艺设计生产,内部集成了电压调节器、霍尔电压发生器、小信号放大器、斩波稳压器、施密特触发器和CMOS输出驱动器。
[嵌入式]
国芯思辰| 全极霍尔芯片AH463可用于电子防盗锁,兼容CC6207
电子防盗锁具备的防盗锁各项功能和特点以外,还具备更多电子智能化的特点和功能;这些智能设备上,霍尔开关几乎是必备的元件。 电子防盗锁主要由电池供电,内部设备对功耗有一定的要求,因此在选择微功耗霍尔元件几乎是所有电子防盗锁厂家的选择;而全极性霍尔元件安装方便,灵敏度高,是电子防盗锁中的首选,国产中科阿尔法AH462霍尔开关可以实现非常低的电流,最低工作电压2.5V,并广泛应用于各种各样需要微功耗工作的电子产品上。 AH463是一款低功耗高灵敏全极性霍尔开关芯片,采用CMOS工艺设计生产。该芯片器件内部集成了电压调节器、霍尔电压发生器、小信号放大器、斩波稳压器、施密特触发器和CMOS输出驱动器。该芯片温度稳定性好、抗应力强、灵敏
[嵌入式]
国芯思辰 | AH950可替换ACS758用于新能源汽车的电池管理系统
BMS(电池管理系统)是监控车用蓄电池的电压、电流、负载、温度等状态,并能为其提供安全、通信、电芯均衡和管理控制,提供同应用设备通信接口的系统。 在新能源汽车中使用的锂电池,通常都需要进行大电流的充放电,对可靠性要求非常高。而电池管理系统监控的准确性、执行动作可靠性则依赖各类传感器。文章中重点介绍中科阿尔法AH950芯片可以替代Allegro的ACS758,其中AH950是满足汽车级标准的产品,填补了国内的空白。 中科阿尔法AH950是专为大电流检测应用开发的开环式高精度线性电流传感器芯片。内置 0.1mΩ的初级导体电阻,有效降低芯片发热,而且支持大电流检测:±50A, ±100A, ±150A, ±200A。芯片部集成了
[嵌入式]
50-基于51单片机的智能台灯设计
具体实现功能 系统由STC89C52单片机+L数码管+光敏电阻+人体感应模块+红外接近传感器模块构成。 具体功能: (1)亮度不够且有人靠近时台灯自动亮; (2)靠的太近会提醒坐姿不正(蜂鸣器); (3)附近无人时台灯自动熄灭(30秒),时间可调; (4)根据环境亮度调节等亮度; (5)可手动调节台灯亮度; (6)设定学习时间。 设计背景 台灯已是千家万户的必需生活用品,经常由于忘记关灯而造成巨大的能源浪费。当夜晚来临时,人们又摸黑去开灯,非常不方便。在这里设计了以人体红外辐射(波长为9.5um)传感控制电路。当人体在台灯的范围内且环境光强较弱时,自动感应开灯;当人体太靠近桌面时,台灯自动感应,
[单片机]