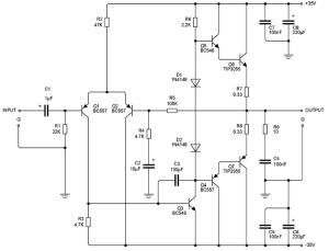
构建放大器简单,使用标准且稳定可靠。这里介绍的 75 W 放大器电路能够驱动 4 欧姆,但是,尽管用于 4 欧姆,该放大器的误差非常小。

要注意的是,没有短路输出,因此当扬声器短路时,而放大器正在工作(有信号),则存在非常现实的危险,可能会损坏晶体管。
75W 晶体管音频放大器的特性如下
对 74 瓦输出功率的灵敏度– 略小于 1W(1W 为 75W)
增益– 27 dB
频率范围(-3dB) – 10Hz 至 23kHz @ 1W
THD,1 kHz – 0.05 %(典型最大值)
开环增益– 125dB(空载)、80dB(8 欧姆负载)
输入阻抗– 22k 欧姆
DC 偏移– 小于 100 mV(<20 mV 典型)
噪声– 输出端 <2 mV (-80dB 未加权参考 50W)
这款 75W 功率放大器需要电源+/-35V(开路电压),yan 可以轻松地将 70W 变为 8 欧姆。
关键字:75W 晶体管 音频放大器
引用地址:
75W晶体管音频放大器电路图
推荐阅读最新更新时间:2026-03-19 19:51
75W晶体管音频放大器电路图
构建放大器简单,使用标准且稳定可靠。这里介绍的 75 W 放大器电路能够驱动 4 欧姆,但是,尽管用于 4 欧姆,该放大器的误差非常小。 要注意的是,没有短路输出,因此当扬声器短路时,而放大器正在工作(有信号),则存在非常现实的危险,可能会损坏晶体管。 75W 晶体管音频放大器的特性如下 对 74 瓦输出功率的灵敏度– 略小于 1W(1W 为 75W) 增益– 27 dB 频率范围(-3dB) – 10Hz 至 23kHz @ 1W THD,1 kHz – 0.05 %(典型最大值) 开环增益– 125dB(空载)、80dB(8 欧姆负载) 输入阻抗– 22k 欧姆 DC 偏移– 小于 100 mV( 20 mV 典型) 噪声
[嵌入式]
10瓦晶体管音频放大器电路分享
这款 10 瓦晶体管音频放大器电路采用常规双极晶体管元件,具有 10 瓦功率输出。为了良好运行,该放大器电路需要高达30 VDC的20VDC电压。 10瓦晶体管音频放大器是可以支持日常音频设备的低功耗放大器的基本电路。连接到晶体管TR3的10K可变电阻器的功能用于调节进入最终放大器的失调电压。 由上面的系列表明,放大器的输出端使用耦合电容来连接扬声器负载,耦合电容的作用是抑制来自输出的直流电压,从而损坏扬声器。
[嵌入式]
CS8685H双声道2*75W,CS8683H单声道130W,两款大功率D类音频功放参数对比
CS8685H是一款2X75W立体声D类音频放大器,封装EQB32 CS8683H是一款单声道130W的D类音频放大器,封装EQB32 CS8685H是一款2X75W立体声D类音频放大器;这款器件在顶层设计了散热焊盘,焊盘上连接散热器后在供电电压24V的情况下,最大可以输出2X75W的连续功率;通过主从模式的设置可以让CS8685H实现无限级联,从而实现系统的多路输出;CS8685H具备先进的EMI抑制技术,它采用表面贴装技术,只需少量的外围器件,便使系统具备高质量的音频输出功率。 CS8685H内置了过流保护,短路保护和过热保护,有效的保护芯片在异常的工作条件下不被损坏。CS8685H最高可达到95%以上的效率,40V以
[嵌入式]
ROHM开发出LiDAR用75W高输出功率激光二极管“RLD90QZW3”
全球知名半导体制造商ROHM(总部位于日本京都市)开发出一款高输出功率半导体激光二极管“RLD90QZW3”,非常适用于搭载测距和空间识别用LiDAR*1的工业设备领域的AGV*2(无人搬运车)和服务机器人、消费电子设备领域的扫地机器人等应用。 近年来,在扫地机器人、AGV和自动驾驶汽车等需要自动化工作的广泛应用中,可以准确测量距离和识别空间的LiDAR日益普及。在这种背景下,为了“更远”、“更准确”以及“更低功耗”地检测到信息,对提高作为光源的激光二极管的性能提出了更高要求。 ROHM已经拥有实现了更窄的激光线宽的自有专利技术,有助于LiDAR支持更远的距离并实现更高的精度。25W高输出功率激光二极管“RLD90Q
[汽车电子]
实现低于/高于75W应用的绿色适配器解决方案
能源问题如今已落实到厂商生产的具体产品上。“能源之星”的提出为产品流入市场前设置了一道“坎”。最新实现的“能源之星”外部电源规范对电源适配器的工作能效、空载能耗等提出了更高的要求。而缩短产品开发周期,并加快上市进程是当今各大厂商“狠抓落实”的目标。如何既满足“能源之星”又达到自身的目的呢?本文分别基于低于75W应用及高于75W需要PFC的应用,分析了电源控制器实现这些规范所需要具备的特性,并提供相关的测试数据予以佐证。 电源是电子系统中必不可少的组件。除了电视和计算机等产品中所使用的内部电源转换器,外部电源适配器也广泛应用于手机、DSL调制解调器、打印机、笔记本电脑及游戏机等领域,以至于一个普通家庭可能就会拥有少则三五个、多则逾
[电源管理]
功率小于75W的极低待机功耗适配器设计及应用解
电源适配器广泛应用于笔记本电脑、游戏机、打印机、DSL调制解调器和手机等领域,应用规模非常庞大。而从人们的使用习惯来看,这些设备也有相当比例的时间处于轻载或待机(空载)工作模式。因此,“能源之星”等规范标准在致力于提升这些设备所用电源适配器工作能效的同时,也注重提升轻载能效及降低待机能耗。 例如,美国环保署(EPA) 2.0版“能源之星”外部电源规范(简称EPA 2.0)在1.1版基础上进一步提高了能效要求(见表1),其中Ln为额定输出功率的自然对数。 表1:美国环保署“能源之星”外部电源的1.1及2.0版规范。 不同适配器的功率等级相差较大,而根据IEC61000-3-2等标准的要求,功率大于75 W的电源需要
[电源管理]
用车规级 D 类音频放大器改进汽车紧急呼叫系统
世界卫生组织(WHO)的数据显示,全球范围内因交通事故造成的死亡人数每年都在增加,而欧洲因交通事故造成的死亡人数却在下降。 (1)基于这些信息,研究发现人们接受医疗护理的速度与其存活机会之间存在着因果关系。 为进一步降低死亡率,智能交通系统催生了紧急呼叫(即e-call)功能。紧急呼叫系统 用于在发生交通事故时,利用手机和卫星定位功能与最近的救援中心号码建立电话连接。除了语音连接以外,车载紧急呼叫系统还报告并传输事故地点、事故类型以及车辆相关信息。 Note: 1) 来源: https://iris.who.int/bitstream/handle/10665/375016/9789240086517-eng.pdf?se
[嵌入式]
1000W立体声音频放大器电路设计
这是1000W立体声音频放大器的电路设计。这是一个非常好的组装设计,从电路板到获取组件都很容易构建,输出晶体管是相对便宜的 COMPLMENTAR 2SC5200 和 2SA1943,并且效果非常好。电源模块中我们有6个4700uF/80v以上的电容和1个50A桥式整流二极管,这个设计可以是单声道(500瓦)或立体声(1000瓦)版本,如果要安装在立体声版本中最好使用至少 8 安培的变压器,并且两个版本的电压都必须为 50v + 50v,带中央旁路,该变压器可以是环形的或普通的。 立体声音频放大器零件列表 晶体管 10 个晶体管 2SC5200 10 个晶体管 2SA1943 4 个晶体管 C2073 4 个晶体管 A940
[嵌入式]