线控技术正逐渐改变着车辆的控制方式和性能表现。它通过电子信号替代传统的机械和液压连接,实现了对车辆核心转向及制动系统的精准操控,为电动汽车和自动驾驶的发展提供了关键支撑。
去年年底,蔚来打响中国线控转向第一枪,其宣布,“在经过了五个月的反复论证和评审后,蔚来ET9的线控转向系统正式获得评审通过,中国第一辆搭载真正意义上线控转向的,也终于能够量产上市。”成为继特斯拉cybertruck之后,全球第二款实现“线控转向”量产的车型。也预示着智能底盘技术即将在2025年爆火。 线控技术原理与构成
线控技术的核心在于以电子信号传输取代传统的机械连接,实现对车辆系统的精确控制。其主要由传感器、计算控制单元和驱动芯片等关键部件组成。传感器负责收集车辆的各种状态信息,如车速、转向角度、加速度等,并将这些信息转化为电信号传输给计算控制单元。计算控制单元则根据预设的算法和接收到的信号进行快速运算和决策,生成相应的控制指令,再通过驱动芯片将电信号放大并传输给执行机构,如电机或电磁阀,从而实现对车辆转向、制动和加速等系统的精准控制。
ECU 根据车辆的行驶状态和驾驶员的指令,计算出合适的转向角度和力矩,并通过电机驱动转向执行机构,实现车轮的转向。同时,系统还配备了反馈电机,为驾驶员提供模拟的路感,使驾驶体验更加真实。
线控底盘的发展脉络
早期发展阶段:汽车转向系统经历了从简单的机械转向到机械液压助力转向,再到电动液压助力转向和电动助力转向的逐步演进。在这一过程中,技术的不断进步使得驾驶者操控车辆更加轻松,但方向盘与转向轮之间的机械连接始终存在。2013 年,日产和 Koyaba 合作开启了线控转向技术的研发征程,并在 2014 年将其应用于英菲尼迪 Q50 车型上,推出了线控主动转向(Direct Adaptive Steering,DAS)系统。然而,受限于当时的法规要求,该系统保留了机械转向结构,未能实现完全意义上的上下解耦,且在上市后不久便因安全隐患遭遇大规模召回,这一事件为线控技术的发展提供了宝贵的经验教训。
近期突破:随着技术的不断成熟和法规的逐步完善,线控技术迎来了新的发展机遇。2021 年底,中汽研标准所在线控转向工作组首次会议上,宣布集度、蔚来、吉利正式成为线控转向技术发展和标准化研究联合牵头单位,共同推动线控转向相关国家标准的制定。2022 年 1 月 1 日,汽车转向系 GB 17675 - 2021 正式实施,解除了对转向系统方向盘和车轮物理解耦的限制,为线控转向技术的广泛应用奠定了基础。
其实线控底盘和飞机电传飞控系统非常类似。飞机的操控系统很早前就将传统的操纵杆系和钢索替换为电线,既飞行员操纵飞机依靠装在驾驶杆处的传感器将杆力或杆位移转换成电信号,通过电线传到舵机以驱动控制面偏转,达到操纵飞机的目的。Flight-By-Wire是电传飞控系统的英文,线控系统x-by-wire也是类似的翻译,这里翻译成了线控,也是各个行业间底层话术不同的结果,这在汽车之中太常见了,当然此是后话。

转向技术的演进趋势 线控转向技术优势
线控转向具有诸多优势,以下只列出几项关键。
推动自动驾驶发展:作为高阶自动驾驶的关键执行器,线控转向系统能够实现更加精准、快速的转向及制动控制,为自动驾驶车辆的路径规划和避障提供了有力支持。
提升驾驶体验:节省了车内空间,减轻了车辆重量,并且可以根据驾驶场景灵活调整转向比。在低速行驶时,如停车入库,可实现较小的方向盘转角对应较大的车轮转角,使操作更加轻松便捷;在高速行驶时,则保持沉稳的转向手感,提高行驶稳定性,减少驾驶员因错误判断转向角度而导致的事故风险。同时,也更适合软件定义汽车,根据不同驾驶需求随时进行个性化的升级体验。
增强OEM核心竞争力:当底盘与驾舱实现解耦后,OEM 可以将更多的资源和精力投入到驾舱的智能化、个性化设计与开发上。通过定制化的软件和应用生态,满足不同用户群体对于信息娱乐、导航、车辆监控等功能的多样化需求,进一步强化品牌与消费者之间的情感连接,提升品牌忠诚度。在底盘技术领域,OEM 可以选择与专业的底盘供应商合作,利用其在悬挂调校、制动系统优化、底盘轻量化等方面的专业优势,确保车辆具备卓越的行驶性能和安全性。同时,自身则专注于底盘与整车的适配性研发,针对不同车型的定位和目标市场,对底盘的操控稳定性、舒适性以及通过性进行精准调校。
增强安全性:线控转向系统与其他车辆控制系统(如电子稳定控制 ESC)协同工作,能够在车辆出现不稳定状态时,迅速、精准地调整车轮转向角度,及时稳定车辆,避免事故发生。而且,即使在部分电子设备出现故障的情况下,系统的冗余设计也能确保车辆保持一定的转向控制能力,保障行车安全。
系统级优化:在电动汽车时代,线控制动系统发挥着重要作用。它不仅能够实现传统制动系统的功能,还可以与车辆的能量回收系统紧密配合。在制动过程中,通过精确控制制动电机的输出扭矩和制动压力,实现制动能量的高效回收,将电能反馈回电池,从而增加车辆的续航里程。同时,线控制动系统还能优化制动分配,提高制动的平稳性和舒适性,减少刹车片的磨损和制动粉尘的排放。
简化装配及设计:线控底盘技术的应用为汽车制造商带来了诸多益处。一方面,减少了制造不同版本车型(如右驾版和左驾版)所需的装配工作量,降低了生产成本。另一方面,为未来高度自动化和自动驾驶车辆的设计提供了更高的自由度。例如,可实现创新的方向盘设计,如方向盘的完全折叠或侧向收纳,在自动驾驶模式下为驾驶员创造更加宽敞舒适的驾驶空间,提升车内的人机交互体验和整体舒适性。 线控技术面临的挑战与应对策略
线控技术这么好,理论上也很简单,也正因此目前汽车的绝大部分系统都实现了线控,只有转向与制动对于安全性、可靠性及鲁棒性的要求极高,需要机械进行备份,这也成为了线控的最大挑战。
安全与可靠性挑战:由于线控系统与驾驶员之间缺乏机械连接作为最终的备用手段,因此对电子控制单元的可靠性和冗余设计提出了极高的要求。一旦电子设备出现故障,车辆的转向和制动系统必须能够保持可控性,这需要在系统设计中采用多重冗余备份技术,如多个传感器、控制单元和执行机构的并行工作,并通过复杂的算法进行故障检测和切换,确保系统的安全运行。同时,网络安全也是一个重要问题,需要防止外部恶意攻击对车辆线控系统的干扰和操控,采取加密通信、入侵检测等安全措施,保障车辆的信息安全和行驶安全。
集成的挑战:将线控技术与其他车辆系统进行深度集成也面临着诸多技术难题。例如,如何将新型的传感器(如激光雷达、毫米波雷达等)与线控运动系统有机结合,实现数据的高效共享和协同工作,是一个亟待解决的问题。这需要开发兼容的接口和控制算法,确保传感器数据能够准确、及时地传输给线控系统,并实现对车辆运动的精确控制。此外,线控系统对运动部件(如电机、传动装置等)的性能要求也非常高,需要满足高精度、高可靠性、低重量和紧凑空间布局等要求。传统汽车中使用的普通电机往往难以满足这些苛刻条件,因此汽车制造商和供应商需要研发专门的高性能电机和传动系统,或者与具备专业技术的供应商合作,共同攻克技术难题。 线控技术的未来发展趋势
在未来数年内,线控技术将不再局限于高端车型或自动驾驶试验车辆,而是逐渐普及到更多的标准载人驾驶车辆中,涵盖转向、换挡、制动等多个操作领域,成为汽车的主流配置。随着消费者对汽车安全性、舒适性和智能化水平的要求不断提高,线控技术将凭借其诸多优势,满足市场的需求,推动汽车行业的整体升级。
随着芯片技术的不断进步,线控系统的计算能力和响应速度将进一步提升,能够实现更加复杂的控制算法和功能。同时,线控技术将朝着更加电动化、智能化、软件化和互联化的方向发展,支持OTA,使车辆能够不断升级和优化性能。在网络安全方面,将不断加强防护措施,建立更加完善的安全体系,确保线控系统在复杂的网络环境下安全可靠地运行,为未来智能交通的发展奠定坚实的基础。
线控底盘技术以电子信号控制车辆核心系统,替代传统机械和液压连接,实现了高精度、快速响应的车辆控制,满足了电动汽车和自动驾驶技术的需求。它的引入对自动驾驶发展具有里程碑意义,实现了“人机解耦”,为完全自动驾驶提供了技术基础,并增强了系统冗余性和安全性。线控底盘由多个线控子系统构成,其中线控制动和线控转向是核心,亦是底盘智能化发展的关键。随着自动驾驶汽车的日益普及,提升整车运动性能和安全性已成为行业焦点,而传感器、计算控制和驱动芯片是线控底盘技术的核心部件,市场对其算力、精确性、可靠性的要求日益提高。 从芯片角度看看线控底盘的现状和未来 英飞凌
谈到线控不得不首先要讲英飞凌,其在线控相关行业布局最为广泛。

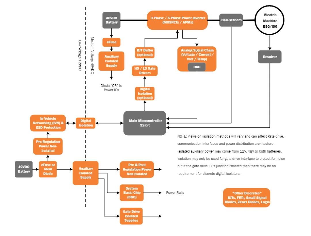
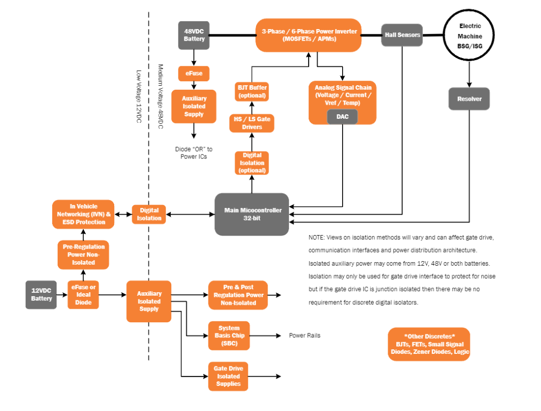
如图所示,线控转向对高性能电机控制解决方案具有关键需求,英飞凌可以提供可扩展的 AURIX微控制器系列,配备先进的实时控制外设。将 AURIX与高效的 OPTIREG安全 PMIC 和 MOTIX无刷直流电机控制驱动器配对,即可实现解决方案。另外,还包括一流的 OPTIMOS MOSFET 可高效提供电机相电流,以及 XSENSIV精密电机位置传感器,以完成整个过程。


如图所示,无论是线控还是电子助力,本质上系统构成都一样,但是需要更多的执行器以及传感器。

英飞凌具体的产品组合
英飞凌日前宣布推出第三代高性能车规级MCU AURIX TC4x,截至2024年,英飞凌已向全球市场交付了约10亿片AURIX产品,覆盖超过50家的主流汽车品牌,以及4大主要汽车应用领域。AURIX在汽车全平台的广泛应用,也助推了英飞凌荣登第一大车用MCU供应商。
AURIX TC4x采用了28nm制程,并采用了新的计算架构及内核。最高配备 6 个最新的 Lockstep TriCore1.8 CPU,运行频率高达 500 MHz。6个TriCore内核支持Hypervisor,另外,具有广泛的加速器,包括用于AI处理的并行处理单元,可以实现模型预测控制,虚拟传感器路径规划等AI场景加速;用于通信和数据处理的数据路由引擎,以实现以太网、CAN和内存之间的高速路由转发数据的高质量实时交互;用于ADC的信号处理单元cDSP;用于雷达的处理单元以及用于硬件加密的加速器。
另外AURIX TC4x还具有丰富的接口,包括5 Gbps 以太网、PCIe 等高速通信接口以及 CAN-XL 和 10BASE T1S 等新兴接口。
AURIX TC4x非常适合先进的底盘应用,如转向、制动、悬架和安全气囊系统,这些应用对于确保现代车辆的安全和性能至关重要,因此需要一个符合最高安全标准的微控制器解决方案。AURIX TC4x 旨在芯片达到并超越这些标准,为底盘应用的可靠性和安全性设定新的基准。AURIX TC4x 微控制器配备了高性能信息安全模块以及安全加密和哈希引擎,满足了未来底盘应用的关键需求。此外,全面的以太网和 CAN 连接以及增强的电机控制能力,实现了安全关键的实时通信,并为各种未来车载网络(IVN)需求的无缝集成铺平了道路。

AURIX TC4x框图

如图所示,ST 的EPS解决方案系统改善了方向控制和乘客安全性,同时减少了引擎负载,从而提高了燃油效率。EPS系统使用电机——通常是三相无刷DC(BLDC)电动机——来代替液压致动机构。EPS可以改善驾驶员对车辆的方向控制,减少引擎负荷,从而提高其燃油效率。它还可以实现可变辅助功能,在速度较低且最需要辅助的情况下提供较多辅助,在速度较高时提供较少辅助。

ST线控制动解决方案
在ST刚刚召开的投资者峰会上,公司也强调了在线控制动上的前景,目前ST在ABS/ESC,电动助力刹车等市场中,占有50%以上的市场份额,而随着未来线控技术的普及,市场总容量将从7.5美元/车成长到14美元/车,机会巨大。

ST的Stellaris 车规级MCU,这也是线控算法及控制的核心 恩智浦
恩智浦最近收购了TTTech Auto,强化了其在SDV(软件定义汽车)上面的能力,当然线控底盘正是其中应用之一。
恩智浦的S32 CoreRide的平台,不仅汇集了恩智浦成熟的S32计算、网络、系统电源管理技术,还整合了来自恩智浦广泛的软件生态合作伙伴的可立即部署的软件,包括中间件、操作系统和其他软件。恩智浦CoreRide平台优化集成流程,提升可扩展性,消除开发中的繁琐障碍。
恩智浦汽车平台全部转换成了S32,涵盖从90nm到最新5nm的S32N。

针对EPS,NXP除了功率器件和电流传感器之外,也是全面覆盖。另外值得一提的是NXP的GreenBox实时开发平台,适用于 S32高性能实时处理器的多功能开发平台,它在坚固的外壳中集成了处理、外设、网络和连接接口。
GreenBox非常适合开发和演示集成和独立的实时应用,例如车辆动力学、电池和能源管理、电机逆变器控制以及中央、域和区域架构的电源转换,总而言之就是一个盒子,开发所有。

GreenBox

恩智浦CTO Lars Reger在CES 2025现场展示,公司与Applied EV联合开发的滑板底盘产品,在铃木电动车上应用。 德州仪器
TI的集成电路和参考设计,以及高级电源管理、传感器、控制和栅极驱动器可帮助构建可靠、高性能且安全的EPS系统。

这里可以多提一些C2000 MCU,TI的F29x 系列微控制器是C2000实时微控制器系列的最新成员。F29x 系列是可扩展的超低延迟器件,旨在提高电动电子产品的效率。实时控制子系统拥有运行频率为 200MHz 的 C29 DSP 内核,完全能够运行要求苛刻的汽车和工业控制应用。
它具有许多特性,可支持系统级 ASIL-D 功能安全设计。C29x CPU1 和 CPU2 内核同步运行,可检测永久性故障和瞬态故障。此外,除其他安全特性外,该器件架构还具有 CPU 内置 ECC 逻辑、总线互连中的端到端安全、用于系统性故障汇总和诊断的错误信号模块等。这些特性对于实现 EPS 应用所需的安全功能至关重要。
功能安全和信息安全单元 (SSU) 与 C29 CPU 相结合,可在不影响实时性能的情况下帮助系统设计人员满足实时控制应用中最严格的现代功能安全和信息安全标准。SSU 具有情境相关的 MPU 机制,可以根据当前正在执行的线程或任务自动切换硬件的访问权限。这样一来,EPS 应用可以实现真正的无干扰 (FFI) 功能,从而在控制和通信方面实现安全任务隔离,同时保持要求严苛的实时系统所需的相同高速和低延迟处理。存储器、外设和堆栈均由 SSU 全面保护以实现完全隔离。
硬件安全管理器 (HSM) 提供 EVITA-full 安全支持。HSM 支持在不可信的工厂环境中进行安全密钥和代码配置、安全启动、运行时加密服务,并支持通过 A/B 交换对 HSM 进行无线固件更新。
F29x MCU 集成了 SENT 接收器以支持 EPS 应用。SENT 通道可用于与传感器连接。目前,有许多使用 SENT接口开发的传感器。多个传感器可连接到同一个 MCU。这样就可以自由选择自己的传感器。
在 EPS 冗余系统中,MCU 通常相互通信以监控运行状态。实现 EPS 功能的 MCU 必须能够通过高速、低延迟和同步链路进行通信。快速串行接口 (FSI) 模块是一个串行通信外设,能够跨电压隔离边界进行稳健的高速通信。与其他串行通信外设相比,FSI 的成本更低,同时还具有硬件附加功能(CRC 校验),只需几根线就能提高跨器件的数据完整性。C29 中的快速串行接口 (FSI) 可跨隔离边界实现高达 200Mbps 的稳健通信。因此,FSI 可用于EPS 应用中的 MCU 间通信。
随着这种安全关键型系统成为汽车行业的趋势,从 EPS 到线控转向,都需要配备功能安全和信息安全机制的小型冗余系统。F29 是理想的器件系列,能为不同类型的 EPS 系统提供封装扩展性(100 引脚 QFP 至 256 引脚BGA)和器件规格(锁步配置和闪存尺寸)扩展性。独特的通信外设(例如 FSI 和 SENT)为 F29 带来的优势使其成为这些安全应用领域的理想产品。

C29x框图 安森美
安森美的传感器在EPS应用中非常受欢迎,比如向 HELLA 交付了 10 亿个电感式传感器接口集成电路,用于 HELLA 的汽车线控系统非接触式电感式位置传感器 (CIPOS )技术。在长达 25 年的合作中,两家公司开发了创新的设计方法,缩小了 HELLA 模块和 onsemi IC 的尺寸,以更好地适应模块外形尺寸的苛刻应用。
CIPOS 是一种电感技术,用于乘用车和商用车的线控驱动系统,例如油门踏板传感、转向和扭矩传感器,以及增压和涡轮增压执行器。安森美半导体设计的 IC 是 HELLA 解决方案的核心元件,与连接的线圈结构一起构成电感式位置传感器。由于该解决方案是非接触式的,因此安森美半导体 IC 提供的精度在CIPOS 系统的整个使用寿命期间都有保证。
经过二十多年的合作,安森美半导体于 1999 年成功推出了首款汽车电感式位置传感器。自那时起,安森美半导体已为海拉提供了三代电感式定位接口。每代产品都是专门与海拉共同开发的。

针对EPS,安森美拥有除MCU外的所有组合,包括电源、传感、信号链隔离等等组合。
另外,安森美今年也发布了Treo平台,基于 65 纳米节点的 BCD 工艺,支持同行业领先的 1- 90V 宽电压范围和高达 175°C 的工作温度。安森美表示,基于 Treo 平台将构建多个产品系列,包括电压转换器、超低功耗模拟前端(AFE)、LDO、超声波传感器、多相控制器和单对以太网控制器,而且已经有了详细的产品路书,这些产品中有机会在线控市场中发挥价值。

安森美Treo平台产品路线图 Allegro
Allegro表示,线控转向架构在提升车辆自主性的同时,通过移除转向柱减小了转向系统的整体尺寸。其功率集成电路及传感器产品能够实现出色的路感,并达到最高水平的安全性和质量。

Allegro的传感器组合一览 ADI
ADI为以太网到边缘总线(E2B)提供了诸多10BASE-T1S收发器产品,为汽车应用提供了低复杂度、高灵活性的边缘节点实现。通过消除边缘节点对微控制器的需求,以太网到边缘总线解决方案实现了所有软件的集中化,有助于实现下一代分区架构和软件定义汽车。这些解决方案符合 IEEE 802.3-2022 标准,并支持PLCA(物理层冲突避免机制)。
10BASE-T1S E2B产品支持高度优化且灵活的基于硬件的以太网边缘节点连接解决方案。它可无缝融入整个汽车以太网架构,并可与任何其他符合 10BASE-T1S 标准的产品在同一总线上使用。该收发器集成了低复杂度以太网 (LCE) 硬件引擎,可作为以太网联网设备实现远程操作。它还提供从 10BASE-T1S 到传感器/执行器接口的确定性、低延迟数据路径。ADI 的E2B解决方案提供广泛的功能集,旨在提供优化的可靠性能。
E2B旨在集中化软件、启用所有硬件边缘节点以及降低系统级复杂性和成本,这正是线控革命的需求。

比如,ADI的E2B技术通过提供一种简化的解决方案,助力实现软件集中化以及可靠的软硬件架构分区,从而加速向软件定义汽车的转型,非常适合诸如车辆悬架系统等应用中的低延迟控制回路。通过消除对昂贵微控制器的需求并降低布线复杂性,E2B为集中计算以及实现跨各种车身电子系统的实时控制提供了一个稳健的以太网网络。
E2B技术还可以与ADI的ADMT4000 多圈磁性计数器传感器相结合,打造出一个线控转向系统,该系统有助于带来更直观、可靠且响应灵敏的驾驶体验。E2B 的传感器和执行器接口无需微控制器,通过解析来自转向输入的数字传输信号来帮助校准车轮。因此,E2B 为实现区域架构和软件定义汽车平台提供了一种简化、经济高效且低延迟的解决方案。

如图所示,E2B技术可以在包括照明、功率、车身电子、传感器以及动态悬架调节等应用中。 总结
实际上,线控技术在方便OEM开发的同时,需要底层芯片技术不断进步,包括更高可靠性,鲁棒性,以及更精确实时响应特性,更高的算力等等。而对于产品组合方面,不止对MCU提出新需求,包括传感器、功率器件、信号链、电源在内的所有产品都需要配合升级,以便提升完整的线控系统,构建符合安全规定,易于部署和升级的产品。
上一篇:英飞凌推出全新MOTIX™系列全桥IC 可提高车辆的舒适性和便利性
下一篇:端到端,自动驾驶的新引擎?
推荐阅读最新更新时间:2026-03-25 12:56
- 用于 7VIN 至 16VIN、1.5V 和 1.2V 输出的 LTM4628EV DC/DC 模块稳压器的典型应用电路
- 使用 Analog Devices 的 LTC3728LIGN 的参考设计
- DER-406 - 适用于 A19 灯的 5.76 W 高 PF 非隔离降压-升压型 TRIAC 调光 LED 驱动器
- ADR5045B 5V 输出精密微功率并联模式电压基准的典型应用
- LT3970EDDB-3.42 2.5V 降压转换器的典型应用
- MC78M08BDTG 8V 电流调节器的典型应用
- LT1021DCN8-5 精密电压基准的典型应用
- DER-282 - 100W, 扁平(11 mm), LLC DC-DC转换器
- REF193 低压差开尔文连接电压基准的典型应用电路
- LT3088EM 线性稳压器用于添加软启动的典型应用

一种新型的全线控车辆集成底盘控制器(英文)
2025 DigiKey创意大赛,智能电动卡丁车,Android工程源代码
现代雷达系统的信号设计
BFR340T






京公网安备 11010802033920号