摘要
本文基于米尔 MYD-LR3576 开发板,详细记录了如何利用 500 万像素 USB 摄像头实现 640×640 分辨率的 YOLO5s 目标检测,并将结果实时输出至 1080P 屏幕的全流程。通过系统级的软硬件协同优化,最终将端到端延迟控制在 40ms 以内,实现了 20FPS 的稳定实时检测性能。文章重点剖析了摄像头特性分析、显示通路选择、RGA 硬件加速、RKNN NPU 集成等关键技术环节,为嵌入式 AI 视觉系统的开发与调优提供了一套完整的思路与实践方案。

图:米尔基于RK3576核心板开发板
一、 系统架构与性能目标
1.1 硬件平台
主控芯片:Rockchip RK3576(四核A72+四核A53,6TOPS NPU,RGA,GPU,VPU)
摄像头:500万像素USB摄像头(支持MJPEG/YUYV格式)
显示器:4K HDMI显示屏(通过Weston桌面环境显示)
开发板:米尔MYD-LR3576
1.2 软件平台
使用米尔官方 V2.0.0 SDK 提供的 buildroot 镜像,内核版本为 6.1.118。
系统信息如下:
root@myd-lr3576-buildroot:/# uname -a
Linux myd-lr3576-buildroot 6.1.118 #1 SMP Fri Sep 26 02:34:15 UTC 2025 aarch64 GNU/Linux
1.3 性能目标
• 实时性:完成从摄像头采集 → NPU推理 → 屏幕显示的完整流程,耗时不超过摄像头一帧的时间。
• 输入/输出:尽可能提高摄像头采集帧率,并在显示端支持更高的输出分辨率。
• 功能:实现 YOLO5s 目标检测,并在视频画面中实时绘制检测框。
二、数据处理流程与优化实践
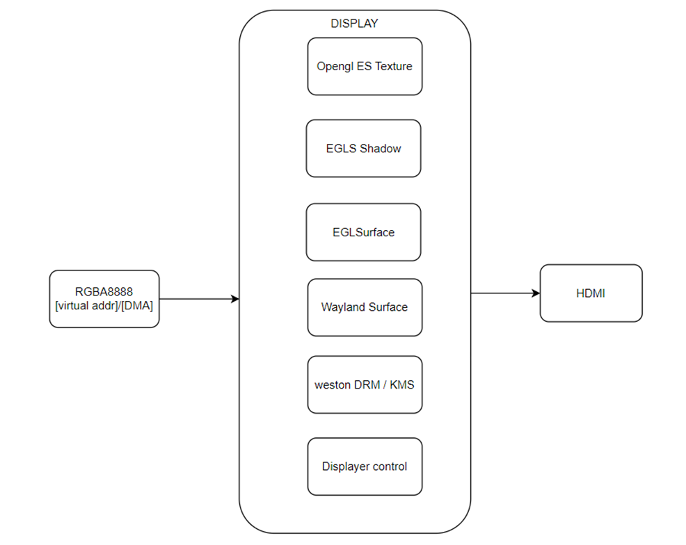
摄像头数据需要经历哪些过程才能到显示端输出,参考下图

2.1 CPU 处理方案及其瓶颈

如果把摄像头数据直接显示到屏幕上,先了解清楚它们输入输出关系。
摄像头输出可以用v4l2-ctl -D -d /dev/videoxx --list-formats-ext
Display输出可用用cat /sys/kernel/debug/dri/0/state查看

根据实时性来说,需要选择最高fps分辨率对应输出,这里选择640x480 20fps,那么它需要把YUYV格式替换成RGBA8888才能显示。
显示大小不超过屏幕最大分辨率3840x2160即可。
CPU处理是如下过程

若要将摄像头采集的 YUYV 格式数据直接显示到屏幕,需先转换为 RGBA8888 格式。在 CPU 上进行格式转换与缩放的性能如下(输入为 640×480 YUYV):

可见,CPU 在处理 1080P 分辨率时已接近能力上限,更高分辨率则无法满足实时性要求。
2.2 引入 RGA 进行硬件加速
RGA作为RK3576 2D处理芯片模块,它的作用是对图片做旋转,缩放,旋转,镜像以及格式转换。
根据手册信息,它能处理数据的性能是 物理地址 > dma > 虚拟地址。那么用RGA来替换CPU的格式转换和缩放。

RGA是一次进行转换和缩放,下面是对比CPU运算的对比图
使用 RGA 替代 CPU 进行格式转换与缩放后,性能对比如下:

RGA 的引入带来了数量级的性能提升,尤其是 DMA 模式,大幅降低了处理延迟。
2.3 GPU 直接显示方案
调试阶段常使用 OpenCV 的 imshow 显示图像,但其依赖 CPU 参与,无法满足实时性要求。系统实际采用 DRM 显示框架与 Weston 桌面环境,因此我们选用 Wayland-client 方案进行直接显示,实现 GPU 直显。

不同输入模式下的显示耗时对比:

2.4 NPU 推理流程与耗时分析
通用模型,通过rknn-toolkit2转换成rknn后就可以通过RKNN API来调用和推导。
这里我们直接采用同事提供的rknn模型,yolov5s-640-640.rknn和coco_80_labels_list.txt,以及一些调用参考代码。
它的输入必须是640x640RGB格式
rknn推理虚拟地址关键步骤如下

实际测试后rknn_run 这个阶段大概耗时 26~31ms之间
rknn_outputs_get 获取数据后即可进行内部处理,检测出目标,坐标,信心指数,根据实际需求绘制在屏幕上,这一步可以多进程异步处理,不算在串行时间内,笔者测试大概会多花8ms左右。

因此 总计一下摄像头实时采集NPU推理到显示整个过程耗时情况

结论:NPU 推理阶段(T2)仍是系统的主要耗时环节。但通过 DMA + RGA + 直接显示 的优化组合,系统整体延迟大幅降低,且在高分辨率输出下仍能保持稳定的帧率。
2.5 多摄像头系统资源占用分析
虚拟内存方案
1个摄像头



4个摄像头

Dma方案
1路摄像头输出

2路摄像头输入

三、总结
在嵌入式 AI 视觉系统中,NPU 的算力是决定性能上限的关键因素。然而,要达到这一上限,必须构建高效的数据流水线。本文实践表明,通过 RGA 硬件加速、DMA 零拷贝数据传输以及 GPU 直接显示 的协同优化,能够彻底释放 RK3576 平台的异构计算潜力,将端到端延迟控制在数十毫秒内,实现高清、实时的目标检测应用。这一优化思路同样适用于其他具备类似硬件加速单元的嵌入式 AI 平台。
上一篇:纳芯微推出基于QM隔离驱动NSI67xx-Q1、满足ASIL C功能安全等级的电驱系统方案
下一篇:栅极驱动市场竞争激烈,纳芯微为何能够独具一格
推荐阅读最新更新时间:2026-03-07 14:30
- 麦米电气采用英飞凌CoolMOS™ 8 MOSFET驱动其新一代AI服务器
- 面向数据中心备电系统的电池检测新路径:EIS技术加速走向规模化应用
- Bourns 全新推出符合 AEC-Q200 标准车规级半屏蔽功率电感
- 工业级电动工具控制:电源管理与信号采集解决方案
- 德州仪器推出高性能隔离式电源模块,助力数据中心和电动汽车提高功率密度
- GM6402:40V/2A 高效降压模块,LTM8074 最佳替代,芯片涨价潮中,共模好芯不涨价
- Power Integrations将反激拓扑功率范围扩展至440W,打造比谐振设计更简洁的电源方案
- Vishay新款光电晶体管光耦合器提高工业应用的精度和能效
- 瑞萨电子推出全新GaN充电方案, 为广泛的工业及物联网电子设备带来500W强劲功率
- 使用 Analog Devices 的 LT124XCJ8 的参考设计
- 使用 Analog Devices 的 LTC3603EUF 的参考设计
- LA5779他激式降压型开关稳压器典型应用(变量型)
- 用于工业控制的 8W、25V 交流转直流单路输出电源
- 用于工业应用的 LT3973IDD-5 5V 降压转换器的典型应用
- LTC3723EGN-1 240W、42Vin 至 56Vin 至 12V/20A 隔离式转换器的典型应用电路
- RSO-4812SZ 12V、83mA输出DC/DC转换器典型应用电路
- LTC7813MPUH 宽输入范围至 24V/5A 低 IQ 级联升压 + 降压稳压器 (VMID = 28V) 的典型应用电路
- 用于基本配置的 ADR366A、3.3V 低功耗、低噪声电压基准的典型应用
- 低成本 434MHz LNA + 带通滤波器应用中的 ESD 硬化 BFP460 射频晶体管

【Follow me第三季第4期】CY8CPROTO-063-BLE开发任务汇总代码
英飞凌PSoC 6 电位器控制LED闪烁状态并水墨屏显示——源码
非常经典的关于LLC的杨波博士论文
OP271GS-REEL7
ASM10DTBD-S664






京公网安备 11010802033920号