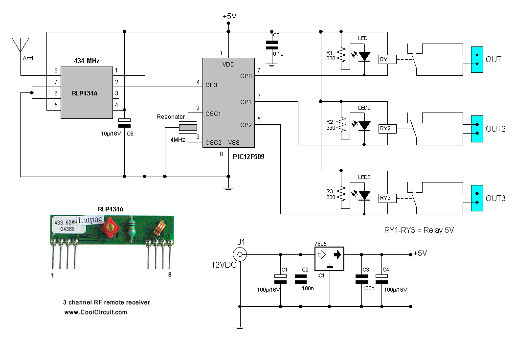
3通道射频遥控器
来源:互联网发布者:xuKKLCDjl6 关键词: 射频遥控器 更新时间: 2026/03/06
3通道射频遥控器
这是一个3通道射频遥控器项目。发射器由3V电池(硬币大小)供电,范围约10米。这个遥控器我使用了来自Microchip的PIC12F509,它是一个8引脚单芯片单片机,专为低引脚数应用设计,具有1K字闪存和41字节SRAM,以及一些特殊功能,如省电睡眠模式、引脚变化从睡眠模式唤醒。




这里还没有内容,您有什么问题吗?
电子电路资源推荐
- Multisim 14 电路设计与仿真

来源:下载中心
- 低速ADC 硬件三人行

来源:大学堂
- EMC设计_防雷_浪涌、压敏电阻等.pdf

来源:下载中心
- 东南大学电力电子基础

来源:大学堂
- 单片机运行原理的一点点总结

来源:电路图
- 基尔霍夫定律:支路、节点、回路和网孔

来源:电路图
推荐帖子 最新更新时间:2026-03-25 17:42
- Altium 对于 Atmel Touch Controls 的支持 (下)
- 详见pdf下载 Altium 对于 Atmel Touch Controls 的支持 (下) 快速帮顶
520spxiong
PCB设计
- TI M3随聊
- 本人一学生,学习51有1年多了,现想学习arm,之前看了些M3的基础教程,感觉Ti的库函数蛮好理解的,对于入门会有帮助吧。现在还没入门,更谈不上什么经验、心得和建议,只能从介绍上了解9B96很强大。 TI M3随聊 建议楼主可以先看看 430 再往上 慢慢学 最好多动动手,实际做
1454461542
微控制器 MCU
- DIY TI电源管理应用
- bq24070单片充电和系统电源路径管理 bq27200 具有 12C 接口的单节锂电池和锂聚合物电池电量监测计 tps63001 采用 3x3 QFN 封装,具有 1.7A 电流开关和 3.3V 固定输出电压的 96% 升压降压转换器 DIY TI电源管理应用 目前DCD
蓝雨夜
模拟与混合信号
- 关于方案选择的一点建议
- 建议选择方案的时候可以向两个方面选择,一种是经济实用,用较低的成本就可以实现的,不要求精度很高,够用就行。而另一种则是追求高精度的,这样可以满足不同的需求。 关于方案选择的一点建议 不要求精度很高,够用就行。 最好有高手坐阵,让大家体验一把电源的设计思路,流程。 同意楼上的 有些
leekuip
DIY/开源硬件专区
- 这热水器是用的什么技术?
- 看朋友家买了台热水器,感觉市场前景很不错。想知道这是什么加热技术?怎么样? 这热水器是用的什么技术? 资料也太少了吧,只有一个图片如何分析??? 这种应该是即热式的吧?加热的东西在上面,水从中间流过的过程中就热了。说白了就是功率大! 恩,大功率的,现在有黑管加热技术,这边进
huangxinsc
消费电子
- 基于 TI Stellaris 的 μCOS-Ⅱ 例程集下载
- 基于 TI Stellaris 的 μCOS-Ⅱ 例程集下载,从 micrium 官网下载,供大家下载学习。 基于 TI Stellaris 的 μCOS-Ⅱ 例程集下载 不错,谢谢楼主 谢谢楼主无私分享 回复 楼主 St
Study_Stellaris
微控制器 MCU
- 恩智浦携手SRS Labs为汽车引入真正的环绕声体验
- 【MSP430共享】430基础知识,入门级,新手请入
- 求助,线切割保护装置电路图,谢谢。
- 初玩
- 正弦逆变
- guartus Synplify 无法综合编译 nmos cmos等开关级
- 原理图解析--LED驱动部分
- 基于msp430g2553延时程序
- 关于三极管的选用
- 现实中,多人和多公司用STC的51单片机么?
- G2231没有定时器B吗?
- 新手求助啊 ccs5.1延时程序中asm("nop")
- 关于键盘扫描的
- 关于SDRAM的一点总结(原创)
- 台湾力浦LP—2900实验台上的chip—broad拓展
- 单片机替换引发的问题
- 铜导线截面积与电流的关系
- 使用MSP430产生PWM波形,抖动问题如何解决?
- 我这里还有好多资料,一起传了
- 利尔达的LSD-S2E21串口转以太网板光盘上的源程序有问题吗?
- 使用 ON Semiconductor 的 STK350-050 的参考设计
- ADR425 超精密、低噪声、2.500 Vout XFET 电压基准作为精密升压输出稳压器的典型应用
- 使用 ON Semiconductor 的 NCP304LSQ15T1 的参考设计
- LTC2400 用于 ±5V 电源的高精度差分至单端转换器
- 使用 NXP Semiconductors 的 MK60N512VMD100 的参考设计
- LF33ABDT-TR 3.3V 顺序极低压降稳压器多输出电源的典型应用
- EVAL-ADF4350EB1Z1,评估板专为用于无线基础设施的 ADF4350 PLL 时钟发生器而设计
- OP495GSZ-REEL 4.5V、低压降运算放大器基准的典型应用
- 65 W USB-PD 双端口参考设计,采用 EZ-PD™ PAG1S+P 和 CCG7D
- MIC4043 的典型应用:低压次级侧并联稳压器







京公网安备
11010802033920号