
TDA7088 接收器
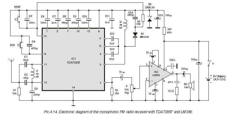
使用TDA7088T制作的单声道FM接收器的电子图如图4.12所示。如果使用SMD元件构建,它可以放入一个火柴盒中,连同两个纽扣电池。该设备的工作原理在上一章中给出。唯一的新内容是一个由BC547晶体管制作的非常简单的音频放大器,它由便宜的16欧姆耳机负载。使用伸缩天线,如图4.8所示。该接收器的一个小缺点是没有电台调谐指示。这个问题可以通过在BB909上并联一个小型电压表来解决,其刻度以MHz为单位。

这里还没有内容,您有什么问题吗?
电子电路资源推荐
- Keil –C51 编译器用户手册 中文完整版

来源:下载中心
- 西门子PLC工业通信完全精通教程

来源:下载中心
- 是德两分钟导师系列课程第二季

来源:大学堂
- 数字示波器的操作数字示波器的操作

来源:大学堂
- 电阻和电阻定律以及0欧电阻和上、下拉电阻的作用

来源:电路图
- 电工基础:电路的组成

来源:电路图
推荐帖子 最新更新时间:2026-03-23 22:51







京公网安备
11010802033920号