中断就是中止当前正在运行的程序,去执行为立刻响应的信号而编写的中断服务程序,执行完毕后再返回原来中止的程序并继续执行。西门子S7-200 SMART CPU最多支持38个中断事件,其中8个为预留。为了便于识别,系统给每一个中断事件都分配了一个编号,又称中断事件号。

S7-200 SMART的中断
所有中断事件可以分为三大类:通信中断、I/O中断、定时中断。通信中断为CPU的串行通信端口可以由用户进行控制,称为自由端口模式,在该模式下接收信息完成、发送信息完成、接收一个字符均可以产生中断事件,利用接收和发送中断可以简化程序对通信的控制。I/O中断包括:上升沿中断、下降沿中断、高速计时器中断。CPU可以为输入点I0.0至I0.3以及可选信号板的I7.0和I7.1的上升沿或下降沿产生中断。高速计数器中断允许响应HSC的计数器当前值等于设定值、计数方向改变、计数器外部复位等中断事件。

中断事件
定时中断可以用来进行一个周期性的操作,以1毫秒为增量,周期时间可以取1毫秒至255毫秒。定时中断0和定时中断1的时间间隔分别写入特殊寄存器字节SMB34和SMB35。通常可以使用定时中断来采集模拟量或定时执行PID控制程序。定时器中断T32和T96允许及时响应一个给定时间间隔的结束,只有1毫秒分辨率的接通延时TON和断开延时TOF定时器,T32和T96支持此类中断,启用中断后当定时器的当前值等于预设值时,在CPU的1毫秒定时刷新中执行被连接的中断程序。

定时中断
每类中断中不同的中断事件又有不同的优先权,多个中断事件同时发生时,根据优先级组以及组内优先权来确定首先处理哪一个中断事件。优先级相同时,CPU按照先来先服务的原则处理中断。任何时刻CPU只能执行一个用户中断程序。一旦一个中断程序开始执行,它要一直执行到完成,即使更高优先级的中断事件发生,也不能中断正在执行的中断程序。正在处理另一个中断时发生的中断会进行排队等待处理。每一个优先级组分别设立相应的队列,产生的中断事件分别在各自的队列排队,先到先处理,各队列能保存的最大中断数以及队列溢出特殊寄存器位如下图表中所示。

中断队列
西门子S7-200 SMART规定的中断优先级由高到低依次是通信中断、I/O中断、定时中断。S7-200 SMART的中断管理是通过指令完成的,中断指令包括中断允许与中断禁止指令、中断连接与中断分离指令。CPU进入RUN模式时,自动禁止所有中断。

中断指令
中断允许指令,全局性地启用对所有连接的中断事件的处理。中断禁止指令,全局性地禁止对所有中断事件的处理,但是已建立了关联的中断事件仍将继续排队。从中断程序有条件返回指令,在控制它的逻辑条件满足时,从中断程序返回。编译程序自动为各中断程序添加无条件返回指令。

中断允许与中断禁止
中断连接指令,用来建立中断事件号EVNT与中断程序编号之间的联系,并自动允许该中断事件进入相应的队列排队,能否执行处理还要看禁止的情况。多个中断事件允许与同一个中断程序相关联,但同一个中断事件不允许与多个中断程序相连。

中断连接
中断分离指令,解除中断事件EVNT与所有中断程序的关联,所指定的中断事件不再进入中断队列,从而禁止单个中断事件。清除中断指令,从中断队列中清除所有编号为EVNT的中断事件。该指令可以用来清除不需要的中断事件。

中断分离
接下来我们通过一个简单的例子来学习中断指令的使用,并练习编写中断程序。在I0.0的上升沿通过中断使Q0.0立即置位,在I0.1的下降沿通过中断使Q0.0立即复位。我们来编写程序,启动STEP7-Micro/WIN SMART创建一个新项目,创建新项目后首先编写处理I0.0上升沿事件的中断程序,在指令树的位逻辑中拖放一个常开触点到中断程序INT_0,输入地址SM0.0,再拖放一个立即置位指令,输入地址Q0.0,置位个数为1。

编写中断程序INT_0
我们再来编写一个处理I0.1下降沿事件的中断程序,插入一个新的中断程序INT_1,拖放一个常开触点SM0.0,再拖放一个立即复位指令,输入地址Q0.0,复位个数为1。

编写中断程序INT_1
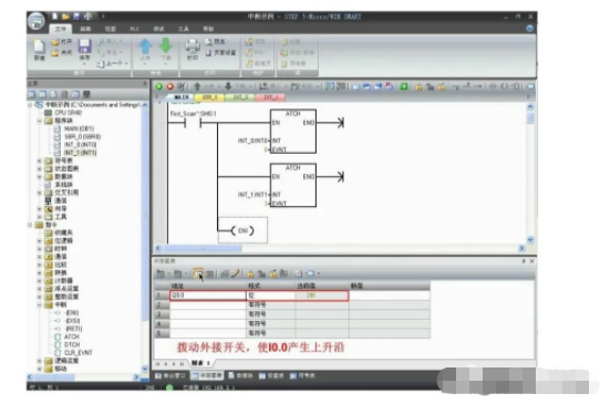
回到主程序,拖放一个常开触点输入地址SM0.1,在指令树的中断文件夹中拖放中断连接指令到编程区域,INT处输入0号中断程序名,EVNT处输入I0.0上升沿事件号0,向下分支,再拖放一个中断连接指令,INT处输入1号中断程序名,EVNT处输入I0.1下降沿事件3,继续向下分支,拖放一个中断允许指令,这样在程序第一次扫描时就关联了中断事件以及相应的中断服务程序并允许全局中断,程序编写完成后保存项目。

编写主程序调用中断程序
下载并测试。将项目编译并下载到PLC,在状态图表中输入地址Q0.0,启动对状态图表变量的持续监视,拨动外接开关使I0.0产生上升沿,Q0.0立即变为1,拨动外接开关使I0.1产生下降沿,Q0.0立即变为0。
上一篇:PLC FB函数块和FB函数如何调用?
下一篇:PLC该怎么安装
推荐阅读最新更新时间:2026-03-20 17:50
- 边缘计算主机盒选购指南:五大核心指标解析
- Arm AGI CPU 更多细节:台积电 3nm 制程、Neoverse V3 微架构
- Arm AGI CPU 重磅发布:构筑代理式 AI 云时代的芯片基石
- Arm 拓展其计算平台矩阵,首次跨足芯片产品
- 阿里达摩院发布RISC-V CPU玄铁C950,首次原生支持千亿参数大模型
- 边缘 AI 加速的 Arm® Cortex® ‑M0+ MCU 如何为电子产品注入更强智能
- 阿里达摩院发布玄铁C950,打破全球RISC-V CPU性能纪录
- VPU中的“六边形战士”:安谋科技Arm China发布“玲珑”V560/V760 VPU IP
- 利用锚定可信平台模块(TPM)的FPGA构建人形机器人安全
- ADR435B 5 Vout 超低噪声 XFET 电压基准的典型应用,具有灌电流和拉电流能力
- 使用 Analog Devices 的 ADP8140 的参考设计
- NCP699SN30T1G 150mA、3 路输出电压 CMOS 低 Iq LDO 的典型应用,在 TSOP-5 中启用
- ZTL431过压/欠压保护电路典型应用
- 使用 Microchip Technology 的 DVR2802B3 的参考设计
- 开源的浮游生物监测分析设备PlanktoScope
- STK503,旨在评估 AT90USB AVR MCU 的入门套件,通过 AVR Studio 支持 JTAGICE mkII 和 AVRISP mkII
- 使用 BittWare 的 XCVU190 的参考设计
- 远程声控参考设计
- NCP4354AADAPGEVB,用于 NCP4354、65W 适配器关闭模式控制器的评估板

智能机械臂
EG30边缘计算网关用户手册V1.2
西门子200SMART
非常经典的关于LLC的杨波博士论文
VI-27WIU






京公网安备 11010802033920号