在你把车停好并进入你的房子后,你可能最不想想到的是有人偷了你的车。该设计思路提出了一个简单的电路,该电路由发射器/接收器对组成,并用作汽车防盗警报系统。
这个简单的电路由一对发射器/接收器组成,用作汽车防盗警报系统。设计的前提是简单的。您将发射器放在停在家外的车辆中,然后将接收器留在家中。当车辆离开该区域时,该电路会发出警报,因为发射器和接收器之间的距离增加,并且接收的功率电平低于预定水平(阈值)。实际上,该电路是对潜在汽车盗窃的警告。出于安全目的,该电路还可以应用于其他应用,例如保护USB闪存驱动器或监控孩子的存在。
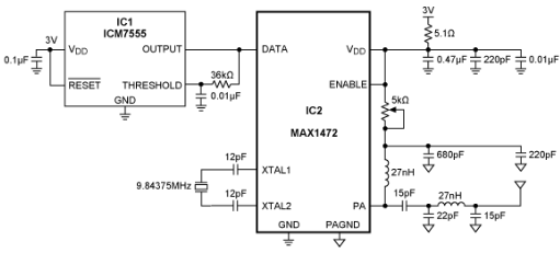
图1显示了载波频率为315MHz的ASK发射器系统。 IC1是ICM7555,这是一款基于555的定时器,可提供双电平振荡信号。IC2是MAX1472 ASK发送器,具有高达+10dBm的可调输出功率电平。该电路放置在车主的汽车中。

图1.IC1和IC2构成315MHz ASK发射器。
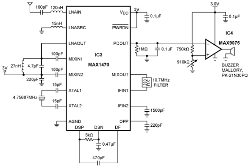
图2显示了放置在家中的接收器和报警系统。IC3是MAX1470,315MHz ASK接收器,接收灵敏度为-115dBm。集成的接收信号强度指示器(RSSI)和峰值检测器用于确定发射器是否位于指定距离内。RSSI信号由内部二阶Sallen-Key滤波器滤波。滤波器的极点可通过引脚 OPP 和 DSP/DF 上的两个外部电容器进行配置。该滤波器将频率限制为最大ASK数据速率,滤波后的数据信号在内部连接到数据切片器和峰值检测器。
数据切片器将接收到的RSSI信号转换为逻辑电平。它使用平均电压电平来确定接收的信号是逻辑高电平还是低电平。自调节平均电压电平由RC(5kΩ,0.47μF)滤波器确定,该滤波器保持平均RSSI值。这里RSSI信号用于确定其平均值。因此,当传输 0 或 1 的长序列时,平均值将发生变化。这在本应用中不是问题,因为不使用数据信号,而是由IC1的振荡驱动的,IC1是一个555定时器,逻辑0和1状态的出现次数相等。相反,重点是集成峰值检测器。
IC3包含一个集成峰值检波器(运算放大器和二极管),其输出位于引脚PDOUT上。引脚PDOUT上的RC电路(1MΩ,0.1μF)为RSSI信号提供一个RC谐振电路滤波器。这是必需的,因为ASK调制。在较大的RC常数下,电压电平将通过555定时器的振荡保持其峰值。当时间常数与人类速度进行比较时,它仍然会快速响应,并在达到阈值后立即触发警报。
IC2 和 IC3 是 ASK 发射器和接收器对,也可在欧洲和世界大部分地区针对 ISM 频段的 433MHz 工作进行优化。ISM 频段允许未经许可的应用程序。此设计中使用的 315MHz 频率适用于北美。

图2.IC3和IC4构成具有声音报警功能的ASK接收器。
当汽车的发射器远离房屋中的接收器时,接收的功率会随着距离的增加而降低。然后,RSSI电平降至阈值电压以下,该阈值电压由连接到比较器IC4(本例中为MAX9075)的可调电阻分压器定义。根据整个系统和发射器/接收器位置调整阈值电压,使其与理想距离相关。请注意,阈值应根据系统在住宅中的位置进行调整。从卧室或公共休息室到车库或街道的距离因每栋房屋而异。此外,房屋建筑材料密度的差异也会影响信号衰减。最后,IC4触发接收器中的蜂鸣器,发出声音警报。此时,车主可以验证汽车是否丢失。
有一种方法可以克服低信号电平:增加一个低鼻放大器(LNA),如MAX2634。放置在接收器上的LNA增加了接收器的有效范围,并且比全功率放大器的成本更低。该LNA可以针对315MHz和433MHz ISM频段进行优化。此外,信噪比(SNR)越高,设置最佳阈值的自由度就越大。
当发射器的功率降低到阈值电平以下时,警报的音频电平将上升。这种越来越响亮的警报旨在提高警报级别。音频电平的上升是ASK调制使RSSI高于和低于阈值的结果。其效果类似于在50%占空比下施加脉宽调制(PWM)信号来驱动蜂鸣器。一旦RSSI完全低于阈值,蜂鸣器的音量将达到最大值。要增加上升体积时间,请减小RC槽电路值。验证阈值设置是否正确,以便在车辆超出用户定义的距离接收器时完全启用蜂鸣器。
这种防盗系统也可以在包含机密或机密信息的USB闪存驱动器上实施。在此应用程序中,用户将USB驱动器连接到其钥匙串并保存在口袋或钱包中。当 USB 驱动器从其盖子上取下时,它可以激活集成在 USB 盖中的电池供电接收器。发射器位于闪存驱动器本身上,直接从计算机获取电源。当用户离开时,钥匙串上的警报将触发。发射器和接收器对提供低功耗关断或待机模式,也可用于实现省电功能。通过感应何时取下USB盖,关断模式可用于延长电池寿命。
这种汽车警报系统还有另一个应用:提醒父母孩子留在车里。任何时候无人看管的儿童留在车内都是引起警报的原因。在这种情况下,父母将发射器固定在汽车座椅上并保留接收器。设备的功能与上述完全一致。如果成年人离汽车太远,发射器和接收器就会超出彼此的范围。警报会响起,提醒孩子还在车里。对于此应用,调整电位计以在距离超过几英尺时触发警报。您还可以在孩子走开时反转发射器和接收器的位置。警报有助于定位孩子的位置,尽管在嘈杂的环境中效果会减弱。另一个积极的副作用是警报会引起旁观者的注意,以帮助父母和孩子团聚。
上一篇:车身控制器的各个功能规范介绍
下一篇:汽车刹车灯故障报警装置介绍
推荐阅读最新更新时间:2026-03-20 20:48
- 边缘计算主机盒选购指南:五大核心指标解析
- Arm AGI CPU 更多细节:台积电 3nm 制程、Neoverse V3 微架构
- Arm AGI CPU 重磅发布:构筑代理式 AI 云时代的芯片基石
- Arm 拓展其计算平台矩阵,首次跨足芯片产品
- 阿里达摩院发布RISC-V CPU玄铁C950,首次原生支持千亿参数大模型
- 边缘 AI 加速的 Arm® Cortex® ‑M0+ MCU 如何为电子产品注入更强智能
- 阿里达摩院发布玄铁C950,打破全球RISC-V CPU性能纪录
- VPU中的“六边形战士”:安谋科技Arm China发布“玲珑”V560/V760 VPU IP
- 利用锚定可信平台模块(TPM)的FPGA构建人形机器人安全
- ADR435B 5 Vout 超低噪声 XFET 电压基准的典型应用,具有灌电流和拉电流能力
- 使用 Analog Devices 的 ADP8140 的参考设计
- NCP699SN30T1G 150mA、3 路输出电压 CMOS 低 Iq LDO 的典型应用,在 TSOP-5 中启用
- ZTL431过压/欠压保护电路典型应用
- 使用 Microchip Technology 的 DVR2802B3 的参考设计
- 开源的浮游生物监测分析设备PlanktoScope
- STK503,旨在评估 AT90USB AVR MCU 的入门套件,通过 AVR Studio 支持 JTAGICE mkII 和 AVRISP mkII
- 使用 BittWare 的 XCVU190 的参考设计
- 远程声控参考设计
- NCP4354AADAPGEVB,用于 NCP4354、65W 适配器关闭模式控制器的评估板

2023年F题-基于声传播的智能定位系统-技术报告
基于FSM和Verilog HDL的数字电路设计
非常经典的关于LLC的杨波博士论文
XC6406PP60DL






京公网安备 11010802033920号