这篇文章解释了一种将汽车中浪费的火花型点火系统转换为增强型顺序火花型 6 缸发动机点火系统的简单方法。
主要要求
我正在浏览汽车和摩托车部分,但找不到我要找的东西。我希望您可能有兴趣查看我的项目。
我的车有一个直的 6 缸 EFI 发动机,点火顺序为 1-5-3-6-2-4(福特澳大利亚)。点火装置为废火花类型,线圈 1 和 6 配对,2 与 5 和 3 与 4。
我正在寻找一种可以从ECU接收点火脉冲并在1和6,5和2,3和4之间交替的电路。
这样,您就可以拥有单独的线圈驱动器和全顺序点火。上电时,系统复位,计数器监控奇数和偶数脉冲,我想也许会涉及一些软件。
有 3 个独立的电路,1 表示来自 ecu 的每个输出脉冲,1、5 和 3 始终在奇数上获得第一个脉冲,6、2 和 4 在偶数上获得第二个脉冲。然后电路只是交替,直到你切断点火开关。
我希望您觉得这个项目的想法很有趣,值得您花时间和精力在您的网站上发布解决方案。
我的回答:我会尝试为您设计指定的电路,但是由于我不是汽车专家,我很想知道您现有的系统是如何浪费火花类型的,而新的奇数/偶数想法将有助于改进它?
尽管如此,据我说,新想法可以使用普通IC 4017分频器IC来实现,而无需软件。
布伦顿先生:我打算在点火装置升级后用更强大的单独线圈对发动机进行增压。您是对的,在标准发动机上引入顺序点火系统没有任何优势。
ECU发射的三个脉冲是按顺序排列的,其时间由ECU根据发动机转速,进气温度,节气门位置等计算。
电路需要如何工作
该电路无需担心ECU的工作。它需要做的就是第一次将一对端子之间的脉冲路由到同一端子,然后在它们之间交替。
我只在一块板上放置三个相同的电路,每个ECU输出一个独立的电路。
当您第一次在发动机上曲柄时,ECU 会等待来自曲轴触发轮传感器的信号。
然后等待来自凸轮轴位置传感器的信号。一旦ECU收到这两个信号,它就会知道气缸1的上止点在压缩冲程上的位置。
然后,它按照编程发出第一个脉冲以启动发动机,其他脉冲按顺序跟随。
我很高兴听到您认为有一个简单的解决方案,非常感谢您认为这个项目值得您花时间。
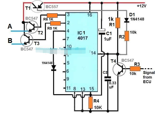
有关详细信息,请考虑随附的草图。


设计
下图显示了用于将浪费的火花点火转换为增强型顺序点火的处理器电路。
在图中,点 A 和 B 应该连接到相应 CDI 单元的触发输入,用于点燃相关的内燃机。
借助以下几点可以理解电路的工作原理:

1) 一旦电路由12V电池供电,IC 4017就会通过C1复位。
2) IC的引脚3现在变为高电平,T2进入待机状态,其基极与引脚3电压偏置。但是T2由于集电极引脚上没有电压,目前还不能导通。
3)当第一个ECU脉冲到达T4的基极时,它被打开,T4将IC的引脚14接地。但IC对此没有响应,因为它设计为仅响应引脚14上的正脉冲,而不响应负脉冲。
4)然而,在T4传导期间,T1也导通,因为它的基极通过D1,R2,T4获得负偏置。在此过程中,T1将+ 12V传输到T2的集电极,直到电压传输到其发射极,并传输到A点
5) 接下来,ECU 脉冲关闭,导致 T4 关闭,这立即导致通过 R1 在引脚 14 处产生正脉冲。
6) 此时,IC 4017 响应并导致逻辑高电平从引脚 3 跳转到引脚 2。
7) 现在,引脚 2 进入待机模式,等待来自 ECU 的下一个脉冲。
8) 当下一个ECU脉冲到达时,重复上述过程,直到ECU脉冲关闭,这反过来又导致IC引脚2的逻辑高电平跳转到引脚4。同时,B点也通过T3的发射器发射。
9) 当逻辑高电平到达引脚4时,IC立即复位,导致逻辑高电平返回到引脚3。
10) 电路现在到达其先前的位置,等待下一次重复。
我们将需要其中的 3 个电路
在上面解释的废火花到顺序火花点火转换器设计中,仅讨论了一个例子。我们将需要 3 个这样的电路模块配置来自 ECU 的适当输出,以实现拟议的增强型高效 6 缸发动机顺序系统。
修正:
上面显示的浪费火花开关电路的设计似乎有一个严重的缺陷。T2(T3发射极-跟随器)的发射极引线将始终导通,以响应相关IC 4017引脚排列的高逻辑,使设备的工作完全无用。
通过在IC 4017输出端集成AND门可以纠正此问题,如下图所示。

请确保在T1的集电极和接地之间连接一个100k电阻
在这里,我们采用了IC 4081四通道和栅极IC进行开关。4 个门中仅使用两个 AND 门,其余两个不使用并适当端接到地线。
例如,如果我们观察输入 1 和 2,我们会发现 1 连接到 4017 输出,而引脚 2 连接到 T1 集电极。该门的输出为引脚3,始终位于逻辑零。它不会打开或转为高电平,除非输入 1 和 2 都变为高电平,这仅在 T1 响应 ECU 触发器时打开时才会发生。预计输入引脚6和5及其输出引脚4上的工作原理相同。
测试结果
布伦顿先生的反馈:
你好斯瓦加坦,自从我上次联系你以来已经有一段时间了,
我希望你和你的家人一切都好。
我继续试验“浪费的火花2”中描述的电路,因为它没有做我想要的。输出A在为电路供电后会立即变为高电平。我不想这样。我希望输出 A 等待来自 ECU 的信号,然后再暂时升高以点火线圈。所以我最终决定将BC557连接到ECU信号线,而不是直接连接到12V和SUCCESS!
我的原型电路开始完全按照我想要的方式工作。
由于 COVID,我暂停了我的项目,但我很高兴我有一个工作原型,这一切都归功于你 Swagatam。我感激不尽。
注意安全。
亲切的问候,布伦顿。
布伦顿先生建议的浪费火花点火回路的最终工作原型如下所示:

请确保在T1的集电极和接地之间连接一个100k电阻
布伦顿先生提供的其他规格
如果发动机熄火,电路必须断电。
通常,交流发电机背面只有一个大的正极,用于连接电源线。
需要有一根大规格的电线将此端子连接到电池,以便在发动机运行时由交流发电机为电池充电。
当发动机停止时,电路必须断电,因此必须仔细考虑放置二极管以控制电流。
上一篇:浅析智能网联汽车数据资源的商业秘密保护
下一篇:一种用于电动汽车上高压继电器的线圈驱动电路
推荐阅读最新更新时间:2026-03-15 11:57
- 边缘计算主机盒选购指南:五大核心指标解析
- Arm AGI CPU 更多细节:台积电 3nm 制程、Neoverse V3 微架构
- Arm AGI CPU 重磅发布:构筑代理式 AI 云时代的芯片基石
- Arm 拓展其计算平台矩阵,首次跨足芯片产品
- 阿里达摩院发布RISC-V CPU玄铁C950,首次原生支持千亿参数大模型
- 边缘 AI 加速的 Arm® Cortex® ‑M0+ MCU 如何为电子产品注入更强智能
- 阿里达摩院发布玄铁C950,打破全球RISC-V CPU性能纪录
- VPU中的“六边形战士”:安谋科技Arm China发布“玲珑”V560/V760 VPU IP
- 利用锚定可信平台模块(TPM)的FPGA构建人形机器人安全
- LTC3890HUH 高效双路 8.5V/3.3V 输出降压转换器的典型应用电路
- 使用 ROHM Semiconductor 的 BD4841 的参考设计
- 使用 ON Semiconductor 的 KA7805AE 的参考设计
- LTC1258CS8-4.1 低功率、低电压电源基准的典型应用电路
- LT8309 的典型应用 - 次级侧同步整流器驱动器
- AM1G-0515DH30Z ±15V 1 瓦 DC/DC 转换器的典型应用
- 具有 ATxmega32E5 参考设计的 DALI 从站
- TDA8932B D 类音频功率放大器的对称电源立体声 SE 配置
- 使用 Diodes Incorporated 的 ZXCD1010EQ16 的参考设计
- BB-BONE-WTHR-01,BeagleBone Weather Cape 为 BeagleBone 提供天气数据,包括温度、气压、湿度和环境光

6缸发动机博世EDC17ECU电路图
现代雷达系统的信号设计
BFR340T






京公网安备 11010802033920号