JLH甲类放大器
来源:互联网发布者:iisWQd8aF3 关键词: 甲类放大器 更新时间: 2026/03/13

JLH A 类放大器
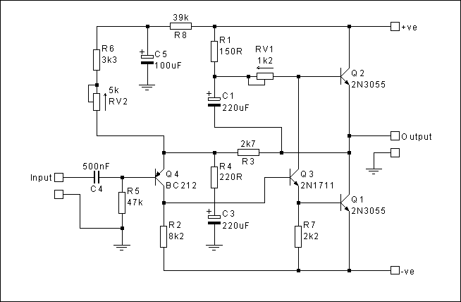
1996年版本使用指定晶体管,采用+/-22V电源轨和2A静态电流,在电阻负载下的近似均方根功率输出为:16欧姆时10W,8欧姆时20W,4欧姆时15W和2欧姆时10W。
为了最小失真,Tr1和Tr2应为匹配对。如果不可能,增益较高的器件应用于Tr1位置。低增益输出器件如2N3055应仅与高增益驱动晶体管一起使用,例如2N1711或2N3019(或合适的替代品——可能是特选的BD139)。

输出晶体管理想情况下应具有4MHz或更高的fT,尽管许多放大器已成功使用3MHz器件(甚至更低)。供参考,ON-Semi的2N3055数据手册引用fT为2.5MHz,ST的为3MHz(尽管其他2N3055制造商引用0.8MHz)。TIP功率器件通常为3MHz。
这里还没有内容,您有什么问题吗?
电子电路资源推荐
- 电机启蒙系列教程

来源:大学堂
- ADS2008射频电路设计与仿真实例 506页 179.6M 高清书签版

来源:下载中心
- 通信原理(第7版) [Principles of Communications (The Seventh Edition)] (樊昌信,曹丽娜编著)

来源:下载中心
- 石群电路视频

来源:大学堂
- 基尔霍夫定律:支路、节点、回路和网孔

来源:电路图
- 电阻和电阻定律以及0欧电阻和上、下拉电阻的作用

来源:电路图
推荐帖子 最新更新时间:2026-03-17 08:34
- 玩FPGA的该何去何从
- 事情是这样子的:昨天有个工程师(一直都是在做山寨产品)来我们电子系开讲座,大概介绍了电子行业的一些规则,当我问到你们公司会不会用FPGA来开发产品,他这样跟我说:现在FPGA用得很少,只有IC方面的才用到,我做了十年的工程师都没用到,我一个朋友有五年的经验才开始玩FPGA,是玩
elivan
FPGA/CPLD
- 对TI Stellaris发展的一点看法
- 现在的MCU市场竞争太激烈了,有久经沙场的老将,也有刚出茅庐的新手,林林总总几十上百家做MCU的公司,也很难说得上谁占据绝对优势,正如几年前不同厂商采用各自的内核进行竞争一样,都做得有声有色。而现在为什么ARM内核可以脱颖而出,成为市场上最热门的芯片内核。究其原因,应该是
ahuzhangbo
微控制器 MCU
- 求助:RF芯片产业现状的讨论
- 本人是菜鸟一个,现在在做一个芯片产业的调研,这个课题做的人应该很少,希望各位经验丰富的大牛能够助一臂之力,最后得到一些有益的成果。 希望能够给出一些802.11的主流芯片型号,以及市场占有率的情况,当然有点评更好~ 另外关于其他无线通信芯片比如homeRF、bluetoot
mullyliu
无线连接
- 帖子审核能不能快一点,我等着收钱呢
- 帖子审核能不能快一点,我等着收钱呢 开点玩笑,共同学习 帖子审核能不能快一点,我等着收钱呢 呵呵 楼主真幽默 搞定了 回复 楼主 wangfuchong 的帖子 不能再自己编辑呀?我以为能呢,就匆匆写了下,还想着修改添加内容呢 出来也没人气,还想着钱呢 原
wangfuchong
微控制器 MCU
- PIC18F4520进入debug状态下执行没有问题,下载到IC上没有反应
- 如题, 配置位已设置为使用内部振荡器. 后来发现用手去触碰一下烧写脚VPP,程序就运行一会,然后马上又停止运行了. 大家有碰到这样的问题吗? PIC18F4520进入debug状态下执行没有问题,下载到IC上没有反应
ture830729
Microchip MCU
- cc2500死机问题
- CC2500频繁死机,无规律,请问是什么原因? 怎么能够复位 谢谢大家帮忙!!! cc2500死机问题 第一,供电是否稳定。 第二,检查复位引脚电平是否稳定。 第三,检查代码是否有引起复位中断的操作。 您好:非常感谢版主! 在手册里面 我没有看到那一位是复位引脚 好像没有
jiayouhan2011
微控制器 MCU
- 优势供应高压贴片电容,价格优惠,质量保证
- 疑惑,关于触摸板在控制windows媒体播放器
- 破解软件
- TC9012的,请教高手!!!
- 基于LabVIEW图形界面的TI LM3S8962的开发--第三步(3)
- 概述吉时利3700系列系统开关/万用表和插卡
- 电源自动切断问题
- SDK 编译c代码时报错
- 【武汉华嵌】Linux进程间通信之信号量
- freescale S08单片机低功耗模式教程
- 基于verilog的FPGA学习方向
- 求430中主要语句的时钟周期
- 【为C2000做贡献】CCS及DSP_BIOS的原理--例程
- LM3S6911买不到
- MSP430G2231驱动7289问题
- 紧急追问7楼
- 定时器捕获
- 智能家居的技术
- 请教一下,稳压管正极对接?
- 430驱动能力
- LT1725、36V-72V 输入至 3.3V、3.5A 输出、隔离式同步反激转换器
- 使用 ROHM Semiconductor 的 BD4729 的参考设计
- 使用 Cypress Semiconductor 的 MB3800PF 的参考设计
- ADA4062-2ARZ-RLOp-Amp 用作反相解决方案电路的典型应用电路
- 适用于 ±10V 范围精密测量系统的 LT1236AILS8-5 精密电压基准的典型应用电路
- LT1236AILS8-5 具有升压输出电流和限流功能的精密、低噪声、薄型密封电压基准的典型应用电路
- ADA4610-4ACPZ-RL 正峰值检波器运算放大器的典型应用电路
- AM2G-2412DZ ±12V 2 瓦 DC-DC 转换器的典型应用
- DI-182 - 65 W 笔记本电脑适配器,满足能源之星 2.0 (ES 2.0) 要求
- LED电源STLDC08升压控制器典型应用电路







京公网安备
11010802033920号