伴随着我国科技水平的飞速发展和5G时代的到来,汽车自动驾驶功能在现实中得到了日益广泛的应用。
激光雷达由于具有高精度与高适用性以及高环境感知力等特点,成为自动驾驶与高级驾驶辅助系统中的核心硬件,同时获得新的发展机遇。从有关资料来看,激光雷达的整个市场正面临着一个高速的增长,预计2025年全球市场规模将达到135.4亿美元(约合870亿元人民币),前景十分可期。
激光雷达光电组件
激光雷达由激光发射,扫描系统,激光接收以及信息处理4大系统组成。激光发射与激光接收作为激光雷达光电组件组成部分。
其中,发射模块内激光器发射脉冲激光并经过光束控制器,发射光学系统,将激光照射至目标物体,常见的激光发射器包括边发射激光器(Edge Emitting Laser,EEL)、垂直腔面发射激光器(Vertical Cavity Surface Emitting Laser,VCSEL)。
以及接收系统,用于将所述目标对象反射回的激光转换为接收信号,主要包括雪崩二极管(Avalanche Photo-Diode,APD)、单光子雪崩二极管(Single Photon Avalanche Diode,SPAD)、硅光电倍增管(Silicon photomultiplier,SiPM)。

激光雷达结构拆分(资料来源:麦姆斯,长江证券研究所)


08nm VCSEL Diodes(2-10W)_新亮光子(brightphoton.cn) 雪崩二极管(APD)_光传感器
车规AEC-Q可靠性的要求
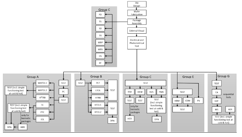
根据激光雷达在车辆上的使用场景以及车辆本身高可靠性的需求,激光雷达及各部件进入车用供应链需要经过苛刻的可靠性验证。
AEC-Q102是公认、通用的光电半导体国际可靠性验证标准,可为相关产品提供全面详尽的验证方案。
中国作为世界第一新能源汽车大市场,其产品力持续增强,推动产业供应链持续重塑和优化,为国内激光雷达产业发展带来新机遇。而对激光雷达核心光电部件(激光器、探测器)进行车规验证,则是论证其质量和可靠性的一种重要方法。
AEC-Q102验证可有效解决国产元器件不敢用、怎么用的问题,帮助其扎根车规供应链。
AEC-Q102激光雷达组件可靠性需求分为环境应力加速实验,加速寿命仿真实验,封装完整性检测,电气特性校验实验,腔封装完整性校验实验等。测试要求为零失效,并经过对应标准中规定的所有测试项目后,供应商才可宣称产品已经过对应AEC-Q认证。

AEC-Q102流程图(来源:AEC-Q102 Rev A标准)
技术难点
近几年激光雷达光电组件制造商逐渐出现于国内市场,元器件制造技术与结构设计也在不断更新换代,这对元器件核查技术手段提出了新的需求。
目前针对激光雷达组件AEC-Q102环境应力与寿命试验主要有批次或批量验证一致性,施加应力的过程监测、应力条件不满足规范或器件故障模型要求,对规范条款的适用性进行了诠释等。例如VCSEL的短脉冲加电试验、APD光照下HTRB、应力试验前后功能验证问题。
关键字:激光雷达 车规
引用地址:
简单解读激光雷达“车规”可靠性认证要点
推荐阅读最新更新时间:2026-03-16 11:41
车规技术|浅谈激光雷达光电组件的车规可靠性认证
1、市场背景 随着科技水平的快速发展,5G时代来临,汽车的自动驾驶功能已经越来越广泛地被运用在实际生活中。 激光雷达以其具备高精度和高适用性、高环境感知力作为自动驾驶和高级驾驶辅助系统的核心硬件之一,也迎来了发展新机遇。据相关数据显示,激光雷达整体市场正在迎来高速发展,预计2023年全球搭载激光雷达的车辆就将突破30万台,2025年全球市场规模将达到135.4亿美元(约合870亿元人民币),前景十分可期。 激光雷达“点云”图 注:资料来源:搜狐汽车,长江证券研究所 2、激光雷达光电组件 激光雷达主要包括激光发射、扫描系统、激光接收和信息处理四大系统。激光发射和激光接收是激光雷达的光电组件部分。 其中发射模块中的激光器发出脉冲激
[嵌入式]
激光雷达光电组件的AEC-Q102认证:保障自动驾驶硬件的可靠性与品质
由于目前5G技术的广泛应用,自动驾驶技术正逐步从理论走向实际应用。在这一转型过程中,激光雷达(LiDAR)作为一种高精度、高适应性和强大的环境感知能力的传感器,已经成为自动驾驶技术中不可或缺的核心组件。 市场研究预测,到2025年,全球激光雷达市场规模将达到135.4亿美元,这一数字不仅显示了激光雷达技术的市场潜力,也反映了其在自动驾驶领域的重要地位。 激光雷达系统的组成与功能 激光雷达系统主要由四个部分组成:激光发射、扫描系统、激光接收和信息处理。激光发射器负责发射脉冲激光,通过光束控制器和发射光学系统照射至目标物体。 激光雷达的AEC-Q102车规级认证 在汽车行业中,对零部件的高可靠性要求尤为严格,因此,
[嵌入式]
经纬恒润基于车规级固态激光雷达推动自动驾驶落地应用
激光雷达具有远距离、高精度、高分辨率的3D感知能力,是自动驾驶系统中重要的传感器之一。基于激光雷达输出的高精度3D点云,自动驾驶感知算法能精确感知周围环境,识别自动驾驶汽车周围的路面等可行驶区域和车辆、行人等障碍物,为自动驾驶的决策和控制提供依据。 经纬恒润与Innoviz于2018年达成合作,共同推动激光雷达在自动驾驶领域的应用。Innoviz可提供InnovizOne、InnovizTwo等系列产品,该系列产品是面向L2.5到L5级量产自动驾驶汽车开发的高性能车规级固态激光雷达传感器,具有卓越的3D感知性能,可以在高帧率下在250米的检测范围内输出高密度、高分辨率、高精度的3D点云数据,还具有重量轻,尺寸小,功耗低,受日光
[嵌入式]
车规级激光雷达测试验证完整解决方案
一、激光雷达是什么? 激光雷达(英文:Lidar),激光雷达是集激光、全球定位系统(GPS)、和IMU(惯性测量装置)三种技术于一身的系统,相比普通雷达,激光雷达具有分辨率高,隐蔽性好、抗干扰能力更强等优势。随着科技的不断发展,激光雷达的应用越来越广泛,在机器人、无人驾驶、无人车等领域都能看到它的身影。激光雷达是高等级智能驾驶汽车主要选择,国内激光雷达技术自主发展具有着重要的战略意义。 二、激光雷达量产上车 三、车规级激光雷达产业的发展 (1)从产业周期来看,车规级激光雷达已先后经过技术起步、导入、探索的时期,进入快速发展阶段,可以看到车规级激光雷达与智能网联汽车的发展存在着产业共生关系,这种共生关系将随着高等级自动驾驶
[嵌入式]
Velodyne Lidar将携车规级激光雷达解决方案亮相2021广州国际车展
激光雷达先锋Velodyne Lidar将于11月19日--22日在2021广州国际车展展示其先进的激光雷达解决方案。本次展会秉承“新科技、新生活” 主题,引导人们对未来汽车生活的美好向往和追求,而无人驾驶与智能驾驶作为展会重要部分,将集中展示中外汽车行业前沿技术与创新产品。 Velodyne Lidar一直致力于通过富有创新性的激光雷达解决方案推动安全移动出行,在高级驾驶辅助系统 (ADAS)、自动驾驶车辆、智慧物流运输、智慧城市基础设施、配送、工业等领域拥有领先产品、技术和解决方案。特别在智能出行领域,赋能电动汽车和自动驾驶汽车,助力安全自动化出行。 三大展品亮相羊城,创新技术亮点非凡 2021广州车展期间,众多参
[汽车电子]
Cepton将参加IAA Mobility和AutoSens 展示其车规级激光雷达Vista®-X90
据外媒报道,汽车激光雷达解决方案供应商Cepton将于9月参加在欧洲举行的两个贸易展,并将展示其激光雷达技术。 Cepton将在德国慕尼黑IAA Mobility 2021和比利时布鲁塞尔的AutoSens设立展位。展会期间,Cepton代表将展示可应用于智能出行应用的激光雷达产品,包括高级驾驶辅助系统(ADAS)、自动驾驶汽车(AV)和智能基础设施。特别的是,Cepton将首次向欧洲客户展示其车规级远程激光雷达Vista®-X90。 (图片来源:Cepton) Vista-X90由Cepton的专利MMT提供支持,具有高性能、车规级可靠性和低成本等特点,可满足大众市场激光雷达在消费车辆中采用ADAS的关键要求。Vi
[汽车电子]
如何打造车规级激光雷达?
在全球 自动驾驶 的格局中,中美两国一直走在最前面。在Robo-Taxi、Robo-Truck、Robo-Delivery等各细分领域,都能在中美找到对应的玩家,甚至,中国的玩家会更多。如Robo-Taxi领域,美国有Waymo、Cruise、Uber ATG等,中国有B ai du Apollo、Pony、AutoX、WeRide、DiDi、DeepRou te 等。 除了在场景玩家更多外,在自动驾驶产业链,则有着更多的玩家。例如,L4级别自动驾驶必不可少的 传感器 —— 激光雷达 ,中国的玩家有着后来者居上的趋势。 都说Velodyne是 激光 雷达鼻祖,但中国禾赛则拿下了更多的自动驾驶订单,双方达成的专利互相授权合作
[汽车电子]
印证中国自动驾驶的强大技术,一径科技完成A+轮融资量产车规级MEMS激光雷达
近日,领先的固态 激光雷达 解决方案提供商 一径科技 宣布完成 A+轮融资,由复星锐正资本和松禾资本联合领投,融资总额达到 7000 万元。据悉,本轮资金将用于车规级 MEMS 激光雷达的量产及市场推广。 激光雷达为 自动驾驶 、 机器人 等领域通用型传感器,目前处于技术创新带来市场空间快速增长的红利期。据统计,至 2030 年,全球每年新车销售量将达 1.2 亿,其中,超过 25%左右搭载 L3 级以上自动驾驶系统,而激光雷达需求量将突破 5000 万台,年复合增长率达 69%。 据悉,一径科技成立于 2017 年 11 月,面向乘用车、商用车及多种工业应用场景提供自主研发的 MEMS 激光雷达产品,其 ML 系列产品是
[汽车电子]