智能座舱作为整车厂商实现产品差异化的亮点之一,相比智能驾驶技术,智能座舱的效果更加直观,同时难度也相对较低。因此,在卷完电动化之后,智能化、奢华化的体验正在成为OEM重要的差异化卖点。
从分类来看,智能座舱应用包括了影音娱乐、健康、人机交互等多个提升方面。仅就声音应用而言,创新应用就包括了车载KTV、3D电影、音乐座舱、游戏等等不同功能。同时,汽车音响也越来越看重全景声、Hi-Fi等奢华享受,消费者也越来越关心扬声器的数量。
另外,这两年,大语言模型上车,也让语音相关的智能交互成为了车企的必争之地。再比如独立音响体验、AVAS(声学车辆警报系统)、ANC(有源噪声消除)、RNC(道路噪声消除)等技术也层出不穷。为消费者带来最好的体验。
如上所述,在提升多元化信息娱乐体验中,除了需要在视觉上有提升之外,听觉上同样需要如此。尤其是在车内的封闭空间中,听觉是司机与汽车沟通的主要渠道之一。
“如今汽车不仅是出行工具,更是除了家和办公场所之外的第三生活空间,音频技术需要创新,从而广泛提升人们的舒适度。”德州仪器(TI)车载娱乐系统总经理卢璟日前说道。
声学系统的构成
汽车声学系统是现代汽车中的一项重要工程,由多部分组成,包括麦克风输入,音源,CODEC,DSP,功放,扬声器等多部分组成。另外,汽车由于座椅位置,音响位置,空间布局,材料限制等等,还需要专业的调音,使得用户达到最佳体验。


汽车上的扬声器和麦克风数量越来越多
理论上,无论是喇叭数量还是麦克风数量,都是越多体验就会越好,这也是OEM都在卷的方向,但是这对于芯片而言是个不小的挑战,从尺寸到功耗,从功能再到成本,都需要进步。

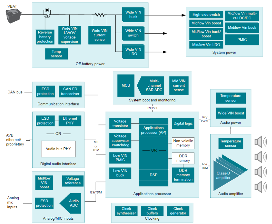
如图所示,整个音频系统包括了如上复杂的产品构成,尤其是对于声音调节而言,整个信号链调试非常麻烦,因此选择同一家供应商的产品,可以较为完整的实现一体化调优。

TI在车载音频市场的产品组合
TI凭借强大的模拟和嵌入式产品组合,数十年来推进音响技术的变革,包括如今在汽车领域。“重塑车内驾乘新体验”,也成为了TI汽车信息娱乐方向上的新口号。
日前,在CES 2025上,TI推出了最新的音频DSP、MCU以及D类运放,旨在解决汽车音频市场的挑战。
值得一提的是,早在2000年,TI 76亿美元收购了Burr-Brown,Burr-Brown 的技术在高端音响设备中被广泛采用。许多顶级音响制造商(如 Marantz、Denon、NAD、Cambridge Audio 等)都选择 Burr-Brown 的芯片来实现高保真音质。这些设备中的 Burr-Brown 芯片通常被视为“音质保障”的象征。
Burr-Brown 是早期高性能数据转换器(ADC 和 DAC,模数和数模转换器)的先驱之一。它的转换器因高动态范围、低噪声、低失真和卓越的线性度而闻名。尤其在音频设备中,这些特性对还原真实的声音细节至关重要。
另外,其放大器(Operational Amplifiers, Op-Amps)在音频领域也具有里程碑意义。例如 OPA 系列以其超低噪声和出色的音质著称,广泛用于前级放大器、耳机放大器和混音控制台。
也正因此,Burr-Brown 的技术在高端音响设备中被广泛采用。许多顶级音响制造商都选择 Burr-Brown 的芯片来实现高保真音质,这些设备中的 Burr-Brown 芯片通常被视为“音质保障”的象征。
如今Burr-Brown 的技术和品牌逐步整合到 TI 的产品线中,但许多 Burr-Brown 的经典系列仍在生产并被广泛应用于现代音频设备中,TI则延续了 Burr-Brown 的技术优势,在音频芯片市场中继续占据重要地位。
自带AI!TI的最新音频处理器平台
DSP功放在汽车音响系统中扮演着至关重要的角色,其意义不仅仅局限于提高音频质量,还涉及到整体系统的性能优化和用户体验的提升。
首先,DSP是音频信号优化的核心。汽车音响系统中的音频信号来源繁多,涵盖了音乐播放、语音提示以及车载娱乐内容等。通过DSP,音频信号可以经过精细的处理,包括均衡调整、动态范围压缩、低频增强、噪声消除和虚拟环绕声等。对于车内环境,尤其是复杂的噪声和回声环境,DSP能够根据车内不同的声音表现和位置,进行智能化的声场调节。这意味着无论车内的座位位置如何,驾驶者和乘客都能获得最佳的音效体验。
其次,DSP与功放的结合,使得系统可以高效地驱动扬声器,确保声音输出不失真。功放负责将处理后的音频信号放大,以驱动车载扬声器发声,而DSP则精确调节信号,使得声音可以精准的还原和增强。尤其在高端音响系统中,DSP功放可以根据车内环境的不同动态调整音效,优化低音、中音和高音频段的输出,甚至通过个性化调音满足不同用户的喜好。
另外,在车载音响的噪声控制方面,DSP功放也具有显著作用。通过对车内外噪声的实时分析,DSP能够进行噪声抑制和回声消除,尤其是在电动汽车中,静音的车内环境更为突出。DSP可以减少外部噪声的干扰,确保音响效果不受车外噪音的影响,同时避免驾驶过程中常见的回声问题。
而对于AVAS的提醒音,随着个性化时代的到来,电动汽车的声浪越来越丰富,这也给DSP在内的处理单元带来了更高要求。
另外,随着车厂的车型越来越丰富,DSP也需要一个丰富的平台化产品组合,从而节约客户的软件及硬件投资。卢璟表示,随着软件定义汽车的流行,OEM越来越需求一套统一的平台架构打造从入门到豪华的全系列产品,这就需要讲究成本和功能的平衡,去适配不同车型要求。
TI的DSP是如何处理这一需求的呢?TI日前推出了AM275x-Q1和AM62D-Q1。

如图所示,AM275x是一颗集成DSP、NPU和Cortex-R5的MCU,而AM62D则是集成Cortex-A53的处理器,其中MCU售价为29美元,处理器则为22.54美元,分别应对不同的处理需求。
卢璟举例道,比如AM275x-Q1片上集成了大容量内存,可以单芯片应对整个音频系统。而如果系统需要更大容量的内存以放置声音文件或运行算法,AM62D可以外挂LPDDR4。同时,AM62D集成了4个Cortex A-53,客户也可以把Arm的算法移植过来。“同时,TI的处理器是系列化产品,有不同主频、不同内核的配比,客户可以根据需求选择最贴合的产品,并且不浪费任何投资。”卢璟说道。
而两大系列处理器的共同点是集成了新一代C7000 DSP内核,支持基于256位的矢量运算架构,内核可以根据单周期访问L2的储存器,速度更快。同时主频达到了1GHz,提供40GFLOPS算力,结合2TOPS算力的MMA(矩阵乘法加速器),不止通用的音频算法,同时也支持各类AI算法,实现诸如自适应噪声消除等功能。
之所以选择C7000 DSP内核,正是因为看到了如今音频计算对于向量指令、流水线效率、数据通路与内存带宽等要求提升,这是C7000相比于C6000系列提高的重要方向。

如图所示,TI针对C7x、Cortex-A53以及C66x进行了测试,在FFT、双二阶滤波等等方面,C7x都提升了数倍至十倍左右。
在CES上,TI也展示了一个使用单颗SoC,在32路扬声器、RNC、沉浸算法等等在内的满负荷多应用中CPU使用率,其中DSP使用了70%,CPU使用了20%,完全符合用户的要求,如下图所示。

另外,在安全层面,处理器都支持HSM以及安全启动,支持各类加密算法,尤其是国密SM3和SM4,以及TEE,满足车辆的信息安全要求。在功能安全方面,系统能力达到 ASIL-D 目标,硬件完整性达到 ASIL-B 目标,并计划通过ISO26262。
1L调制技术,优化系统尺寸
TI推出的全新D类音频放大器TAS6754-Q1,采用创新的1L调制技术,每通道使用一半数量的电感器即可实现相近的 D 类性能。

如图所示,5个4通道的TAS6754-Q1,由于采用了单电感调制,将电感总数缩减到了10个,相比于双电感调制,尺寸降低了34%,成本也可以下降。
TAS6754-Q1 集成了 DC 和 AC 负载诊断功能,以确定负载的状态。在音频播放期间,可以通过每个通道可用的输出电流感应来监控此状态,并通过 TDM 以最小的延迟将测量结果报告给主机处理器。该设备通过独立于主机和音频输入的实时负载诊断来监控播放音频时的输出负载状况。
TAS6754-Q1 器件为每个通道提供额外的低延迟信号路径,在 48kHz 下提供高达 70% 的更快信号处理速度,从而支持时间敏感的ANC、RNC等功能。
该器件通过 I2C 读数支持全局温度、通道温度和 PVDD 值,便于系统级热管理。

如图所示,除了传统的D类放大器的PWM和全桥功率级模块之外,TAS6754-Q1还集成了数字音频DSP,从而实现低延迟、信号预处理和后处理功能、滤波等如上功能。
由于采用了2MHz输出开关频率,降低了EMI干扰。
音质方面,实现了0.05% (4Ω, 1W, 1kHz)的THD+N,输出噪声在14.4V 时 为35µVRMS,效率> 87% (4×25W, 4 Ω, 14.4V)。
支持4×30W (4 Ω, 14.4V, 1kHz 10% THD+N)或者4×50W (2 Ω, 14.4V, 1kHz 10% THD+N)输出。
除了处理器,在扬声器放大器领域,TI同样是通过广泛的产品组合,方便客户为不同的扬声器进行选型,从而轻松打造不同的产品类型,并快速推向市场。

总结
除了上述新品之外,TI也提供包括ADC、PMIC以及AVB音频以太网PHY相关的全部产品组合,方便用户一站式选型。
正如卢璟所述,TI通过与客户进行技术沟通,了解芯片方面的痛点与诉求,并在硬件上迅速提升与迭代,不断完善产品组合与创新。客户如果需要从系统角度进行衡量与选择,也需要丰富的产品组合,以及高集成度、功能强大的芯片平台组合为依托。
上一篇:英飞凌与Flex合作展示用于软件定义汽车的区域控制器设计平台
下一篇:2025年开局:汽车行业的新动向与未来展望
推荐阅读最新更新时间:2026-03-22 01:49
- 热门资源推荐
- 热门放大器推荐
- RDR-142 - 35W电源
- i.MX RT1060 Evaluation Kit
- 使用 Embedded Planet 的 5CEFA9U27 的参考设计
- DC1369A-D、LTC2258-14 演示板、14 位 65 Msps ADC、LVDS 输出、5-170MHz
- LT3990EMSE-5 12V 降压转换器的典型应用
- 使用 Analog Devices 的 LTC1148 的参考设计
- LT1377IS8 具有直接反馈的正负转换器的典型应用
- 使用 NXP Semiconductors 的 TL431AI 的参考设计
- LT8304IS8E 18V 至 80Vin、5Vout 隔离反激式转换器的典型应用电路
- LT3512EMS 演示板,单片式高压隔离反激式转换器 36V VIN 75V,VOUT = 5V @ 500mA

电动机的DSP控制
常用音频功放IC型号
现代雷达系统的信号设计
BFR340T






京公网安备 11010802033920号