汽车车窗是现代汽车上一个重要的部件,它可以为驾驶员和乘客提供安全和舒适的驾驶体验需求。现代的汽车,为了使司机集中精力驾驶,方便操作车窗升降,绝大多数采用了电动车窗。它只需操纵车窗升降开关,就可以使汽车门窗玻璃自动上升或者下降。
汽车车窗调节原理
电动车窗是指以电为动力,使车窗玻璃自动升降的车窗。它电动车窗的基本升降原理是:在每个车门内设置一个可变换运转方向的电动机,通过转换开关,使电动机运转。此外,现代汽车车窗系统还可能配备了防夹功能、自动升降功能等。防夹功能可以在车窗遇到阻力时自动停止升降,以避免夹伤乘客;自动升降功能则可以通过遥控器或车内按钮实现车窗的自动升降。

▲示意图
TOLL解决方案
当前汽车车窗应用主要还是以直流有刷方案为主,直流有刷电机最主要的是性价比高。汽车车窗调节因启动瞬间电流大导致正常H桥(内置MOS)驱动无法满足需求,当前主要是以有刷栅极驱动为主。TOLL推出驱动方案:
TMI8721-Q1:集成过流保护的单通道全桥N+N栅极驱动,精准监控负载状态,节省布板面积,可调节SINK/source电流,改善EMC,集成SPI通讯,控制更灵活
产品特点
· VM电压范围:5.5-45V
· 内置电荷泵电路,支持100%占空比的常高电平控制,同时也支持直流有刷电机的PWM调速控制
· PWM宽输入:支持0Hz~500KHz
· 驱动能力:Ciss≤22nF均可正常驱动
· 集成过流保护功能,多档可调过流保护阈值:0.12V、0.24V、0.48V、0.96V
· 支持PWM,独立半桥,PHEN,SPI和恒定高低电平控制方式
· 集成电流检测放大器,可调放大倍数;
· 内置电流调节功能;
· 峰值Sink/Source可调,最大可达440mA/260mA
· 死区时间可调 120ns,240ns,480ns,960ns
· 内置OTP、UVLO、CPUV、GDF、WDFLT、OCP等保护及故障反馈功能
· 采用QFN5x5-32封装

▲ TMI8721-Q1产品优势

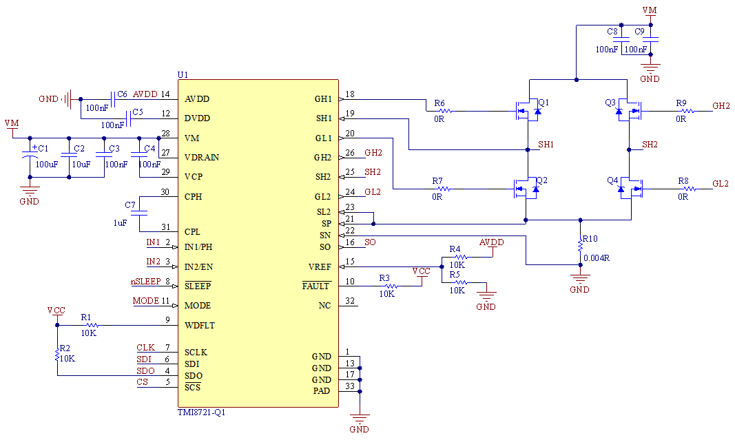
▲应用原理图
拓尔即将推出:TMM8726-Q1:8CH直流有刷半桥驱动器,一个IC可控制多达七个不同的电机或电机和加热器的组合,减少座椅模块所需器件的数量。
我们的使命
感受客户的挑战和压力,提供一流的芯片解决方案和服务,持续为客户创造最大价值。对于汽车行业,我们努力帮助汽车制造商提高汽车安全性,并通过半导体技术降低电子产品成本,加速汽车的智能化进程,让每个人在科技创新中受益。我们将持续投入创新研发,助力客户把产品做得更可靠、更高效、更智能、更实惠。
上一篇:智能座舱快速普及,今年渗透率将破70%
下一篇:BMW新世代概念车带来全新平视显示技术
- 热门资源推荐
- 热门放大器推荐
- 用于可调电流源的 LT1764AEFE-3.3 LDO 稳压器的典型应用
- LT3756IUD-1 降压模式 1A LED 驱动器的典型应用电路,具有高调光比和 LED 开路报告
- LT1952IGN 36V 至 72V 输入、12V/20A 半稳压总线转换器的典型应用电路
- LTC4419IMSE 高效备用电源的典型应用电路
- 使用 Analog Devices 的 LT1328 的参考设计
- LTC2241CUP-10 演示板,LVDS OUT,VCC = 2.5V,210Msps,10 位,10MHz< AIN< 250MHz
- LTC3121IDE 4.3V 至 5V、500mA USB/电池供电同步升压转换器的典型应用电路
- TA8126SG 3V DC/DC转换器电调典型应用
- 便携式相机的完整电源解决方案
- RSL15-EVB:RSL15 评估和开发板

现代雷达系统的信号设计
TLC254ACN
BFR340T






京公网安备 11010802033920号