
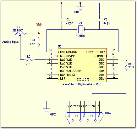
使用PIC16C71的串行电压表
构建一个串行电压表来测量0到5伏直流电实际上相当容易。使用MeLabs PicBasic和微软Visual Basic 5.0专业版。您需要Visual Basic专业版,因为您必须使用Basic的MSComm控件。此控件在Visual Basic 5“学习”版中不可用。PIC16C71通过内置模数转换器进一步简化了任务。引脚17、18、1、2分别是模拟输入AIN0、AIN1、AIN2、AIN3。




这里还没有内容,您有什么问题吗?
电子电路资源推荐
- 电子元件应用笔记 共156篇

来源:下载中心
- 变压器设计手册(电磁计算部分) 175页 5.3M

来源:下载中心
- simulink仿真教学视频

来源:大学堂
- FPGA外围电路简介(英特尔官方教程)

来源:大学堂
- 戴维宁定理:概念介绍及其求解过程

来源:电路图
- 基尔霍夫定律:支路、节点、回路和网孔

来源:电路图
推荐帖子 最新更新时间:2026-03-19 17:38
- MSP430G2关于I2C通信问题
- 我想问一下 我写的代码那里要改的,我查了很多资料,但是还是不能在示波器上看到相应的图像:求TI达人指点,小弟先谢谢了!! #include \"io430g2231.h\" void initousi() //初始化usi { USICTL0 = USIP
cableyang
微控制器 MCU
- STR710程序跑飞是什么原因
- 把程序下载到STR710中内部Flash中,脱机运行,已进入就跑飞(PCB是双面板)。但同样的程序在英培特的板子上可以正常运行。 STR710程序跑飞是什么原因 我的电话是021-52655025--15. 电话联系
guijinwen
stm32/stm8
- 关于QEI的问题
- 最近正在学习luminary,用的是周立功的easyArm8962的板子, 在qei的实验例程中有这么两句话: SysCtlPeripheralEnable(SYSCTL_PERIPH_QEI); GPIODirModeSet(GPIO_PORTC_BASE, GPIO_P
sobug
微控制器 MCU
- 实用电源技术
- 实用电源技术 谢谢你的好资料 谢谢你的好资料你辛苦了。 上次的资料丢啦 谢谢楼主,收藏了 太感谢鸟 MUA 谢谢楼主的好意!! 谢谢楼主的慷慨,楼主辛苦了 楼主你辛苦了
wzt
电源技术
- 430f5438串口
- #include \"msp430x54x.h\" #include #include #include #include \"PIN_DEF.H\" #define FLL_FACTOR 749 // FLL_FACTOR: D
zzplcch
微控制器 MCU
- MSP430经典讲解
- MSP430经典讲解 顶一个啊 顶一个啊
zwf0530
微控制器 MCU
- TWR-K20D50M,Kinetis K20 50 MHz 塔式系统模块
- 用于电机控制的 MOSFET 功率驱动器
- LT6656AIS6-3、3V 升压输出电流电压基准的典型应用
- TCA62753FUG 电荷泵型 DC/DC 转换器的典型应用,用于 5V 电源的白光 LED 驱动器
- LX7104 评估板,用于 LX7104、1.4MHz、1.5A 异步降压转换器的评估板
- TEA1995DB1295: TEA1995T GreenChip Dual SR Controller add-on board for resonant and multi-output flyback (LFPAK MOSFETs)
- DC2372A,用于 LTC3121EDE 高效率@15V/1.5A 同步升压转换器的演示板
- 使用仪表放大器测量进入雪崩光电二极管 (APD) 的偏置电流
- MC78M06CDTG 6V 电流升压稳压器的典型应用
- TDA7498MVTR 100 瓦单声道 BTL D 类音频放大器的典型应用







京公网安备
11010802033920号