2025年12月17日,致力于亚太地区市场的国际领先半导体元器件分销商---大联大控股宣布,其旗下友尚推出基于KEC电机驱动器的高效电源解决方案。


图示1-大联大友尚基于KEC产品的高效电源解决方案的展示板图
随着电机在各类电子设备中的普及,对为其供电的小功率开关电源(SMPS)提出了更高的要求:不仅需要在220V宽输入电压范围内稳定工作,还必须实现低待机功耗、高转换效率及全面的保护功能。针对此挑战,大联大友尚推出的基于KEC电机驱动器的高效电源方案,为工程师快速开发高性能产品提供了理想的参考设计。

图示2-大联大友尚基于KEC产品的高效电源解决方案的场景应用图
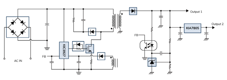
KIC3927是KEC旗下一款集成准谐振电流模式的PWM+PFM控制器,可用于非隔离反激式转换器,通过创新的多模式控制策略突破性能瓶颈。该方案提供三级输出:初级侧输出310V/0.5A用于电机驱动,次级侧输出12V/0.6A和5V/0.5A为MCU供电。
KIC3927的优势在于智能模式切换机制:在重负载条件下,KIC3927在QR模式下工作,以减少开关损耗;在高线路输入电压下,它在固定频率(55kHz)CCM模式下工作;在中等负载或轻负载条件下,它以QR+PFM模式工作,以提高转换效率。为了在空载情况下将功耗降至最低,芯片进入突发模式以降低待机功率。此外,KIC3927集成了过流保护、过载保护、输出过压保护、VDD过压和欠压锁定等综合保护功能,以防止异常情况发生。

图示3-大联大友尚基于KEC产品的高效电源解决方案的方块图
凭借优化的多模式控制架构与智能调制策略,方案成功解决了小功率开关电源在宽负载范围内的能效平衡难题。方案为工业控制、消费电子等领域的电机、MCU及栅极驱动器电源设计提供了经过全面验证的参考标准。其展现的高性能与高可靠性特点,结合KIC3927控制器优异的综合性能,将显著缩短工程师的研发周期,助力快速开发符合现代能效标准的新一代开关电源产品。
核心技术优势:
高性能多模式控制;
宽输入电压范围220VAC;
高效率;
快速线路/负载瞬态补偿;
通过QR+PFM在轻负载下实现高性能;
过压保护;
过流保护;
自动恢复过载保护;
自动恢复输出短路保护;
断电保护;
带有FOCP的次级绕组短路保护。
方案规格:
输入电压:220VAC;
输入电压低压:85VAC;
输出电压:当输入电压为220VAC时,输出电压为310VDC/0.5A;
输出电压:在无负载条件下为12VDC,满载条件下为0.6A=12VDC;
输出电压:在无负载条件下为5VDC,满载条件下为0.5A=5VDC;
12V的最大输出电流:0.6A;
5V的最大输出电流:0.5A;
输出功率:10W;
满载条件下的工作频率:55kHz;
系统效率:在110VAC和满载条件下为60%,在220VAC和满载条件下为60%;
电路板尺寸:80mm×110mm。
上一篇:贸泽电子推出聚焦节能设计的电源管理资源中心
下一篇:ADI公司LDO的电容选择指南
推荐阅读最新更新时间:2026-03-24 07:30
- 麦米电气采用英飞凌CoolMOS™ 8 MOSFET驱动其新一代AI服务器
- 面向数据中心备电系统的电池检测新路径:EIS技术加速走向规模化应用
- Bourns 全新推出符合 AEC-Q200 标准车规级半屏蔽功率电感
- 工业级电动工具控制:电源管理与信号采集解决方案
- 德州仪器推出高性能隔离式电源模块,助力数据中心和电动汽车提高功率密度
- GM6402:40V/2A 高效降压模块,LTM8074 最佳替代,芯片涨价潮中,共模好芯不涨价
- Power Integrations将反激拓扑功率范围扩展至440W,打造比谐振设计更简洁的电源方案
- Vishay新款光电晶体管光耦合器提高工业应用的精度和能效
- 瑞萨电子推出全新GaN充电方案, 为广泛的工业及物联网电子设备带来500W强劲功率
- REF196 精密微功率、低压差堆叠电压基准的典型应用电路
- LTC4367IMS8 用于滞后调节的过压电源控制器的典型应用
- CLRC663非接触式读写器IC的典型应用
- 使用 ON Semiconductor 的 CS-5621 的参考设计
- RSO-0515S 15V、67mA输出DC/DC转换器典型应用电路
- NCP51200 3 Amp VTT 终端稳压器 DDR1、DDR2、DDR3、LPDDR3、DDR4 的典型应用
- LR645大电流SMPS启动电路典型应用
- ADR420 可编程电流源的典型应用
- DC417B,使用 LT1806CS8 多尺寸单运算放大器原型的演示板
- DM300019,用于评估 dsPIC30F 和 dsPIC33F MCU 系列器件的 dsPICDEM 入门开发板

中小功率隔离型开关电源设计概要-MPS
1K纯正弦波逆变电源原理图及PCB
非常经典的关于LLC的杨波博士论文
XC6406PP60DL






京公网安备 11010802033920号