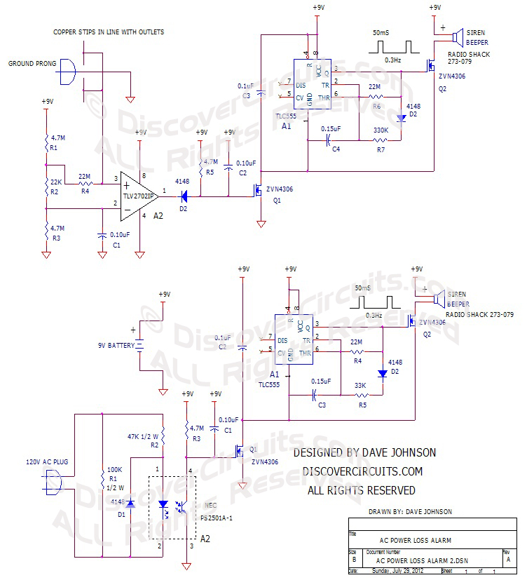
最近我的即时热水系统一直有问题。这个系统使用一个小泵将电加热的水循环到整个房子。泵连接到接地故障断路器(GFI)模块。时不时地,GFI会跳闸,导致我没有热水。我需要一个报警器,当GFI关闭该插座的交流电源时告诉我。我认为一个9V电池供电的响亮啁啾声蜂鸣器适合这种报警器。啁啾声会吸引我的注意力,让我知道需要重置GFI开关,而不会吵醒整个邻居。我的电路如下所示。
我有两种不同的方法来检测GFI插座何时断电。一种方法使用一个小型光耦合器、一个二极管和一个电阻,直接连接到GFI输出的两个电源插脚。这种方法将120V交流电引入盒子。这个电路是万无一失的,但会降低报警盒的整体安全性。另一种方法有点非传统。它使用盒子内部的一对铜条来感测插座上活动插脚发出的电场。我仍然使用插座的第三个接地插脚来将盒子固定在插座上,使铜条位于插座上方的可预测位置。使用两个铜条,以便盒子可以插入上部或下部插座。如果人们对非接触方法有问题,我在下面的示意图中显示了两种感测方法。我建议的报警外壳是一个小塑料盒,带有一个方便的9V电池仓,可从Digikey获得。
GFI插座
报警塑料盒
电路由9V电池供电,并封装在一个带有9V电池仓的小塑料盒中。使用一个非常流行的光耦合器来监控电源线。只要输入有交流电源,n沟道FET Q1就保持关闭。一旦电源丢失,+9V就被切换到蜂鸣器电路。我使用CMOS版本的555定时器每3秒产生一个50ms的脉冲。定时器的输出驱动一个n沟道FET,后者又驱动一个非常响亮的警报型蜂鸣器,可从Radio Shack获得。结果是一个声音制造器,非常响亮但只产生短促的啁啾声。声音足够响亮,易于听到,而不会从9V电池消耗大量平均电流。使用每3秒的短50ms脉冲,蜂鸣时的平均电流减少到约2毫安。在待机模式下,电流约为2微安。
电场方法使用许多相同的部件,但使用一个低功耗电压比较器来感测来自活动电源插座的交流电场。当电源丢失时,装置开始蜂鸣。
来自Radio Shack的压电警报器

这里还没有内容,您有什么问题吗?
电子电路资源推荐
- 自动控制---传感器基础.pdf

来源:下载中心
- 华为硬件工程师手册 159页 1M 超清书签版

来源:下载中心
- 常见电路与元件的动画原理展示

来源:大学堂
- 叠加原理:概念及其求解过程

来源:电路图
- 射频模拟电路

来源:大学堂
- 电阻的串联、并联及混联电路介绍及作用

来源:电路图
推荐帖子 最新更新时间:2026-03-19 23:21
- TIM1 产生PWM波 的疑问
- 求助 用TIM1 产生PWM波,OC1 互补输出OC1N,OC2互补输出OC2N 产生0.5占空比的PWM波以后,我开启TIM2的时钟完成别的功能。TIM1的波形马上就变成占空比为1的PWM波了 也就是说互补输出没有了。。 TIM1 产生PWM波 的疑问
迷雾重重
stm32/stm8
- LM3S8962模拟SPI驱动VS1003学习心得
- LM3S8962模拟SPI驱动VS1003学习心得 倒腾了很久,参考了高手给我的一个程序,终于用VS1003听到声音了。这里也和大家分享一下我的学习心得~~人人助我,我助人人~~ 这段时间仔细的研究了一下IO口模拟SPI和驱动VS1003。因为8962只有一个SPI接
zzemeone
微控制器 MCU
- 虚拟机ping不通真机
- 在虚拟机中安装的是REDHAT5企业版,虚拟机的网段和真机的网段是同一个,但是ping不通,是为什么啊 虚拟机ping不通真机 你看看你的虚拟机的网络连接有问题没有? 回复 楼主 沉沙 的帖子 哦?我看看,呵呵,谢谢了 回复 沙发 genefang 的帖子
沉沙
Linux开发
- 高压贴片电容
- 高压贴片电容 高压贴片电容又名陶瓷多层片式电容器,是一种用陶瓷粉生产技术, 内部为贵金属钯金,用高温烧结法将银镀在陶瓷上作为电极制成。 产品分为高频瓷介 NPO(COG) 和低频瓷介 X7R 两种材质。 NPO 具有小
a415998493
汽车电子
- 使用multisim单片机仿真,头文件问题
- 我最近在学习使用multisim软件学习单片机,但是在用multisim进行单片机仿真的时候,遇到了一些困难,我使用的单片机仿真芯片是“MCU MODULE-- 805x-- 8051”,用c语言写程序,但是在调试的时候总是报错显示头文件错误,头文件使用reg51.h $MO
扫把鑫
51单片机
- 谁有synplify pro啊?
- 谁有synplify pro啊?能给小弟发一个吗? 谁有synplify pro啊? 在线等 电驴里有9.6.2 回复 楼主 挂在天边的鱼 的帖子 网上应该有比较多的
挂在天边的鱼
FPGA/CPLD
- msp430在CCS4环境的源码大全
- 求ATmege8代理商
- msp430 JTAG 仿真器
- 求助:atmel 89c51ed2单片机需要FLIP中点击start application才能运行的问题
- ”【LaunchPad】+参与活动MSP430的电路图
- 趁午休时间给论坛写了一个随机楼层产生的小工具
- 大家有没有注意到OSTime的溢出啊
- 推荐平板电脑
- LPC2131的ADC与SPI
- 【汇总】VLO使用详解
- TI杯C题。
- 温度控制器PID的能改电位器的吗?
- 表羡慕ArduinoNano啦,动手做LaunchPad Nano吧!
- 跪求各位高手Simulink环境中FFT IP核系统实现的问题!
- 学习ARM--关于利用KEIL调试S3C2440的相关配置
- 单片机驱动H桥电路。。。。知者请 进!
- 电子设计竞赛历年器件清单
- 关于CAN滤波器设置问题
- 430的SPI三线模式
- 看看这个电路能正常工作吗?
- 100W、3.3V DC 至 DC 单路输出电源,适用于电信电源
- LTC1062 五阶低通滤波器的典型应用
- NCP300HSN45T1 4.5V 电压检测器的典型应用,用于具有附加迟滞的微处理器复位电路
- 用于白光 LED 驱动器的 TB62737FPG 升压型 DC-DC 转换器的典型应用
- 使用 Richtek Technology Corporation 的 RT9014A 的参考设计
- 使用 Diodes Incorporated 的 LM4041 的参考设计
- NIS5112,热插拔评估板手册
- AM2LS-1515S-NZ 15V 2W DC-DC 转换器的典型应用
- MAXREFDES1194:采用MAX17690的五路输出,无光耦反激式DC-DC转换器
- 开源DIY:WiFi,4G,5G远程控制无人机/无人船,图传/数传/遥控一体化!







京公网安备
11010802033920号