太阳能电池板控制器
来源:互联网发布者:RCHV1r8J1 关键词: 太阳能电池板 更新时间: 2025/12/02

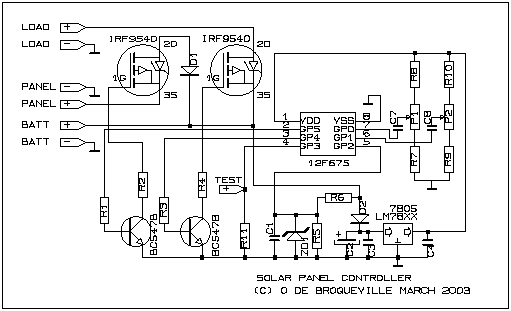
本项目的目的是实现一个太阳能电池板控制器。最初为帆船开发,目标是控制连接至32瓦太阳能电池板的12伏铅酸电池的充放电水平并对其进行保护。

该项目基于12F675微控制器,并使用HEXFET来切换负载和太阳能电池板。程序使用PROTON+开发,目前约有10台这样的小型设备在无任何问题的情况下运行。使用PIC处理器可以广泛访问负载的使用方式(带或不带过压保护)或控制器在充满电水平达到时的反应方式。这提供了许多改进可能性。



这里还没有内容,您有什么问题吗?
电子电路资源推荐
- simulink仿真教学视频

来源:大学堂
- 基于stm32的智能窗帘仿真设计(源程序、Proteus仿真)

来源:下载中心
- ST-LINK/V2-1固件更新

来源:下载中心
- 直流电桥原理及操作

来源:大学堂
- 单片机运行原理的一点点总结

来源:电路图
- 常用的13种半导体功率器件介绍

来源:电路图
推荐帖子 最新更新时间:2026-03-25 06:32
- 【征询贴】团购real6410开发板
- 团购real6410开发板,我们的团购活动从年初开始一直在搞,但是由于货源和网友喜好的问题一直没有搞成功过,因为我是做嵌入式LINUX的,以前用过2440的平台,现在用三星的平台不多了,但是没事儿也喜欢玩玩板子,鉴于我前几次开的询问ARM开发板的帖子,我觉得这款real6
wanghongyang
淘e淘
- 关于DK-LM3Sxxxx开发板的一点建议
- 最近公司有个项目要搞,正好拿luminary练一下手。 看到了 DK-LM3S9B96开发板这个板子不错,功能很强大。唯一不足的是没有485输出。 可能是我从参加工作到目前搞的产品有关,几乎是每个板子都需要485接口的。 而且我感觉,在实际工作中,各种工控产品,大多数都需要4
sobug
微控制器 MCU
- 玩FPGA的该何去何从
- 事情是这样子的:昨天有个工程师(一直都是在做山寨产品)来我们电子系开讲座,大概介绍了电子行业的一些规则,当我问到你们公司会不会用FPGA来开发产品,他这样跟我说:现在FPGA用得很少,只有IC方面的才用到,我做了十年的工程师都没用到,我一个朋友有五年的经验才开始玩FPGA,是玩
elivan
FPGA/CPLD
- 传输线阻抗计算器:简洁小巧的TxLine
- 简??介: 我们知道,当线路的特性阻抗不连续时,信号通过不连续点会发生反射,使信号产生过冲和振铃。在为速率较低的数字电路布电路板时,对走线的宽度和多层电路板的各层之间的间距不需要做很多考虑,因为这时候信号反射导致的波形变化只在相对信号周期来说很短的时间内结
feifei
模拟电子
- DIY 自己的旋转时钟!
- 为了响应小小白版主的号召,希望大家能一起参与旋转时钟的制作! 我试着制作旋转时钟有段时间了,期间由于种种原因没能顺利完成,但是最近又开始制作,现在已经有了半成品,为了能和大家分享,我将开这个帖,与大家一起制作旋转时钟!如果有兴趣,大家就跟帖吧~,不断更新中啊~ 待会上传一些照片。
心相夕林
单片机
- G2231用户数据Flash里除了1MHz校准数据还有些什么?
- G2231用户数据Flash里除了1MHz校准数据还有些什么? 看过器件手册记得好像没提还有其它数据,但是我查看器件里的数据,还有其它数据呀,都是干什么用的?看下图显示数据: G2231用户数据Flash里除了1MHz校准数据还有些什么?
wangfuchong
微控制器 MCU
- 出售hamamatsu c2400
- PIC18F4520进入debug状态下执行没有问题,下载到IC上没有反应
- dsp实现日历时钟与显示
- 高频开关电源电路组成及稳压原理
- 怎样获得一块LM3s8962开发板?
- 15W三路输出DC/DC模块电源设计
- 按键程序,有两排的结果是一样的
- 风冷散热原理
- FPGA QQ群 59234501 30144595 32487895 28546136
- LM3S8962学习心得(2)
- [转]代码优化-之-优化除法(内含牛顿迭代法介绍)
- 概述吉时利3700系列系统开关/万用表和插卡
- 电源自动切断问题
- SDK 编译c代码时报错
- 【武汉华嵌】Linux进程间通信之信号量
- 基于verilog的FPGA学习方向
- 摄像头确定点光斑位置
- 关于msp430定时一秒捕获测频率
- 富士通FM3官方RT-Thread操作系统移植包中头文件“mb9bf506r.h”有问题?
- 那位懂LIERDA 的 S2E21 板子啊,程序没有了,怎么也搞不好
- 面向MagniV S12ZVL MCU的StarterTRAK开发板,适用于LIN应用
- OP113FSZ超精密RTD放大器典型应用
- NCP137AFCT105T2GEVB:偏置轨 LDO 稳压器演示板
- LR8N3-G 高输入电压线性稳压器的典型应用
- LTC3245MPMSE 高效降压-升压型电荷泵稳压 5V 输出的典型应用电路
- 使用 Omron 的 S8VS-18024AP 的参考设计
- 具有基本抑制功能的 LF50CPT-TR 5V 极低压降稳压器的典型应用
- 用于开/关控制应用的 AM2G-4824SZ 24V 2 瓦 DC-DC 转换器的典型应用
- RT9030A 300mA、低输入电压、低压差、低噪声的典型应用
- 7kW 车载充电器 (OBC) 参考设计







京公网安备
11010802033920号