采用PCM2902的USB声卡
来源:互联网发布者:p3cdh1KD 关键词: USB声卡 更新时间: 2026/03/06
USB声卡与PCM2902
这是一个使用PCM2902芯片的USB声卡。为了测试数模转换器,我使用PCM2902电路构建了一个简单的USB声卡。该卡具有模拟输入和输出、电气S/PDIF输出、隔离输入以及光学输入和输出TOSLINK。USB声卡的核心是PCM2902,它是一个完整的USB编解码器电路。该电路可处理高达48kHz的采样频率。集成电路包括用于模数转换器和数模转换器的USB控制器、用于3个按钮的HID部分、音量控制、定制转换器以及S/PDIF编码器和解码器。

USB声卡与PCM2902
电路设计基于数据手册的推荐配置。为了提升模拟输出质量,使用了外部电压调节器电路IC2。所有电源电压均通过1uF电容器进行去耦。电路还连接了光学发射器和接收器TOTX173和TORX173。电气S/PDIF输出通过RS422发射器IC4实现。由于商用S/PDIF同轴电缆传输采用不平衡75欧姆阻抗,因此我仅使用一个输出,并通过电阻分压器R13/R14降低输出电压并调整输出阻抗至标准值。大多数情况下输出电压显示为0.6V峰峰值。输出分压器电压稍高,但应无影响。S/PDIF接收器还包含一个RS422驱动器,此次反向用作TTL转换器。输入端通过电阻R7终止,该电阻可放置在脉冲变压器之前或之后。我在变压器前使用电阻时体验更佳。示波器上的脉冲波形更清晰。数字输入通过电气/光学开关连接。如果检测到S/PDIF信号,电路会自动从模拟切换至数字模式。模拟输出未包含外部放大器,因此不能直接连接低阻抗耳机。建议连接至放大器。
无需特殊驱动程序。我在Linux、Windows XP和Windows 7中测试了全部功能,驱动程序已包含在操作系统中。HID按钮、音量控制和静音功能工作正常。
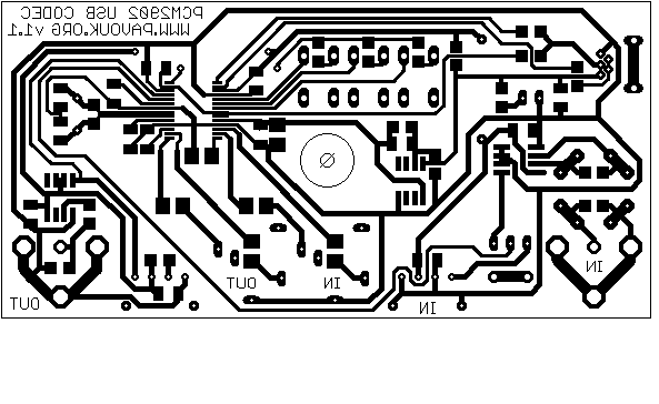
布线
图表格式 Eagle 5
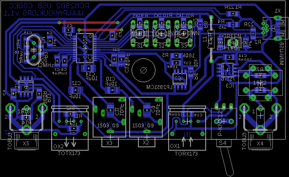
焊接
我们按从小到大的顺序放置PCB组件。首先焊接电路IC1,其尺寸非常小。我用微焊技术固定了两个角引脚。确认电路定位准确后,在所有引脚上涂抹液体助焊剂,以方便焊锡流动,然后用电烙铁和焊锡芯先焊接一侧再焊接另一侧。许多引脚被焊连在一起。多余焊锡用铜编织线轻松吸除,这是专为此目的设计的。接着焊接其他电路,并继续焊接SMD电阻和电容器。然后放置跳线以及上侧所有部件和端部连接器。
布局规划
PCB
PCB设计为单面板,带有两个导线跳线。这使得在业余条件下易于制作。其尺寸与塑料盒U-KP35B匹配。组装后,我发现开关输入连接反向。此处链接已修复。SMD组件尺寸为1206,定位便于良好焊接。
PDF格式 Eagle5
照片
组件
大部分部件购自GM Electronic。USB连接器来自GES Electronic,IC PCM2902由FK Technics等销售。脉冲变压器购自Ebay,具体型号为PE-65612。如果不介意输入未隔离,可用两个100nF电容器替代。
组件列表
标识 值和类型 数量
R1-R2 SMD1206 22R 2个
R3 1M SMD1206 1个
R4, R9-R11 SMD1206 1K5 4个
R5 180k SMD1206 1个
R6 91k SMD1206 1个
R7 SMD1206 75R 1个
R8 2R2 SMD1206 1个
R12 SMD1206 8K2 1个
R13 SMD1206 360R 1个
R14 SMD1206 91R 1个
R15 SMD1206 330R 1个
C1-C8 1uF 陶瓷SMD1206 8个
C9-C14 10uF/25V 电解电容器 SMD尺寸B 6个
C15-C16 22pF 陶瓷SMD1206 2个
C17 10nF 陶瓷SMD1206 1个
C18-C20 100nF 陶瓷SMD1206 3个
IC1 PCM2902, PCM2902B 1个
IC2 LP2951CM SMD SO-08 1个
IC3-IC4 75176B SMD SO-08 2个
L1 47uH 轴向 1个
LED1 2 mA 绿色LED 1个
OX1 TORX173 东芝 1个
OX2 TOTX173 东芝 1个
Q1 12MHz 迷你晶体 1个
S1-S3 6x6mm 高微动开关 3个
S4 P-开关 KNX125 1个
TR1 LL1572 或 S22083 或 PE-65612 1个
X1 USB miniUSB 插座 PCB MBW 1个
X2-X3 3.5英寸插孔 EBS35 2个
X4-X5 RCA插孔 PCB TOBU3 2个
Krab1 塑料盒 U-23 mm x 54mm x 104 mm KP35B 1个
结论
所述连接工作可靠。测量参数大致符合数据手册。如果仅使用部分输入或输出,无需组装所有连接器。除PCM2902电路外,昂贵的光学收发器和变压器也需考虑。该布线可用作第二声卡,或作为S/PDIF输出连接至带数字输入的立体声放大器。数字输入可连接其他数字音频源,如DAT、MiniDisc、CD播放器等。参数测量程序我使用了RightMark Audio Analyzer (RMAA) 和 Baudline。在RMAA中,Windows 7下的结果远差于Windows XP。音量控制也存在异常。我仅在图示中进行了Linux下的测试。




这里还没有内容,您有什么问题吗?
电子电路资源推荐
- Saber电路仿真及开关电源设计

来源:下载中心
- CMOS射频集成电路设计

来源:下载中心
- 射频放大器设计

来源:大学堂
- 电机启蒙系列教程

来源:大学堂
- 戴维宁定理:概念介绍及其求解过程

来源:电路图
- 电阻和电阻定律以及0欧电阻和上、下拉电阻的作用

来源:电路图
推荐帖子 最新更新时间:2026-03-23 16:14
- VxWorks+VmWare下使用串口的问题
- X86平台下用VxWorks编程控制串口,跟硬件最相关的就是对串口的读写操作。自己编了一个小的读写程序,在机器上跑不通。具体表现为:写操作无效(另一方用串口调试助手收不到数据),但是write()返回值正常,也能看到VmWare上的串口设备有闪动;读操作是无限循环的,只要有数
adingx
实时操作系统RTOS
- TFT-LCD驱动电路的设计
- 本文实现了将 VGA 接口信号转换到模拟液晶屏上显示的驱动电路,采用 ADI 公司的高性能 DSP 芯片 ADSP-21160 来实现驱动电路的主要功能。 TFT-LCD驱动电路的设计 thank u for sharing~~~~~ Re: TFT-LCD驱动
feifei
模拟电子
- 《Google Android开发技术》自我推荐
- 《 Google Android 开发技术》,西电出版,作者:张勇,2011.10 内 容 简 介 Android 系统是安装在智能移动设备上的嵌入式操作系统,包括 Linux 内核、系统库与 Java 运行时、应用程序框架和应用程序层等
zhnyong
Linux开发
- 麻烦哪位能给我传一份LM3S9B96的Startup.s
- 因为9B96有Port J,可是Startup.s里的中断向量表里没有Port J的“IntDefaultHandler”,所以进不去中断。如果谁有麻烦给我一份啊。谢谢先。 zzgezi@126.com . 麻烦哪位能给我传一份LM3S9B96的Startup.s
zzgezi
微控制器 MCU
- TI 书
- SysCtlClockSet函数负责设置LM3S处理器的时钟,大家都知道,现在的ARM芯片越来越强大,时钟系统也越来越复杂。到底它的时钟设置会有多复杂呢,还是深入SysCtlClockSet函数来一探究竟吧。 SysCtlClockSet函数只有一个参数,所有的时钟设置都在这
seasky208
微控制器 MCU
- 各位大侠。。本人是新手求助一个关于温室大棚湿度温度测控系统设计
- 基于单片机的温室大棚温湿度测控系统设计 使用51系列单片机STC89S51与智能温度传感器芯片DS18B20(查一下大棚温度)、湿度传感器(查一下型号,注意大棚湿度范围)液晶模块1602(可用别的型号)及外围电路等完成设计与实现; 功能是实时采集温度、湿度信号,进行A/D转换,单
suye_sunny
单片机
- 用LM3S8962 做的首款产品进入调试阶段
- 【TI、EEWORLD双节献礼】LM3S9B96开发套件等你来拿!(已颁奖)
- 堪称一绝的键盘扫描方法
- 2602新型测试仪器典型的设备结构有哪些?
- 期待下次的“25元”!
- 我们的M4板子把TI的FAE震住了
- 有谁读出了LaunchPad的 固件的?想写到EZ430—C2500中,让其升级,谢谢!
- 哪种版本的picc18支持pic18f45k22
- djyos的可移植性(三)
- TI杯报告大全(08年江苏省)
- P1.1按键产生1S_500HZ方波P1.2产生连续500HZ方波
- stm32 flash
- 单相正弦脉宽调制逆变器的设计
- 电子竞赛TI杯
- 哪位朋友有MSP430爱好者交流QQ群吗?
- LED晶粒原料供过于求,下年仍无法解决
- 为什么我的1602接收不到430发出的时钟信号呢?1602不能正常显示
- MSP430的时钟设置小问题求助
- BKP求助
- LPC1114中的CT32B0_MAT2与CT16B1_CAP0都是具体怎么解释啊
- 使用 Semtech 的 SC1004A 的参考设计
- 超低噪声正弦波驱动转换器(5V 至 15V)
- CY4613,开发套件,它是一种易于使用的开发套件,可用于评估和开发 USB-IF 认证的 CYUSB331x 系列 HX3 USB 3.0 集线器控制器上的解决方案
- LTC3607EUD 低输出电压和主电源降压稳压器的典型应用电路
- 用于 MCU 系统负载感应的 NCP301LSN46T1 4.6V 电压检测器的典型应用
- EP53A7HQI 1A 同步降压稳压器典型应用电路
- 笔记本USB开关
- 基于STUSB4500的即用型USB PD控制器评估板
- 用于延迟开启的 NCP551 150 mA CMOS 低 Iq 低压降稳压器的典型应用
- LT3970IDDB-3.3 3.3V 降压转换器的典型应用







京公网安备
11010802033920号