3A - 60-100W高保真功率放大器
来源:互联网发布者:9NJmhoa 关键词: 功率放大器 更新时间: 2026/03/10

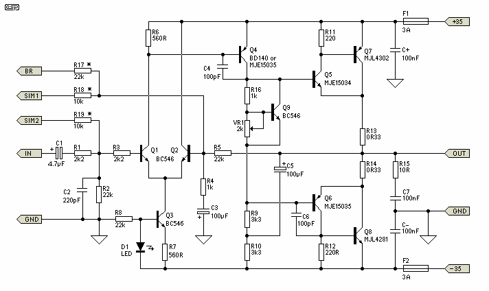
3A - 60-100W 高保真功率放大器
这款新放大器(与原始版本一样)基于我多年前最初设计的一款放大器,其中数百台被制造出来。大多数被用作小型公共广播或乐器放大器,但许多也进入了家庭高保真系统。只要电源电压保持在不超过±35V,该放大器完全能够驱动4欧姆负载。
这款放大器虽然非常简单,但能够提供卓越的性能。这不是一款被低估的放大器,因为其音质确实非常好,这至少部分归功于设计的固有简洁性。该放大器异常安静,并且对困难负载具有合理的耐受性。它是双功放系统的理想放大器,如果使用推荐的输出晶体管(具有必要的功率额定值),还可以在桥接模式(BTL)下操作。
该设计受益于多年持续使用,而这个版本是所有版本中最好的——改进确保了最小的“开机”或“关机”噪声,并且真正好的输出器件的可用性改进了一个已知且非常稳定的设计。
我从构建这款放大器的人那里听到的只有赞扬——我收到的唯一反馈确实非常积极。音质与最好的产品相媲美。
这里还没有内容,您有什么问题吗?
电子电路资源推荐
- 深入理解BootLoader (电子与嵌入式系统设计丛书)

来源:下载中心
- 开关电源磁性元件设计

来源:下载中心
- 电子基础元器件

来源:大学堂
- 开关电源原理与维修

来源:大学堂
- 基尔霍夫定律:支路、节点、回路和网孔

来源:电路图
- PCB板基础知识讲解

来源:电路图
推荐帖子 最新更新时间:2026-03-21 17:39
- STM32串口问题
- 之前在IAR4.42下用STM32F103VCT6串口正常收发数据,后移植KEIL下,用STM32F100VBT6,其他功能正常,与主板通讯的串口发送数据不对,但接收数据正确,请问下是什么原因导致的? STM32串口问题
suyanqin
stm32/stm8
- 【低功耗】低功耗FPGA应用论文
- 【低功耗】低功耗FPGA应用论文 顶,支持! 还不全 还要继续努力 回复 沙发 eeleader 的帖子
常见泽1
FPGA/CPLD
- 招兼职GSM讲师
- 本单位招兼职GSM讲师,要求有一定项目经历,表达能力强,待遇高,日结,有意者请与我联系。地点北京,上海,成都,广州,大连等地, QQ:1489302364,邮件: hailang869@163.com ,罗先生 招兼职GSM讲师
hehe234
综合技术交流
- 医疗趋势:展望 2029 年
- 本帖最后由 dontium 于 2015-1-23 13:19 编辑 作者 : Doug Rasor ,德州仪器新兴医疗应用卸任副总裁,以及 Mir Imran , InCube, Inc. 创办人兼总裁 关键词 : 医学、可植入装置、个人化
德州仪器
模拟与混合信号
- aduc842
- 哪位大侠用过aduc842?求帮忙~~~~QQ:2602796607 拜托各位了~~~ aduc842
061234217
实时操作系统RTOS
- VHDL的一些心得体会
- 一. 关于端口 VHDL共定义了5种类型的端口,分别是In, Out,Inout, Buffer及Linkage,实际设计时只会用到前四种。In和Out 端口的使用相对简单。这里,我们主要讲述关于buffer和inout使用时的注意事项。 与Out 端口比,Buffer端口具
eeleader
FPGA/CPLD
- 9B92不能中断;
- msp430模数转换AD出现的问题
- 【DIY数控电源】子板成立!!!
- CadSoft EAGLE V6即将登场(2011年12月)
- 帮忙查一个红外解码,调了整整一周了!!!
- 转让TI原厂出的LM3S8962,可换STM32或者FPGA
- 【TI 建议】咱们论坛组织起来翻译 Application Notes
- 【TI建议】将网友的一些资料整理成PDF文档
- 请大虾介绍一下塞孔的原理
- 【TI原创】动手在EK-LM3S811-ND上写程序
- 电子专业
- STC12C5A60S2 PWM PT100 信号采集 4-20mA
- 小弟1769片子调式不了了,有高手帮看看吗~!
- 神舟三号开发板 lcd时间显示
- 【易电源试用】 之 --- 做个简单负载
- 定位一组数据中的最小值或最大值
- 出几款LCD及一堆技术书籍
- 基于msp430f149的ds1302程序
- DM36X,DM644x,DM6467方案转让
- RFID文献之一dickson charge pump的工作原理
- 使用 NXP Semiconductors 的 TDA8933T 的参考设计
- 用于电池充电器的 3.5W、6V 交流转直流单输出电源
- -12V DC 至 DC 单输出便携式电源
- 使用 Analog Devices 的 LTC1740CG 的参考设计
- 使用 Microchip Technology 的 SY58024U 的参考设计
- AM1G-1218DH30Z ±18V 1 瓦 DC-DC 转换器的典型应用
- LT5515 的典型应用 - 1.5GHz 至 2.5GHz 直接转换正交解调器
- IS31FL3728 音频调制 8x8 矩阵 LED 驱动器的典型应用
- AM1G-4807SH30Z 7.2V 1 瓦 DC-DC 转换器的典型应用
- 使用 ROHM Semiconductor 的 BD9A101MUV-LBE2 的参考设计







京公网安备
11010802033920号