
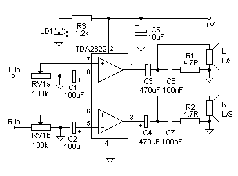
低功率立体声放大器 TDA2822
这是一款基于TDA2822芯片构建的低功率立体声放大器。许多人可能之前听说过TDA2822,但对于那些不熟悉的人来说,它是一个小型功率放大器,可以驱动两个声道。它通常采用8引脚DIL封装,但我见过的旧版本是14引脚或类似封装(两种变体都有数据手册)。为简单起见,我的电路图显示的是8引脚DIL封装的示意图。数据手册由ST提供,可在此处找到。本文基于TDA2822M芯片系列的用法,因为它较为常见。TDA2822类似,但引脚稍多,因此使用较少。

我见过TDA2822在商业产品中的应用,基于与所示示意图非常相似的电路。一款老式ghetto Blaster使用了这款芯片(14引脚版本),对于小型旧系统,其性能优于当今许多廉价产品。我还见过这款芯片用于PC扬声器中,我免费获得的一对扬声器是在购买电脑机箱时声称120W PMPO的。好吧,我不会像他们那样撒谎,这款放大器在6V电源下每声道仅能提供700mW功率(8欧姆负载下,12V时应超过1瓦)。这款放大器也可以很好地用作耳机放大器,在3V电压下向32欧姆负载提供20mW功率。我本想在主系统中用于此目的,但不幸的是,空间有限,我只能通过在输出端串联一些电阻来降低耳机音量。
那么我用这些放大器做了什么呢?最近,我重建了一对扬声器,用这款放大器进行放大。扬声器是相当大的4英寸扬声器,但TDA2822M从我使用的12V PSU中每声道提供超过1瓦的功率。凭借内置变压器,这些扬声器轻松胜过大多数廉价随身听和PC扬声器。
更新:
我将我的小型立体声扬声器从两个TDA7052放大器改为一个TDA2822M放大器。这是因为我的TDA7052电路最终失效了。我猜这是因为TDA7052的输出是桥接的,而我用于连接另一个扬声器到放大器电路的3.5mm插头的拔插会瞬间短路电路。新电路将利用TDA2822M的非桥接输出,它仍然能提供几乎相同的功率(足以满足我构建扬声器的原因)。
我构建的另一个放大器是作为项目套件购买的,使用了类似的电路,优点当然是我无需制作电路板。我将这个放大器用在一个小型FM收音机中。别问我如何制作立体声FM收音机电路,因为电路只是从一个相当破旧的ghetto Blaster中重复使用的。它也有LW和MW波段,但这些功能不正常。扬声器只是简单的椭圆形扬声器,但质量并不差,尽管它需要稳压电源,因为我放入的数字时钟如果使用同一个未稳压电源会使放大器产生嗡嗡声。
构造
电路构造简单,可以轻松在条状电路板上完成,尽管我从未尝试过。一如既往,请确保以正确方向插入TDA2822M芯片,并请正确安装电解电容的方向,我最近在上面提到的那对较大扬声器中炸坏了一个。其他方面没有特别关键的地方,放大器可以愉快地运行使用你能买到的最便宜的电阻和电容。推荐使用双联对数电位器,因为它提供简单的音量调节。可以根据需要添加其他东西,例如音调控制等,但对于简单系统,可能不需要其他东西。
电路还包括一个电源LED,如果不需要,可以轻松通过省略R3和LD1来移除,还包括一个双联音量控制,形式为RV1a和RV1b。
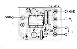
ST Microelectronics很好地在数据手册中提供了PCB布局。以下是TDA2822M立体声应用适配到非常小尺寸板上的布局。唯一的问题是,对于我的大多数应用,TDA2822M是一个独立的放大器PCB,这意味着我想包括音量控制、LED和PCB插孔及电源插座。我相信你也可以修改布局以适应你的需求...
注意:上图直接从数据手册复制,不是我的,也可能不是1:1比例。要达到这个比例,最好的想法是打印PDF文件到A4纸上。
虽然这主要是一个电池供电设备,但制作电源也很容易,下面显示了一个电路想法。你不应该需要超过1000uF的平滑电容,尽管容量更大不会有坏处,只会增加零件成本。一个简单的EI变压器是理想的选择,15VA的变压器在9V次级绕组下能提供超过1A的电流。
主电源电压非常危险,以下电源使用它。除非你具备相应资格,否则不要接线,可能导致死亡或严重伤害。
另一方面,我推荐,特别是对于初学者,只需购买一个简单的直流适配器(提供约12V)。这已经是制作好并整流过的,最重要的是安全,因为主电源电是危险的。选择一个输出电流足够的适配器,我会说100mA是绝对最小值,尽管这个放大器使用9V PP3电池运行的时间比预期的长。对于那些想要更多音量的人,获取一个提供1A或更多的12V PSU(尽管更多可能不必要),并连接对其敏感的扬声器,如我收音机中的那些椭圆形扬声器,或更好的。小型低成本扬声器(尤其是55mm或更小)灵敏度低,高端hi-fi扬声器也是如此,应避免使用,除非必要。
这款放大器也可以非常便携,因为在我建造收音机之前,我在一个小型随身听式扬声器(被动式)中使用了这个放大器。仅从3V供电,音量比仅被动时大得多,我记得人们相当印象深刻(尽管如你所猜,扬声器的音质很差)。
可以添加到示意图中的额外(简单)零件可能包括:
3.5mm插孔输入插座
电源开关
电池
2.1mm电源插头(用于外部PSU)-如果接线正确,当插头插入插座时,应断开电池。
桥接版本
数据手册中提供了这款芯片的桥接变体,如果需要的话。它比立体声版本的芯片更小,应提供与TDA7052相似或甚至更高的输出电平。
同样,这个电路只是从数据手册中提取的,你可能需要修改它以包括单联音量控制。请参考数据手册获取示意图、组件及其值。
关于这个放大器就这些了,因为它的应用非常广泛——它也非常便宜,然而如果你想要额外功率,使用两个TDA7052放大器也很简单,会给你多一点功率。请记住,TDA7052放大器是桥接的,可能不适合某些情况。


这里还没有内容,您有什么问题吗?
电子电路资源推荐
- AD官方元件封装库:Integrated Device Technology

来源:下载中心
- L298N的PCB封装原理图

来源:下载中心
- 电源小白到实战

来源:大学堂
- 基于Verilog HDL的FPGA设计和FPGA应用(英特尔官方教程)

来源:大学堂
- 电路的基本物理量:电流,电压,电位,电动势,电功率

来源:电路图
- 电工基础:电路的组成

来源:电路图
推荐帖子 最新更新时间:2026-03-22 19:33
- 每日几问
- 2、由连续赋值语句(assign)赋值的变量能否是reg类型的?在always模块中被赋值的变量能否是wire类型的?如果不能是wire类型,那么必须是什么类型的?它们表示的一定是实际的寄存器吗?逻辑比较运算符小于等于“ =”和非阻塞赋值大于等于“ =”的表示完全一样的,为何V
奔跑的蜗牛
FPGA/CPLD
- CC2530与CC2430的寄存器设置哪里不同,2530好像没有详细的资料
- 最近发现2530的时钟寄存器CLKCON与2430的有些不同,程序遇到问题了,还不知道有多少寄存器是与2430不一致的。 CC2530与CC2430的寄存器设置哪里不同,2530好像没有详细的资料 我也是遇到问题,升级2430的程序时发现了 好东西 谢谢分享 楼主辛苦,表示感谢
panxm916
无线连接
- USB HID 自定义设备之 DS18B20 温度计(转)
- 转自:点点滴滴版主 http://www.pic16.com/bbs/dispbbs.asp?boardid=8&replyid=172309&id=46618&page=1&skin=0&Star=1 经过将近一个月的闭关。今天终于完成自定义USB HID 免驱动设备。其中由
幸福的娃
单片机
- 三星电磁炉单芯片S3F84B8中文资料
- 三星电磁炉单芯片S3F84B8中文资料 谢谢楼主分享,我正准备用此芯片 谢谢楼主分享 楼主用的如何???
幸福的娃
单片机
- 我只想做个电动车充电器
- 对于我个人而言,数控电源的需求并不大,反而电动车充电器更有现实意义。相信大家对充电器的的需求也大于数控电源吧?目前电动自行车的充电器功能比较简单,尤其缺少对电池的维护功能,使得很多电池不是用坏了,而是充坏了。即便是电动车自带的充电器也存在这样的问题。因此我觉得电动车充电器的实用
jishuaihu
DIY/开源硬件专区
- mega168能否输出6路相互独立的PWM波形
- MPC5604P的简单例程
- 用M3实现UART
- 有国家三等奖吗
- 电平相反
- 【Launchpad 心得】launchpad课后练习十六之软件滤波
- STM32F407的网络和SPI总线并用问题
- 无线模块nRF905模块
- 一个逻辑语句
- FM4学习笔记四:在屏上以点显示AD值
- 台积电向芯片设备商ASML投资11亿欧元
- 求用51驱动ADS1115IDGSR电路图加c程序
- ADS1115怎么显示不了电压啊 求解啊
- LM317三端可调节输出正电压稳压器
- 【430初学02】观察和搜索MSP430F5310
- PID参数调整问题
- lpc1768的i2c控制器写24c02失败,各位高手帮忙看看。
- 辽宁TI大赛清单中的摄像头应该买什么样的
- 新的CCS 5 怎么买软件license ??
- 【设计工具】verilog黄金参考指南中文版
- 使用 Aimtec 的 AM3G-0512SH30Z 的参考设计
- EVAL-STCH03-45W、45W/12V 电源评估套件基于 STCH03 QR 反激控制器和 SRK1000B 自适应同步整流控制器
- 使用 Silicon Labs 的 CP2112-F01-GM 的参考设计
- EVAL-ADUM7643EBZ,用于评估 iCoupler ADuM7642 6 通道数字隔离器的评估板
- LT3066EMSE 可调高效稳压器的典型应用电路
- EPT1020xS,QorIQ PowerPC 板,紧凑、经济高效且功能强大的平台,用于开发高性能网络控制设备
- LT1086CM 高效率双电源的典型应用
- ADRF6704-EVALZ,用于评估具有 2500 至 2900 MHz Frac-N PLL 和集成 VCO 的 ADRF6704 2050 至 3000 MHz 正交调制器的评估板
- LT1171CT、-5.2/2.5A 负降压转换器的典型应用
- LTM8042IV 1A 升压 LED 驱动器的典型应用电路,驱动 6 个白光 LED







京公网安备
11010802033920号