21瓦AB类放大器
来源:互联网发布者:jyM1OXok 关键词: 放大器 更新时间: 2026/03/10

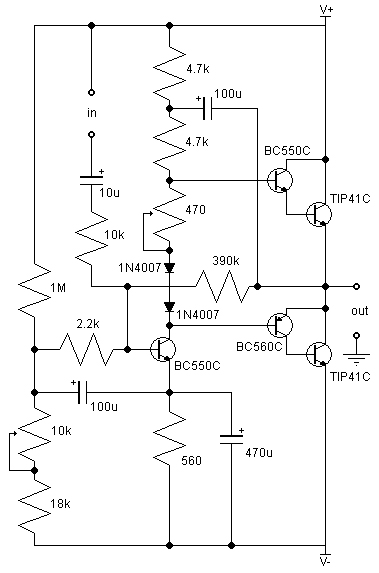
21W AB类放大器
这是一个用于在舞台上监听音乐的乐器放大器。这个小设计提供21W的输出功率。之前我有一个不错的10W放大器(RED Free Circuits),但不知何故我们烧坏了它。现在我将把这个放入旧盒子中。我还没有构建它,但仿真表明它按我设计的方式工作。在这个设计中,由于没有差分放大器,布线很重要。我可能需要像上述设计那样添加一个齐纳二极管来进行纹波抑制。

这里还没有内容,您有什么问题吗?
电子电路资源推荐
- 《TI 双向 CLLLC谐振、双有源电桥(DAB) 参考设计》演讲PPT

来源:下载中心
- 集成电路版图基础实用指南-李伟华译,2006(下)

来源:下载中心
- 仪器基础系列教程之信号发生器

来源:大学堂
- 开关电源电路设计入门

来源:大学堂
- 常用的13种半导体功率器件介绍

来源:电路图
- 电阻的串联、并联及混联电路介绍及作用

来源:电路图
推荐帖子 最新更新时间:2026-03-18 22:25
- TIM1 产生PWM波 的疑问
- 求助 用TIM1 产生PWM波,OC1 互补输出OC1N,OC2互补输出OC2N 产生0.5占空比的PWM波以后,我开启TIM2的时钟完成别的功能。TIM1的波形马上就变成占空比为1的PWM波了 也就是说互补输出没有了。。 TIM1 产生PWM波 的疑问
迷雾重重
stm32/stm8
- 虚拟机ping不通真机
- 在虚拟机中安装的是REDHAT5企业版,虚拟机的网段和真机的网段是同一个,但是ping不通,是为什么啊 虚拟机ping不通真机 你看看你的虚拟机的网络连接有问题没有? 回复 楼主 沉沙 的帖子 哦?我看看,呵呵,谢谢了 回复 沙发 genefang 的帖子
沉沙
Linux开发
- 求教
- 请问对于初学者来说,适合买那个系列的pic开发板呢? 谢谢了先 求教
小兵张晨
Microchip MCU
- 如何比较程序运行时间
- Vxworks通过配置组件得到不同的操作系统环境,如何比较不同环境下运行的程序的运行时间?比如有内存保护和没有内存保护的情况下如何比较程序运行的开销?我用的是wind river 集成开发环境,vxworks版本6.6 如何比较程序运行时间 一个开始时间,一个结束时间不就行了。。
fengtheleaves
嵌入式系统
- msp430在CCS4环境的源码大全
- msp430在CCS4环境的源码大全 msp430在CCS4环境的源码大全 看一看 一般只有IAR
ganalog
微控制器 MCU
- 求ATmege8代理商
- 求ATmege8代理商,第一次使用它!!!!! 求ATmege8代理商 原帖由 yangyi1818 于 2011-10-19 11:14 发表 求ATmege8代理商,第一次使用它!!!!! 广州市天河双龙电子有限公司应该是它的代理商吧 万瑞尔 我找到这个 不知道
yangyi1818
Microchip MCU
- pcb反向更新原理图
- fpga dds生成信号过DAC的问题
- 继电器隔离问题
- MPEG一4视频压缩编码算法研究(免费提供)!
- IAT Embedded Workbench For ARM v5.50谁有吗,帮忙发一份给我,谢谢了!
- 9B92+SSD1963控制器8根数据线点24位RGBTFT
- LPC2131
- LPC2131的ADC与SPI
- STM32L152功耗问题
- 【MP430共享】MSP430的一氧化碳报警器
- 【汇总】VLO使用详解
- 基于msp430f149内部比较器程序详解
- 发布我们做的STM32F417/407开发板的原理图
- 是否有正极性的升降压电源电路
- 表羡慕ArduinoNano啦,动手做LaunchPad Nano吧!
- 给大家分享一个正弦波建表的软件
- 单片机驱动H桥电路。。。。知者请 进!
- ALTERA-MODESIM 仿真出错
- 不管你懂不懂请来看看
- 这是我写的lcd1602液晶显示的数字钟,编译没错,但不能显示,请大...
- LT1634CCZ-2.5 的典型应用产生 LTC1448 双路 12 位 DAC 的基准和电源电压
- 适用于STM32F413ZH MCU的STM32 Nucleo-144开发板,支持Arduino,ST Zio和morpho连接
- 使用 Diodes Incorporated 的 PT8A3518 的参考设计
- 使用 MaxLinear, Inc 的 SP6642 的参考设计
- KITFS26AEEVM: FS26安全SBC评估板
- AM2G-1212DH30Z ±12V 2 瓦 DC/DC 转换器的典型应用
- DER-596 - 适用于T8灯管的15W通用输入LED驱动器
- LT3439,双输出隔离式升压转换器具有良好控制的 EMI
- MAXREFDES1006:具有0.68V / 4A输出的高效、电流模式的同步DC-DC转换器
- 使用 Nuvoton Technology Corporation 的 NAU8214 的参考设计







京公网安备
11010802033920号