电容有充电和放电的特性,电感有阻碍电流变化的特性,电感有着电场和磁场相互转换的特性。电容和电感并联在一起,可以储存电路共振时的振荡能量。LC组合在一起其实就是一个电谐振器。

LC振荡电路原理
电感和电容并联在一起,电容放电产生的电流时,电感会阻碍电流通过,把电场转化为磁场储存起来;电容放电结束后,电感就会阻碍电流的消失,电感中的磁场转化为电场,产生的电流对电容的另一个电极充电;充电完成后,电容又开始反向放电;形成振荡的能量。如果不考虑能量的损耗,这个振荡会一直的持续下去。
LC振荡
电容和电感组成的在LC振荡电路中,完成一次振荡的时间叫做周期,频率指能量在电路中每秒钟振荡的次数。

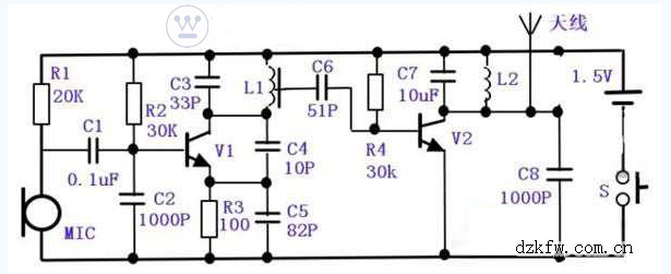
LC振荡电路经典应用无线话筒就是LC振荡电路的一个经典应用,通过LC产生特定频率的振荡信号,再通过天线发射出去,形成无线电波了。收音机接收到无线电波,把声音信号检波出来,转化为声音。

无线话筒原理图
电源开关S按下后,无线话筒开始工作,能量通过三极管V2提供给LC振荡电路。产生特定频率的振荡信号(叫做载波信号)。麦克风把声音转化为电信号,经过三极管放大V1放大后,通过电容C6耦合到三极管V2的基极,声音产生的电信号就会输入到LC振荡产生的载波信号。载波信号带着声音信号通过天线发射出去。这就是最简易的无线电台了。
大家是不是觉得电容和电感组成的LC振荡电路很神奇、很有意思呢?
关键字:电容 电感 LC振荡电路
引用地址:
电容和电感组成LC振荡电路原理和应用电路分析
推荐阅读最新更新时间:2026-02-28 11:48
村田开发出利用行业首款负互感可消除电容器里ESL去寄生电感降噪元件
~用更少数量的电容器可以降低噪声,助力设计简化~ 株式会社村田制作所(以下简称“村田”)开发了行业首款(1)利用负互感(2)、能对从数MHz到1GHz的谐波(3)范围内电源噪声进行抑制的去寄生电感降噪元件“LXLC21系列”(以下简称“本产品”)。 只需将1件本产品连接至电源电路中的电容器,即可消除与本产品连接的电容器的ESL(4),并提高电容器的噪声消除性能。由此用比以前更少数量的电容器就可以抑制噪声,从而助力实现电子设备的小型化和高功能化。LXLC21系列已经开始量产,并可提供样品。 近年来,随着电子设备的小型化和高功能化,电路板电路的高密度化和IC的使用数量也不断增加。但是,由此导致IC产生的开关电源(5)噪
[电源管理]
万用表电容档位检测电感量(电感值)的方法及注意事项
通常,31/2位和41/2位数字的档均采用容抗法测量电容量的原理设计而成。实验表明,当被测电感接近于纯电感时, 容抗法的c/v转换器来测量线圈的电感量。 ,容抗法的c/v转换器变成了感抗法的l/v转换器。 有关系式 这表明vo2a与lx成正比,从而将电感量变成400hz的正弦波电压信号,再 二阶有源滤波器ic2b和ac/dc转换器送至数字电压表中,量程为200mv。 无需对数字万用表原电路作 改动,将被测电感lx插在其电容插座上,用 感抗xl来代替容抗xc, 即 现取电容单位为 ,取电感lx的单位为mh,则得到 这 用感抗法测电感量的原理。应当说明,这是在400hz正弦波信号的条件下测得的
[测试测量]
用LCR测试仪准确测量电感、电容、电阻的连接方法及校准
本文重点介绍用LCR测试仪准确测量电感、电容、电阻的连接方法及校准和使用中应注意的事项。 1、引言 当今电子元件的设计追求高性能, 而同时又致力于减少尺寸、 功耗和成本。 有效而准确的元件性能描述、 设计、 评估和制造过程中的测试, 对于元件用户和生产厂家是至关重要的。 电感、 电容、 电阻是电子线路中使用最为广泛的电子器件, 在进行电子设计的基础上, 准确地测量这些器件的值是极其重要的。 LCR测试仪是一种采用交流方式测量电感、 电容、 电阻、 阻抗等无源元件参数的装置。 用LCR测试仪测量元器件的参数时, 其关键问题是测量误差。 它的误差来源主要有两部分, 首先是LCR测试仪本身的内部误差, 其次是由不
[测试测量]
用LCR测试仪准确测量电感、电容、电阻的连接方法及校准
本文重点介绍用LCR测试仪准确测量电感、电容、电阻的连接方法及校准和使用中应注意的事项。 1、引言 当今电子元件的设计追求高性能, 而同时又致力于减少尺寸、 功耗和成本。 有效而准确的元件性能描述、 设计、 评估和制造过程中的测试, 对于元件用户和生产厂家是至关重要的。 电感、 电容、 电阻是电子线路中使用最为广泛的电子器件, 在进行电子设计的基础上, 准确地测量这些器件的值是极其重要的。 LCR测试仪是一种采用交流方式测量电感、 电容、 电阻、 阻抗等无源元件参数的装置。 用LCR测试仪测量元器件的参数时, 其关键问题是测量误差。 它的误差来源主要有两部分, 首先是LCR测试仪本身的内部误差, 其次是由不
[测试测量]
技术文章—消灭EMC的三大利器:电容器/电感/磁珠
滤波电容器、共模电感、磁珠在EMC设计电路中是常见的身影,也是消灭电磁干扰的三大利器。 对于这三者在电路中的作用,相信还有很多工程师搞不清楚,文章从设计中详细分析了消灭EMC三大利器的原理。 01 滤波电容 尽管从滤除高频噪声的角度看,电容的谐振是不希望的,但是电容的谐振并不是总是有害的。 当要滤除的噪声频率确定时,可以通过调整电容的容量,使谐振点刚好落在骚扰频率上。 在实际工程中,要滤除的电磁噪声频率往往高达数百MHz,甚至超过1GHz。对这样高频的电磁噪声必须使用穿心电容才能有效地滤除。 普通电容之所以不能有效地滤除高频噪声,是因为两个原因: (1)一个原因是电容引线电感造成电容谐振,对高
[电源管理]
电容电阻之后,电感也开始涨价了
台湾国巨在 2017 年接连大幅调升了电容报价,近期又调升了电阻报价,电感厂奇力新也调涨了报价,三大主要产品都涨价, 也确立了今年被动组件将不会有淡季。 国巨最早在去年 4 月宣布调高 0603 以上尺寸 MLCC 及芯片电阻产品售价,MLCC 调幅约 8-10%,芯片电阻涨幅约 5%;6 月底又进行第二波调涨,平均涨幅高达 15-30%,9 月又针对手机用量较多的 MLCC 进行调涨,平均涨幅约 15-30%。 12 月 1 日起针对通讯相关及电源供应器使用量较多的 NPO MLCC 调涨报价并拉长交期,其中报价涨幅将为 20-30% 甚至更高,至于交期则由 1-3 个月拉高到 6 个月。 电阻部分,则是由奇力新旗下的旺诠先行宣
[半导体设计/制造]
测试全自动电容电感 需要注意哪些事情?
电容电感测试仪是不拆线检测补偿电容器的专用仪器。一般在进行电容测试和电感测试之前,试验者需要根据被试品参数设置相应的测量参数。但是在试验过程中,需要注意哪些事情呢?下面小编就给大家讲讲全自动电容电感测试使用注意事项。 全自动电容电感测试仪针对变电站现场测量并联电容器组中的单个电容器电容值时存在的问题而专门研制的,它着重解决了以下问题: (1)现场测量单个电容器需拆除连接线,不仅工作量大而且易损坏电容器。 (2)电容表输出电压低而导致故障检出率低。 (3)测量电抗器的电感。 全自动电容电感测试特点: (1)量程自动转换; (2)储存7168个测试数据; (3)大屏幕液晶(320×240LCD)显示, 汉字菜单操作提示; (4)实现波
[测试测量]
数字万用表能测量LC(电感/电容)的附加电路
袖珍型数字万用表没有LC测量功能,即使便携式数万用表也没有附加测L功能。
[测试测量]