在开关稳压器(MAX5035B)上增加一个双路USB开关(MAX1558),产生一个小电路,可以内置到汽车点烟器的插头中。它使单个打火机插座能够为便携式导航设备等两个汽车配件供电或充电,同时提供故障指示器和过载保护。
便携式导航设备 (PND) 等汽车配件通常使用插入点烟器的简单适配器供电或充电。但是,如果您想一次为两台设备供电或充电怎么办?图1中的电路正是您所需要的。

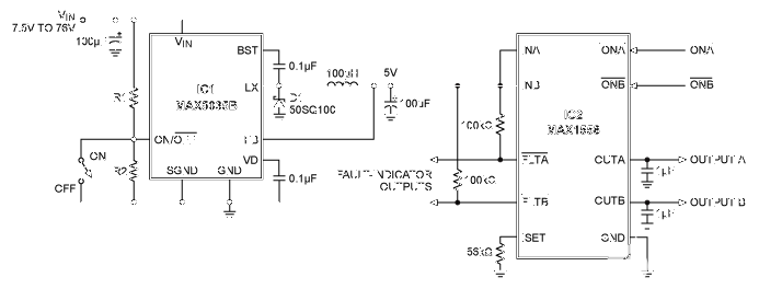
图1.该汽车USB电源从单个非稳压输入产生两个稳压电源电压输出。
IC1从7.5V至76V之间的任何输入产生5V。该范围足够宽,包括完整的汽车电池电压范围以及负载突降期间可能发生的40V尖峰。该IC使用简单,因为它具有内部电源开关,不需要补偿电路。
IC2将IC1产生的5V配电到两个独立的输出。它不仅可以分配电力,还可以防止过载情况。大多数便携式设备通过USB接口供电或充电,其电流限制为500mA。由于IC2用于USB应用,因此它会锁定任何试图提供超过500mA电流的端口,同时使另一个端口不受影响。自动重启功能可确保端口在消除过载条件后自动恢复。
图2显示了保护功能的实际应用。 输出B具有300mA的恒定负载,输出A在100mA负载和600mA过载之间切换。在左边,我们看到IC2在过载后关闭输出A,但允许20ms延迟以避免响应短暂的瞬变。过载在 80 毫秒后消除,再过 20 毫秒后,自动重启使输出 A 重新联机。在右边,我们看到输出 B 完全不知道输出 A 中的问题(但是,故障指示器输出 FLTA 变低表示通道 A 中存在问题。

图2.图1中的电流/电压波形显示,输出A(左图)的过载对输出B(右图)没有影响。故障指示器输出 FLTA 和 FLTB 过载警告。
该电路很小,因为它的外部元件很少。您可以将其内置到点烟器插头中,或将其放置在仪表板后面的小空间中。
关键字:开关稳压器
引用地址:
MAX5035B开关稳压器的汽车USB电源
推荐阅读最新更新时间:2026-03-20 14:51
TPS25763-Q1 汽车USB Type-C®电源传输控制器总结
TPS25763-Q1 是一款完全集成的 USB Type-C® 供电 (PD) 解决方案,集成了降压-升压转换器和基于 USB-C® 的 DisplayPort™ 备用 (Alt) 模式,适用于汽车单 USB 端口应用。功能包括:带 4 个电源开关的集成降压-升压转换器;ARM Cortex-M0;带 Type-C 电缆插头和方向检测的 USB 端口控制器;DisplayPort Alt 模式;USB 电池充电规范 1.2 版 (BC1.2) 检测;USB 端点 PHY;设备电源管理和监控电路;以及连接器引脚过压和短路保护。 智能系统电源管理 (SPM) 引擎可最大限度地提高传输的 USB 功率,同时保护系统免受汽车电池瞬态和
[嵌入式]
XP Power全新非绝缘DC-DC开关稳压器,更高性价比更高效率
XP Power正式宣布推出SVR表面贴装和VR通孔、非绝缘DC-DC开关稳压器。这两款负载点(PoL)产品效率高达96%,工作温度为-40°C至+85°C,是低效率线性稳压器的理想替代品。它们的工作电压范围很宽,最高可达36V,并具有低静态电流的特点,因此适用于各种应用和电池供电的电子设备。 SVR系列有两个版本,每个版本提供不同的最大输出电流。SVR05系列0.5A产品提供1.5V至15V之间的输出电压模型,并提供低于100µa的低待机电流(远程开/关)。SVR10系列1.0A开关稳压器的输出电压从1.5V到12V,备用电流小于1mA,并带有远程开/关功能。这两款产品的设计都考虑到了尺寸和效率;它们封装在一个紧凑的SMD封
[电源管理]
TI全新低噪声DC/DC开关稳压器问市,集成铁氧体磁珠补偿功能
德州仪器(TI)近日推出了具有集成铁氧体磁珠补偿功能的新系列低噪声DC/DC开关稳压器。TPS62912和TPS62913在100 Hz至100 kHz的频率范围内具有20 µVRMS的低噪声,以及10 µVRMS的超低输出电压纹波,使工程师在其设计中可消除一个或多个低压降稳压器(LDO),将功耗最多降低76%,并节省36%的电路板空间。 在许多高精度测试和测量、医疗、航空航天和国防以及无线基础设施应用中,电源噪声是关键的设计挑战。传统的低噪声电源体系结构包括一个DC / DC转换器;一个低噪声LDO,如TPS7A52、TPS7A53 或 TPS7A54;及一个片外滤波器,如铁氧体磁珠。通过集成铁氧体磁珠补偿,TPS62912
[电源管理]
工业传感器供电采用采用开关稳压器方案真的好吗?
作者: 德州仪器 Stephen Ott 现代工厂都采用自动化系统,依靠整个工厂范围内的许多传感器提供的反馈信息来保持高生产率。这些公司采用数字现场总线来汇总传感器收集的大量数据。传感器收集的数据越多,系统的适应性和操作性就越好。 因此,采用现场总线连接的现代工业传感器必须以更快和更精确的速率来检测信号,并将该信息作为与传统模拟信号相对的数字信号输出。这一功能要求传感器使用功率更大的处理器。此外,由于工厂中此类传感器的数量更多,因此形状因数变小。功率的增大以及形状因数的变小迫使工厂摈弃成熟的线性稳压器方案,转而采用开关稳压器方案。 而采用开关稳压器又产生了新的挑战。由于电感器要求使用额外的区域,因此开关稳压器形状因数较
[传感器]
凌力尔特推出 42V 输入同步降压型开关稳压器 LT8609S
电子网消息,亚德诺半导体 ( ADI ) 旗下凌力尔特公司 ( Linear ) 推出 2A (3A 峰值)、42V 输入同步降压型开关稳压器 LT8609S。其独特的 Silent Switcher 2 架构运用两个内部输入电容器以及内部 BST 和 INTVCC 电容器,以最大限度减小热环路面积。 由于可提供控制得非常好的开关边沿,因此 LT8609S 的设计显著地降低了 EMI / EMC 辐射,其内部结构具有一个整体接地平面,并用铜柱代替了接合线。这种改善的 EMI / EMC 性能对电路板布局不敏感,从而简化了设计并降低了风险,即使在采用两层 PC 板时也不例外。 在整个负载范围内开关频率为 2MHz 的情况下,
[半导体设计/制造]
自动工具改进开关稳压器的响应频率
作者:德州仪器 (TI)工程师Wanda Garret 对于电源设计经验不足的系统设计人员来说,开关稳压器稳定性这一话题也许看上去 让人有些望而怯步。其实,确保稳压器的稳定性的最简单方法就是使用一款具有内在稳定性的转换器,比如说迟滞型转换器。然而,由于它们不断变化的开关频率, 会导致与开关噪声过滤相关的其它问题。另外一个选择就是内部补偿稳压器。这种类型的稳压器适用于很多设计,不过通常情况下不支持比6A高太多的负载电流, 对于降压稳压器来说也是如此。当需要更加精密的电源时,就需要具有外部补偿的稳压器了。 幸运的是,诸如TI的WEBENCH Power Designer 的设计工具包括补偿组件的选型。还有几款工具包含一些有助于对稳
[电源管理]
Linear推出高效率、四输出同步单片降压型开关稳压器 LT8602
2015 年 7 月 27 日 凌力尔特公司 (Linear Technology Corporation) 推出可达 42V 输入、高效率、四输出同步单片降压型开关稳压器 LT8602。该器件的 4 通道设计整合了高压 2.5A 和 1.5A 两个通道以及两个较低电压的 1.8A 通道,以提供 4 路独立输出,从而可提供低至 0.8V 的电压。其同步整流拓扑提供高达 93% 的效率,同时突发模式 (Burst Mode ) 工作在无负载备用情况下保持静态电流低于 30 A (所有通道),从而使该器件非常适合始终保持接通的系统。就噪声敏感型应用而言,LT8602 运用其脉冲跳跃模式工作以最大限度降低开关噪声,并满足 CISPR2
[电源管理]
凌力尔特推出400mA、40V 降压型开关稳压器LT3668
具双跟踪 LDO 的40V、400mA (IOUT)、2.2MHz 降压型稳压器。
加利福尼亚州米尔皮塔斯 (MILPITAS, CA) – 2014 年 10 月 20 日 – 凌力尔特公司 (Linear Technology Corporation) 推出 400mA、40V 降压型开关稳压器 LT3668,该器件具备双跟踪 LDO 输出,采用 MSOP-16E 封装。LT3668 提供了一款完整和坚固的电源解决方案,适用于要求传感器电源紧密地跟踪测量 ASIC 电源的应用。LT3668 在 4.3V 至 40V 的 VIN 范围内工作,具 60V 瞬态保护,从而非常适合汽车和工业应用。其内部 600mA
[电源管理]