从2020年开始,随着TWS耳机快速发展和市场竞争进入红海。做为TWS的一种创新趋势,具有辅听功能的蓝牙耳机越来越受到品牌和消费者关注。
什么是辅听耳机(Hearing Device or Hearing Buds) 呢?
辅听耳机简单来说就是一种声音特别增强型耳机,适用于轻度听损的群众,其可以实现一些助听器的功能,例如 : 声音分段补偿。
关于辅听耳机的技术标准
在消费性电子产品市场,辅听耳机在2020年被关注,到了2021年开始成型。目前辅听耳机标准还在行业阶段,到成为国际标准还需要一段时间。
大概的辅听耳机需要具备以下功能,才能满足轻度听损者的需求
测听功能 : 了解听力状况,客制化听力补偿,满足精确的听力情况
辅听功能 : 为了让轻度听损者听得更清楚,声音增益可达到20 dB
分段压缩补偿 : 可同时听得清楚且不伤害耳朵
啸叫抑制 : 防止因增益产生的啸叫
对话降噪 : 环境噪音消除,SCO A2D模式下辅听放大
此方案使用原睿Audiowise PAU1825,可实现超低功耗,低延迟,高效能的的双耳辅听蓝牙耳机体验。原睿科技 (Audiowise Technology Inc.) 隶属原相集团,为无线音讯系统芯片 (Wireless Audio SoC) 产品的专业设计及供应厂商。
下面向大家介绍这个方案的详细内容
硬件部分
1、硬件原理图
由于PAU1825内建了16M Flash集成度很高,所以整个外部设计很简单,参照参考设计即可完成。

2、PCB Layout
由于TWS耳机PCB板空间有限,PCB板子叠构可以选择4层板或是六层板设计。
需注意的地方如下:
1)摆件优先顺序
最好的情况下,天线和匹配的被动元件与主IC、XTAL、BUCK IC的LC放在同一层。
匹配的被动元件和XTAL和BUCK IC的LC,越靠近IC越好。
2)板层叠构
RF参考地层以主IC及RF 50欧姆Trace层为主,叠构设计如下。

3)射频布局规范
RF走线必须按照50欧姆叠构图的线宽距进行走线,若有遇到转折处必须使用圆弧线。

*RF Trace旁都要尽量打上GND VIA孔做Shielding
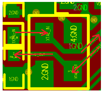
4)晶振布局规范
晶振走线 XTAL_IN/XTAL_OUT 线尽量要7MIL以上
晶振下方必须是完整GND铺铜,禁止走线。

5)其他规范
上下层走线尽量不要平行重叠走线,避免CROSS TALK。

辅听测试仪器 Fonix 8000

软件部分
1、软件下载,使用RD LAB工具
设置COM串口 baudrate = 325000,下载
工具显示write flash successfully表示下载成功

重启之后,即可用手机蓝牙连接

2、DUT模式,可做射频讯号测试
使用RD LAB工具,进入DUT页面之后,即可进入HCI测试模式
可进行产品认证所需之BLE PRBS9封包传送接收测试

展示版照片

方案方块图

上一篇:基于NXP NxH3670&LPC55 的电竞游戏手柄方案
下一篇:基于Qualcomm QCC5141 Adaptive ANC自适应主动降噪的蓝牙耳机方案
推荐阅读最新更新时间:2026-03-19 16:15
- 边缘计算主机盒选购指南:五大核心指标解析
- Arm AGI CPU 更多细节:台积电 3nm 制程、Neoverse V3 微架构
- Arm AGI CPU 重磅发布:构筑代理式 AI 云时代的芯片基石
- Arm 拓展其计算平台矩阵,首次跨足芯片产品
- 阿里达摩院发布RISC-V CPU玄铁C950,首次原生支持千亿参数大模型
- 边缘 AI 加速的 Arm® Cortex® ‑M0+ MCU 如何为电子产品注入更强智能
- 阿里达摩院发布玄铁C950,打破全球RISC-V CPU性能纪录
- VPU中的“六边形战士”:安谋科技Arm China发布“玲珑”V560/V760 VPU IP
- 利用锚定可信平台模块(TPM)的FPGA构建人形机器人安全
- LTC2945IUD-1 在 -48V 系统中使用低侧检测进行电源监控的典型应用
- 用于 24V 汽车应用的 LTC4367IDD 过压电源保护控制器的典型应用
- LTC2635-HZ12 四通道、12 位数模转换器的典型应用
- 使用 ROHM Semiconductor 的 BU4821 的参考设计
- 使用 Analog Devices 的 AD9625 的参考设计
- LT1307CS8 高压反激式转换器的典型应用电路
- AD7858L 3V 至 5V 单电源、200ksps、8 通道、12 位采样 ADC 的典型应用
- AND8337/D、1.2V、1.5V DC 至 DC 单路输出电源参考设计
- DER-713 - 使用 InnoSwitch3-EP PowiGaN 和 MinE-CAP 的 65 W 高功率密度适配器
- LDK120C11R 1.1V低压降稳压器典型应用(可调版)电路

Follow me第三季第4期】英飞凌 PSOC™6 蓝牙原型开发板任务代码相关资料
蓝牙5.2规范文件
现代雷达系统的信号设计
BFR340T






京公网安备 11010802033920号