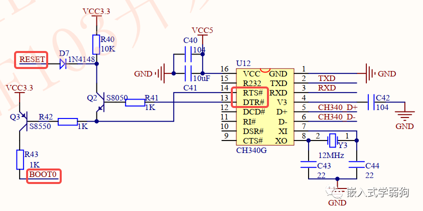
使用串口芯片CH340中的DTR引脚和RTS引脚来控制单片机复位引脚和BOOT0引脚的电平状态,从而实现一键下载。对于这个一键下载电路,重点是这2个地方没问题就足够理解了:1.得有看懂三极管电路开关状态的能力 2.得明白CH340的DTR RTS引脚电平状态是可以由软件来控制的
1.使用串口下载前,先这样连接:单片机串口1的tx1 rx1分别和ch340的rx tx连接,同时把boot0 boot1引脚都10k****下拉到地(若直接连地则电平状态无法改变了,也就无法切换boot启动配置了)
2.如图2,10k在这里:boot引脚拉一个10k电阻到排针

图2
3.图3为正点原子精英板usb转串口的ch340电路,使用flymcu软件来进行烧录。烧录软件的工作流程为:
(1)初始:DTR和RTS的初始电平都是高电平,如图3,此时Q2和Q3都不导通
(2)如图5的阶段1,DTR维持高电平,RTS拉低,此时Q2和Q3都导通,boot0拉高,同时单片机进入复位状态
(3) 如图5的阶段2,DTR也拉低,此时单片机从复位状态释放进行启动,由于boot0已经拉高,参考图4启动模式,单片机将进入系统存储器 。从图6可以看到,这个阶段,主要执行单片机信息查询和程序擦除动作
**(4)如图5的阶段3,DTR拉高,RTS维持低电平,此时单片机再次进入复位状态,同时boot0维持拉高状态
**
(5)如图5的阶段4,DTR再次拉低,单片机从复位状态释放,启动进入系统存储器。从图6来看,这个阶段再次读取单片机信息,然后进行烧录, 烧录完成后发送协议命令(系统存储器里面的bootloader程序,从flymcu打印的log来推断,至少包含了芯片信息查询、程序烧录、跳转到flash执行这三大功能)让单片机跳转到闪存地址执行,注意这里是从系统存储器程序里面直接跳转的(这一步需要在软件勾选 编程后执行 复选框才有的)
(6)收尾:以上烧录完成并执行以后,拉高DTR和RTS,恢复到平时的电平状态,断开Q2和Q3

图3
4.BOOT0 BOOT1引脚电平对应的启动模式

图4
5.除了初始和收尾,有四个阶段,用2张图来表示。图5是DTR和RTS的实际波形,图6是flymcu烧录软件打印的log信息。其中图6里面关于DTR和RTS电平的描述和实际波形相反,这是flymcu软件的问题。

图5

图6
关键字:正点原子 stm32
引用地址:
正点原子stm32精英开发板串口一键下载电路原理分析
推荐阅读最新更新时间:2026-03-20 16:07
原子的串口ISP一键下载研究
把我弄晕了,CH340的DTR和RTS。。。 原子的原ISP一键下载图: 《STM32F1开发指南-库函数版本_V3.1 》中对下载电路的解释: 更直观的解释应该上张图: 总而言之,就是对BOOT0和BOOT1的赋值,为了简化电路,把BOOT1下拉到地,只需要控制BOOT0即可。 有个问题,不容忽视,复位完之后,进入ISP下载程序,下载完之后,并没有再用上位机控制BOOT0,反而也可以直接执行程序。 网上有人这样解释, 说实话不太能懂。 下载完之后,两个三极管断开,BOOT0,BOOT1全部被硬件上的电阻拉低,然后自动进入了运行模式?!~ 附一张今天刚列的直观理解图,注意了,刚看的时候,一直有
[单片机]
正点原子STM32学习笔记——MPU6050介绍
一、MPU6050简介 1.什么是MPU6050? MPU6050是InvenSense公司推出的全球首款整合性6轴运动处理组件,内带3轴陀螺仪和3轴加速度传感器,并且含有一个第二IIC接口,可用于连接外部磁力传感器,利用自带数字运动处理器(DMP: Digital Motion Processor)硬件加速引擎,通过主IIC接口,可以向应用端输出完整的9轴姿态融合演算数据。 有了DMP,我们可以使用InvenSense公司提供的运动处理资料库,非常方便的实现姿态解算,降低了运动处理运算对操作系统的负荷,同时大大降低了开发难度 。 2.MUP6050特点。 MPU6050 的特点包括: ① 以数字形式输出
[单片机]
stm32正点原子学习笔记(29)独立看门狗实验
iwdg.c 1 #include iwdg.h 2 3 void iwdg_init(uint8_t IWDG_Prescaler,uint16_t Reload) 4 { 5 IWDG_WriteAccessCmd(IWDG_WriteAccess_Enable); 6 IWDG_SetPrescaler(IWDG_Prescaler); 7 IWDG_SetReload(Reload); 8 IWDG_ReloadCounter(); 9 IWDG_Enable(); 10 11 } iwdg.h 1 #ifndef __IWDG_H 2
[单片机]
STM32(6) STM32时钟系统精讲(正点原子)
讲解内容: 时钟系统框图 时钟配置相关函数 参考资料 《STM32F4开发指南库函数版本》4.3小节STM32F4时钟系统 《STM32F4中文参考手册》第六章 复位和时钟系统 先看开发指南4.3小节的时钟树 时钟框图在中文参考手册的6.2小节,STM32的时钟系统还是很复杂的,为什么ARM的时钟系统要做的这么复杂,采用 多时钟源, 时钟频率越高功耗 越高。 F4与F1类似也有5个时钟来源 1 LSIRC 低速 的内部时钟 2 LSEOSC 低速的外部时钟 3 HSIRC 高速的内部时钟 4 PLLCLK 锁相环时钟输出 5 HSEOSC 也是一个很重要的时钟源,也是我们最常用的
[单片机]
正点原子 第6讲 STM32芯片解读
1.芯片的资源 选型手册可以看到 芯片的资源 Flash size 是 片上flash的大小 这样一直对应 下去。都可以在 选型手册中来查找 比如他们的内核都是用的 cortex m3内核 一般情况下外部晶振用8M DMA用于高速的数据传输 系统定时器 通常用于ucos的延时 APB2 一般挂载高速外设 APB1挂载低速外设 芯片的引脚与功能是怎么定义的 我们可以在数据手册中找到 引脚对应的功能。 端口的功能会在后面进行介绍。 标注FT的引脚代表容忍5V VDD 连到 3.3V VBAT接电源 VDDA 也是接到3.3V VDD 和 VSS就是数字
[单片机]
STM32F4 学习 day4 正点原子 第12讲 STM32 GPIO口工作原理
以上为GPIO的讲解顺序 在 开发指南第六章有简要的介绍 GPIO口 官方的参考 STM32F4中文参考手册 STM32 F407 的芯片资料 STM32f407 有7组 IO口 1.输入浮空 如果一个IO口 被配制成了浮空输入模式,那么它的 输出驱动器这部分的电路是不工作的。电平从IO口输入后先经过可以配置的上拉下拉 ,然后经过 TTL施密特触发器就会被打开,那么就可以通过输入数据寄存器读取IO口的电平。 2 输入上拉 如果被配置为输入上拉后,如上图所示的上拉电阻会被接到Vdd,输入的电平会被拉倒VDD, 之后经过TTL触发器后到输入数据寄存器,之后被CPU读取 3输入下拉 输入电平被拉低 4 模拟输入
[单片机]
正点原子STM32F4(11)串行通信原理讲解
讲解内容STM32: 串行通信接口的背景知识 STM32F4串口框图 STM32F4串口常用寄存器和库函数 串口配置方法 开发指南-库函数版本 5.3小节 usart文件夹介绍 第九章 串口通信实验 STM32F4中文参考手册 26章通用同步异步收发器 处理器与外部设备通信的两种方法 并行通信 传输原理:数据各个位同时传输 优点:速度快 缺点:占用引脚资源多 串行通信 传输原理:数据按位顺序传输 优点,占用引脚资源少 缺点、速度相对较慢 下图这样的接口,是232电平的,不能和单片机直接连接 串行输出 串行移位寄存器根据波特率进行数据传输,将数据
[单片机]
正点原子STM32F4笔记 串口使用
1、初始化 时钟 串口时钟,引脚时钟 RCC- AHB1ENR|=1 0; //使能PORTA口时钟 RCC- APB2ENR|=1 4; //使能串口1时钟 引脚复用初始化 GPIO_Set(GPIOA,PIN9|PIN10,GPIO_MODE_AF,GPIO_OTYPE_PP,GPIO_SPEED_50M,GPIO_PUPD_PU);//PA9,PA10,复用功能,上拉输出 GPIO_AF_Set(GPIOA,9,7); //PA9,AF7 GPIO_AF_Set(GPIOA,10,7);//PA10,AF7 波特率设置 //波特率设置 USART1- BRR=mantissa;
[单片机]