轨迹规划(路径规划)

轨迹规划功能模块图
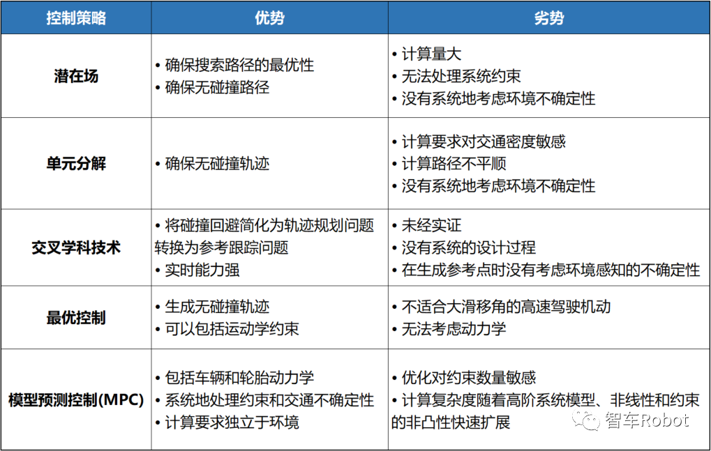
轨迹规划功能模块提供算法以规划机动的路径,以便控制转向、制动和加速。它与行为规划密切合作,有时两者作为相同算法的输出获得,或以反馈递归调整的方式获得。自动驾驶车辆依赖实时的车辆状态和环境信息(例如周围车辆、道路条件)来获得确保安全通行的本地轨迹,同时最小化偏离整体行程轨迹(来自路径规划的全局轨迹)。本地轨迹规划可以定义为实时规划车辆从一个可行状态到下一个可行状态的过渡。这一切都在满足基于车辆动力学的车辆运动学限制、乘客舒适度、车道边界和交通规则的约束下进行,同时避免障碍物。传感器范围、预测交通参与者运动的时间以及传感器不完善等限制将限制车辆的最大速度来计算机动。因此,对交通参与者运动进行风险评估预测是机动规划的一个重要部分,这通过基于模型的交通运动抽象级别来实现。用于避障的轨迹规划方法采用下表中显示的一种技术。

控制策略优缺点需要注意的是,上述所有方法都假设轨迹规划系统可以按需获得环境和前导车辆状态的精确知识。不稳健的轨迹规划方法可能会导致不可实现和/或不安全的参考轨迹,这在高速行驶期间尤其存在重大安全风险。上述讨论的各种轨迹规划技术提出了不同的方法来处理当前环境感知中的不确定性和有限的未来预测能力。
轨迹规划输入:
•静态对象预测:用于评估轨迹计算中的安全性和舒适性风险
•动态对象预测:用于评估轨迹计算中的安全性和舒适性风险
•机动:提供要进一步处理为轨迹的机动目标
•自车运动:用于轨迹计算
•基于场景的运动约束:提供驾驶场景条件的车辆运动限制,例如湿滑/劣化的路面,以在轨迹计算中考虑。
•车辆运动约束:提供来自运动控制的动态运动限制反馈,以应用于轨迹计算轨迹规划输出:•目标轨迹:沿轨迹路径表达转向、制动和加速变化的目标轨迹(曲线路径)
关键字:自动驾驶 轨迹规划
引用地址:
自动驾驶轨迹规划功能模块图
推荐阅读最新更新时间:2026-02-25 16:00
华为再公开一项智能汽车行驶轨迹规划专利,提升自动驾驶安全性
自从华为宣布入局汽车行业以来,自动驾驶就一直是其开发的重点。 近日,华为又公开了一项“轨迹规划的方法、装置、控制器和智能车”的专利,这项技术可以通过结合多个传感器采集障碍物数据,全面检测车周围的障碍物并排除重复障碍物,最后基于测算结果规划行驶轨迹,从而提升自动驾驶的安全性。 这不是华为近期在自动驾驶领域的唯一动作。六月初,华为就获得了“自动驾驶导航方法、装置、系统、车载终端及服务器”专利授权,这项技术可以实现全天候全路况自动驾驶导航,并且定位精度无需依赖3D高精度地图。 今年4月,华为和北汽极狐联手打造的极狐阿尔法S华为HI版正式发布,该车型搭载了华为研发的全栈智能汽车解决方案,支持高速公路和城市道路自动驾驶,标
[汽车电子]
机器人任意曲线轨迹规划基础——样条曲线
机器人的轨迹规划有很多种方式,比如三次五次多项式轨迹规划,S型轨迹规划等。这些类型的速度规划简单实用,已知开始结束状态和速度加速度限制,就可以规划出一条速度曲线。但正因为简单,所以经常只能应用于规则路径的规划。而对于任意曲线的轨迹规划,只有起点终点状态的规划就显得力不从心了,这时候就要用到基于样条曲线的轨迹规划。 最早的样条曲线都是通过物理方法得到的,把一根有弹性的木条,用工具将特定的一些点固定,样条自然弯曲形成的曲线就是样条曲线。这样形成的曲线,曲率变化连续均匀,非常适合用作速度规划。 现在计算机生成样条曲线,可以根据理想轨迹,生成拟合样条曲线的经过点或者控制点,经过解方程,或者迭代方法,求出样条参数,就可以得到一条拟合原轨迹
[机器人]
自动驾驶VLA模型的支柱技术:MoE混合专家模型
在自动驾驶迈向全场景闭环智能的进程中,VLA(Vision Language Action,视觉-语言-动作)模型凭借“感知-理解-决策-控制”的端到端能力成为核心技术方向。这类模型需同时处理视觉传感器的高维数据、自然语言的语义指令及车辆运动的动态约束,对参数量和计算效率提出了严苛要求。混合专家模型(Mixture of Experts,MoE)通过“分而治之”的并行化架构,成功突破了传统大模型的性能瓶颈,成为支撑自动驾驶VLA模型实现高效推理与泛化能力的关键支柱。 自动驾驶领域的研究者普遍希望复现 Data Scaling Law 在 LLM 上的成功,也就是通过扩大模型参数和数据规模,实现自动驾驶性能的飞跃。但是数据越大,
[汽车电子]
什么是VLM?为什么它对自动驾驶很重要?
VLM,即视觉语言模型,简单理解下,其就是把“看见的东西”和“说出来的话”放在同一个脑子里理解的模型。我们平时把相机拍到的画面交给视觉模型去做检测、分割、深度估计这些任务,语音或文本交给语言模型去处理。 图片源自:网络 VLM则是把视觉信号和语言信号放一起训练,使其可以把画面用语言来描述,也能把一句话转化成对画面的关注点和推理。对于自动驾驶来说,这种能力并不只是多了一套“能说话”的模型,而是在很多复杂场景里,它能把单纯的像素识别提升为语义理解。VLM能告诉汽车的不仅是“前面有个物体”,还能明确“这个物体的行为和上下文意味着什么、会不会带来危险”。这种语义层面的理解,对决策端的稳健性和可解释性都很关键。 V
[汽车电子]
自动驾驶激光雷达会伤害人体吗?
随着自动驾驶技术的普及,激光雷达的使用也越来越多。现在我们很容易就看到搭载激光雷达的车辆在路上行驶。很多人听到“激光”后总会有一种担忧,害怕自动驾驶汽车上的激光雷达会对人体造成伤害,那事实果真如此吗? 什么是激光雷达? 激光雷达作为一种主动感知传感器,它的核心工作方式是发射大量的激光脉冲,这些脉冲碰到前方的物体后会反射回来,当接收到反射信号后就可以计算光从发射到返回所需的时间(也就是“飞行时间”,英文叫Time-of-Flight)。 图片源自:网络 根据光速和这个时间差,激光雷达就可以算出物体距离传感器的精确距离。通过不断扫描周围环境,激光雷达可以生成一幅三维的点云图,供自动驾驶系统判断周围有没有障碍
[汽车电子]
已有VLM,自动驾驶为什么还要探索VLA?
自动驾驶技术正处于发展的转折点。过去十几年间,行业长期依赖模块化的技术路径,即将驾驶任务拆解为感知、预测、规划和控制四个独立环节。这种结构虽然清晰,但在面对突发状况时(长尾场景),会因规则覆盖不足而表现僵化。 随着大语言模型和视觉语言模型(VLM)的爆发,开发者们意识到,如果车辆能像人类一样拥有常识,理解什么是“潮汐车道”,知道“救护车在后方鸣笛需要避让”,那么自动驾驶的上限将得到极大提升。 然而,当真正将视觉语言模型引入座舱和驾驶系统后,一个新的问题出现了,模型虽然能言善辩,能解释复杂的路况,却无法精准地转动方向盘。这种从“脑子懂了”到“手脚协调”的跨越,正是视觉-语言-动作模型(VLA)被推向台前的主要原因。
[汽车电子]
消息称现代汽车端到端自动驾驶系统 Atria AI 成熟度不佳,公司考虑转向英伟达技术
1 月 27 日消息,据韩媒 The Elec 报道称,现代汽车(Hyundai Motor)开发的端到端自动驾驶系统 Atria AI 在内部测试中获得了“非常低的评价”,评分仅 25(满分 100)。 据报道,现代汽车新任自动驾驶及高级车辆平台(AVP)负责人 Minwoo Park 在上任后对这套系统进行重新评估,公司使用 Waymo Open Dataset 等标准数据集对各大公司系统进行测试,其中特斯拉的系统得分约 90 分,Mobileye 和 Momenta 都在 50 分左右,明显高于 Atria AI 的表现。 因此,现代汽车认为自家 Atria AI 系统成熟度相当不足,继而对项目的前景产生疑虑,并可能考虑放弃
[汽车电子]
德州仪器三重突破,加速自动驾驶变革
被誉为全球科技产业“年度风向标”的国际消费电子展 (CES 2026) 已于当地时间 1 月 9 日在拉斯维加斯会议中心落幕。本届展会超 4000 家企业参展,其中智能汽车技术作为核心赛道,L3 及以上级别自动驾驶等创新成果集中亮相。 半导体巨头 TI(Texas Instruments,德州仪器)携重磅新品、清晰战略布局亮相 CES 2026。它聚焦汽车电子核心领域,以“技术赋能全场景智能化”为核心,打造出兼具科技感与体验感的专属展区,全方位展现其在模拟芯片与嵌入式处理领域的龙头实力。现场人气爆棚,成为本届展会汽车电子与半导体领域的关注焦点之一。 TI 展区分为新品展示区、技术体验区和战略交流区,各区域衔接流畅,布局错落
[汽车电子]