近日,第三代半导体领域的国际领先厂商意法半导体公布了最新的财报,ST SiC领域2023年收入达到14亿美元,计划在2024年实现15亿美元的收入,到2025年有望达到20亿美元,预计到2030年达到50亿美元。ST对媒体表示,每天有600多万车辆采用100% ST SiC解决方案行驶在路上。
国际调研机构Markets and Markets给出的碳化硅市场最新预测,这家机构预计2024年碳化硅市场价值为42亿美元,预计到2029年将达到172亿美元,年复合增长率达到32.6%。电力电子、汽车需求的增长是主要的驱动力。SiC衬底和外延质量的不断发展为碳化硅市场提供了增长机会。

图表来自Markets and Markets网站
近日,第三代半导体产业联盟高伟博士就“第三代半导体功率电子产业进展”、“功率器件在细分领域应用”等热点话题,给出了最新的市场分析和应用前瞻。

电子发烧友拍摄
汽车应用成为SiC功率器件增长的主要驱动力
碳化硅目前是蓬勃发展的市场,自从马斯克把碳化硅功率器件用到特斯拉车型上之后,碳化硅市场开始呈爆发性的增长。国际调研机构Yole数据显示,2022年,SiC功率器件市场总值为17.94亿美元,其中汽车应用达到12.51亿美元,占比70%。这家机构预测到2028年,市场规模预计增长到89.06亿美元,2022年到2028年的年复合增长率31%。2028年汽车应用占比最大,其中主驱逆变市场规模将达到61.7亿美元,其中DC/DC和BC分别为3.5亿美元及0.96亿美元。
Yole数据显示,2022年GaN功率器件市场总值为1.849亿美元,其中消费电子1.461亿美元,占比79%。他们预测到2028年GaN功率器件市场总值增长到20.4亿美元,2022年到2028年复合增长率为49%。值得特别关注的是,2022年到2028年汽车和移动细分领域,年复合增长率将达到惊人的110%,2028年市场总值为5.04亿美元。
英飞凌发布的2024年氮化镓市场预测显示,2024年随着政府和消费者努力减轻气候变化的影响,电动汽车市场销售预计将飙升21%。到2030年,电动汽车销售预计将超过全球汽车销售的三分之二。报告指出,2024年,电动汽车目前大多数系统都偏爱400V平台,因为它具有良好的性价比,是中低端市场车辆的最佳选择,另外一方面,800V系统正在加快普及,它们可以实现快速的直流充电性能,适用于高端车辆,氮化镓功率半导体将成为400V系统的经济划算的解决方案。
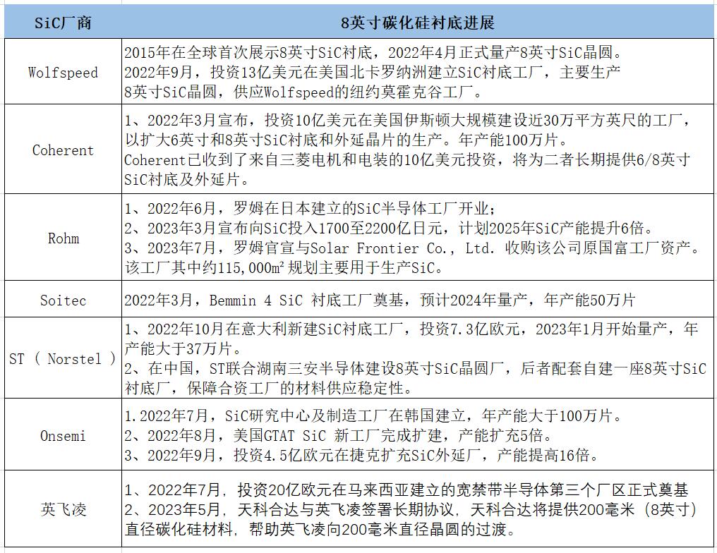
8英寸SiC晶圆是降本重要选择,国产SiC产能开始释放
目前,材料端衬底端、器件制造端是碳化硅供应链里面最主要的两个市场。根据Yole的统计显示,2022年全球SiC(碳化硅)衬底市场中,美国的Wolfspeed、美国的II-VI和日本Rohm(罗姆)三家企业合计占据72%的市场份额。中国的天科合达、天岳先进正在努力追赶。
在碳化硅市场的全球格局中,海外企业由于早期投入和技术研发等优势,占据了主导地位。当前国际大厂仍然以6 英寸晶圆为主,但自2023年以来,英飞凌、Wolfspeed、ST、罗姆半导体等几年前就开始布局 8 寸碳化硅晶圆,并加速实现向 8 英寸晶圆的过渡。

电子发烧友根据公开资料制图
高伟博士指出,目前SiC价格高企仍然是落地应用的一个障碍。国际上,8英寸仍是降本的重要选择,但是量产进度不及预期。8英寸单晶片价格比较高,6英寸降到4000元每片。降低成本是整个产业追求的,所以复合衬底技术备受期待。Soitec公司通过在低电阻多晶SiC支撑基板上薄层层压高质量的SiC单晶,实现SiC单晶重复使用,并且使整个衬底实现低电阻和高强度,兼顾了性能和成本。
国产SiC产业产能开始释放,产值高速增长,衬底和外延外销比较高。从国内看2023年,国内SiC扩产重点逐渐从衬底向芯片、模块环节转移,多家衬底、外延材料企业的6英寸产品进入国际供应链。
器件方面,以SiC二极管为主,国产SiC功率器件主要用于光伏储能、充电基础设施等领域,电动汽车主驱应用正在推进。衬底领域,2023年山东天岳实现营业收入12.5亿元,同比增长199.90%。外延方面,瀚天天成在2023年12月29日递交招股书,瀚天天成计划募资约35亿元,其中27亿元将用于年产80万片6-8英寸SiC外延晶片产业化项目。
特别值得关注的是,国内龙头企业三安光电在2023年底和ST拟投资228亿元在重庆建立8英寸SiC晶圆厂,建立一个8英寸SiC衬底工厂,以满足合资企业需求。
GaN领域:国际企业加大并购,国内产能释放,产品开发转向工业应用
2023年3月2日,英飞凌宣布以8.3亿美元收购GaN Systems,交易正式于10月24日完成,两大巨头的结合对于GaN汽车、数据中心等高功率应用领域的产业化有一定的推动作用。2024年1月11日,瑞萨拟3.39亿美元收购Transphorm,从而扩展其在电动汽车、计算(数据中心、人工智能、基础设施)、可再生能源、工业电源以及快速充电器/适配器等快速增长市场的业务范围。
高伟分析说,GaN HEMT功率器件发展呈现两大趋势:一、向中高压突破应用,100V-300V-650V-900V,在激光雷达、车载充电、服务器电源、工业电机等领域应用,可靠性面临很大挑战;二是在向更低压方向,15V到40V甚至更低,在AI驱动上应用;三是在抗辐照方面,面向商业航天方向应用备受关注。
在最后的总结里,高伟表示,目前第三代半导体应用领域多且成熟度各有不同,封装、应用企业数量多,标准需求高。比如大多数应用可以简化为一些基本的拓扑电路,比如在DC-DC转换器中的降压转换器、升压型转换器、H桥等,DC-AC转换器的单相、三相拓扑;硬开关应力测试、软开关系统复杂度升高等问题。
上一篇:车企自研功率模块加速落地,国产SiC MOSFET和代工厂迎新机会
下一篇:小米汽车“摩德纳”架构的五大核心技术
- 热门资源推荐
- 热门放大器推荐
- LTC2172CUKG-12、12 位、65Msps 低功耗四通道 ADC 的典型应用电路
- 使用 ROHM Semiconductor 的 BD5339 的参考设计
- 使用 Diodes Incorporated 的 PT8A3517 的参考设计
- LT5527 400MHz 至 3.7GHz 高信号电平下变频混频器的典型应用
- AD5340 并行接口、单电压输出、12 位 DAC 的典型应用
- 30W、-27V、5.8V、5.8V、15V、24V、33V交流转直流多路输出电源
- OP213FSZ-REEL7 低噪声运算放大器电压基准的典型应用
- LT3579/LT3579-1 演示板,升压 / 反相 DC/DC 转换器
- L7815A 光控制器稳压器的典型应用 (Vo(min) = Vxx + VBE)
- 具有关断功能的 LT1086CT-5 5V 稳压器的典型应用

现代雷达系统的信号设计
LMP8671MA/NOPB
BFR340T






京公网安备 11010802033920号