实用STC12C5A60S2型号的单片机,实现三档风速,利用单片机内部定时器智能定时,可切换自然风和正常风,使用市场上常见的小遥控器。
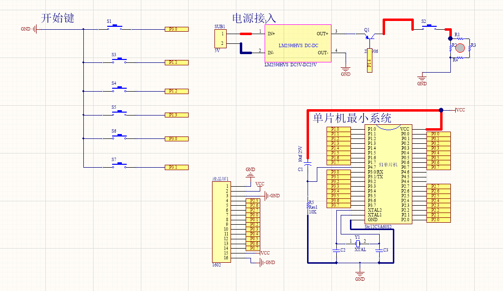
电路原理图如下:
制作出来的实物图如下:
单片机源程序如下:
#include #include /*==================================== 自定义类型名 ====================================*/ typedef unsigned char INT8U; typedef unsigned char uchar; typedef unsigned int INT16U; typedef unsigned int uint; sbit PWM_1 = P1^4; //PWM1_Boost/Buck sbit enlarge = P3^0; //增大 sbit reduce = P3^1; //减小 /*==================================== 硬件接口位声明 ====================================*/ sbit IR = P3^2; //定义红外脉冲数据接口 外部中断O输入口 sbit beep = P2^3; //蜂鸣器的位置 sbit NPN1 = P1^1; //电机 低档 sbit NPN2 = P1^2; //电机 中档 sbit NPN3 = P1^3; //电机 高档 sbit NPNhuxi = P1^5; //电机 呼吸风 /************************************** 1602液晶 **************************************/ sbit RS = P2^5; sbit RW = P2^6; sbit E = P2^4; uchar IRtime; //检测红外高电平持续时间(脉宽) uchar IRcord[4]; //此数组用于储存分离出来的4个字节的数据(用户码2个字节+键值码2个字节) uchar IRdata[33]; //此数组用于储存红外的33位数据(第一位为引导码用户码16+键值码16) bit IRpro_ok, IRok; //第一个用于红外接收4个字节完毕。IRok用为检测脉宽完毕 void delay4(uchar t) { uint j; uchar i; for(i=0;i } //毫秒级延时 void delay(unsigned int z) { unsigned int x,y; for(x = z; x > 0; x--) for(y = 114; y > 0 ; y--); } void time0() interrupt 1 //定义定时器0 { IRtime++; //检测脉宽,1次为278us } void int0() interrupt 0 //定义外部中断0 { static uchar i; // 声明静态变量(在跳出函数后在回来执行的时候不会丢失数值)i用于把33次高电平的持续时间存入IRdata static bit startflag; //开始储存脉宽标志位 if(startflag) //开始接收脉宽检测 { if( (IRtime < 53) && (IRtime >= 32) ) /*判断是否是引导码,底电平9000us+高4500us 这个自己可以算我以11.0592来算了NEC协议的引导码低8000-10000+高4000-5000 如果已经接收了引导码那么i不会被置0就会开始依次存入脉宽*/ i = 0; //如果是引导码那么执行i=0把他存到IRdata的第一个位 IRdata[i] = IRtime; //以T0的溢出次数来计算脉宽,把这个时间存到数组里面到后面判断 IRtime = 0; //计数清零,下一个下降沿的时候在存入脉宽 i++; //计数脉宽存入的次数 if(i == 33) //如果存入34次 数组的下标是从0开始i等于33表示执行了34次 { IRok = 1; //那么表示脉宽检测完毕 i = 0; //把脉宽计数清零准备下次存入 } } else { IRtime = 0; //引导码开始进入把脉宽计数清零开始计数 startflag = 1; //开始处理标志位置1 } } void IRcordpro() //提取它的33次脉宽进行数据解码 { uchar i, j, k, cord, value; /*i用于处理4个字节,j用于处理一个字节中每一位,k用于33次脉宽中的哪一位 cord用于取出脉宽的时间判断是否符合1的脉宽时间*/ k = 1; //从第一位脉宽开始取,丢弃引导码脉宽 for(i = 0; i < 4; i++) { for(j = 0; j < 8; j++) { cord = IRdata[k]; //把脉宽存入cord if(cord > 5) //如果脉宽大于我11.0592的t0溢出率为约278us*5=1390那么判断为1 value = value | 0x80; /*接收的时候是先接收最低位, 把最低位先放到value的最高位在和0x08按位或一下 这样不会改变valua的其他位的数值只会让他最高位为1*/ if(j < 7) { value = value >> 1; //value位左移依次接收8位数据。 } k++; //每执行一次脉宽位加1 } IRcord[i] = value; //每处理完一个字节把它放入IRcord数组中。 value = 0; //清零value方便下次在存入数据 } IRpro_ok = 1; //接收完4个字节后IRpro ok置1表示红外解码完成 } void init_pwm() { CCON = 0; CL = 0; CH = 0; CMOD = 0X08; //0X08:43KHZ // 0X02,22KHZ // 0X0A,10KHZ // CCAPM1 =0x42;//8位PWM输出,无中断 CCAP1H=255;//占空比控制 CCAP1L=255; CR=1; } //呼吸风 /************************************** 短延时 **************************************/ void delay5ms() { uchar i,v,k; for(i=1;i>0;i--) for(v=168;v>0;v--) for(k=22;k>0;k--); } /************************************** 写指令 **************************************/ void lcd_Write_com(uchar com) { RS=0; //定义指令寄存器 RW=0; //写允许 P0=com; //写指令 delay5ms(); E=1; //片选端上拉 delay5ms(); E=0; //下降沿锁存 } /************************************** 写数据 **************************************/
上一篇:51单片机霍尔传感器电机测速设计
下一篇:单片机数码管时钟电路图
推荐阅读
史海拾趣
- 助人为乐,打榜领奖: EEWORLD月度问答榜换新推出~
- 开发板芯币竞拍,每日一款!今日竞拍开发板:Banana PI D1
- 高性能手机设计如何实现?手机高校评估研讨会为您揭晓答案!
- 有奖探索 | 和村田一起,深挖 GNSS 开发!
- 骏龙科技&ADI有奖直播:适用于视频、转换器、通信的千兆数字隔离器
- 答题有礼|一起学习 Mentor PCB 手册
- 免费体验业界最快编译速度&最好性能 Quartus II v15.0网页版下载有礼!
- 有奖活动 | 来PI PowiGaN技术学习中心,解密高可靠性和耐用性氮化镓(GaN)技术
- 力源带你了解安森美半导体开发神器——高度灵活的物联网开发套件( IDK )!看视频轻松答题享好礼!
- 参加MSP430F5529培训,长知识、免费送、超低团、抢楼得!





ASM10DTBD-S664






京公网安备 11010802033920号