概述
以STM32CUBEMX创建STM32F103工程,同时移植在GD32F303中,同时通过GD32303C_START开发板内进行验证。 需要样片的可以加Qun申请:615061293。
硬件准备
这里准备了2块开发板进行验证,分别是GD32303C_START开发板。

开发板管脚配置
在GD32303C_START中的LED管脚配置如下所示。

不同速率对应的波形
以PC3为例,在推挽输出无上下拉情况下,输出速率主要有4种,一般的低端MCU只有3种,没有Very High。 下面是ST的配置图。
在固件库中,定义如下所示。
LOW速率

Medium速率

High速率

Very High速率

可以看到,在不同速率下,端口的反应速度不一样,设置最大输出速率越大,响应越快,对应的噪声也就越大。
输出方式


在上图中,P-MOS带了一个⚪,说明是低电平导通。

上图是GPIO的示意图,有输入和输出,如果简化为输出,则如下所示。

模拟文件下载
https://download.csdn.net/download/qq_24312945/85250172
推挽输出
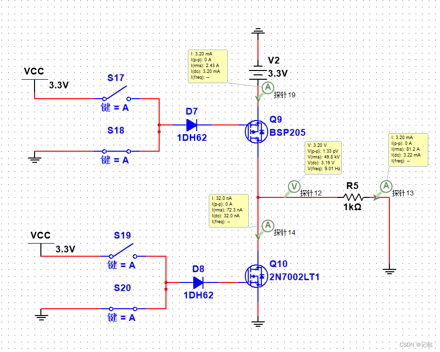
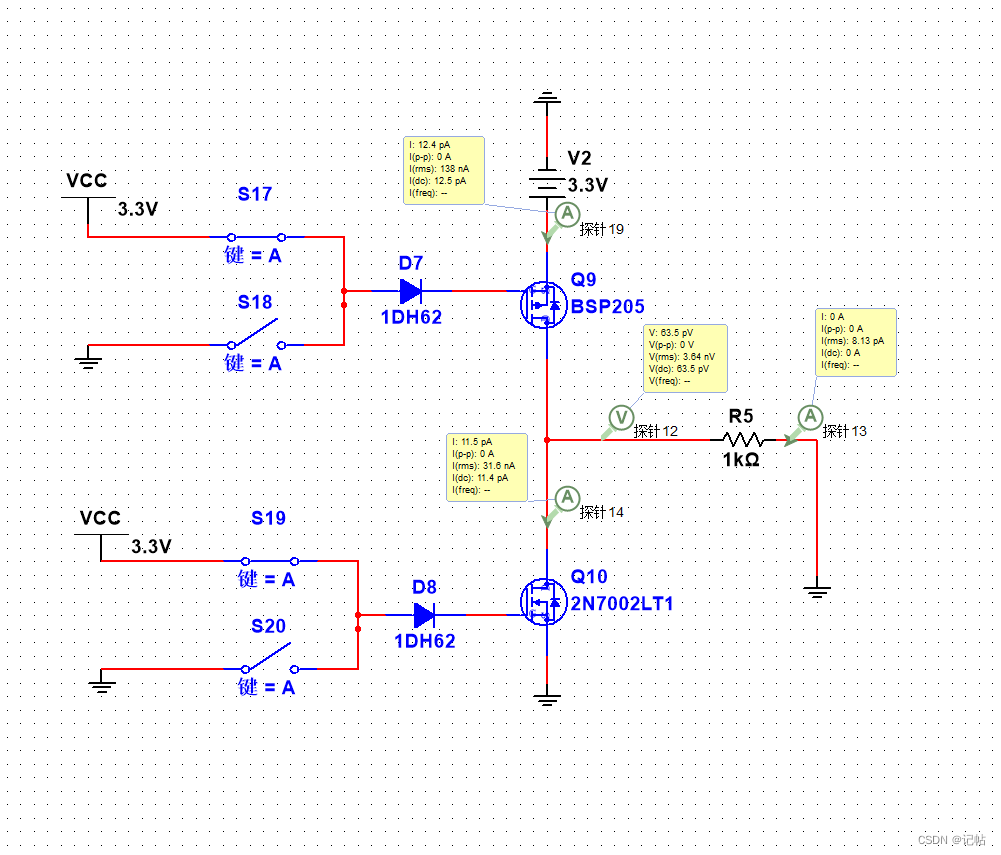
推挽输出的内部电路大概是下图这个样子,由一个P-MOS和一个N-MOS组合而成,同一时间只有一个管子能够进行导通。

当输出高电平时候,P-MOS导通,N-MOS截至,此时电源电流入R5。

当输出低电平时候,N-MOS导通,P-MOS截至,此时电流流入R5的为0。

线与
推挽输出高电平与电源电压基本上没有压差 高低电平的驱动能力较强,推挽输出的电流都能达到几十mA。 但是无法进行线与操作,做进行线与操作,那么电源和地就会短路,因为mos管电阻很小。 看下图可以得知,电流通过Q3的P-MOS流到Q2的N-MOS,最终回到地。

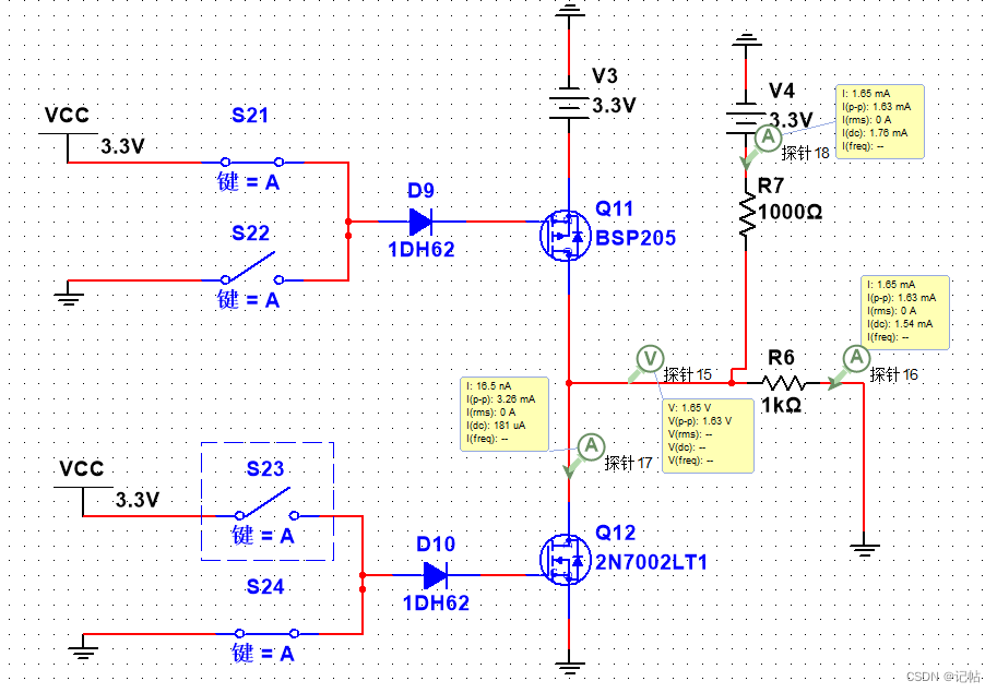
开漏输出
开漏输出又叫漏极开漏输出简化后可以看作如下的示意图。

若还是使用上面推挽的电路图,当N-MOS为低电平时候,那么他的输出就是一个高阻态。 可以看到,R5没有电流通过,电压也是接近于0,所以GPIO无法对外输出高电平。

此时需要增加一个上拉,这样的话上拉的电流就会流出去。 所以在开漏输出情况下,需要增加一个上拉才能进行输出高电平。

对于输出低电平,他和推挽输出差不多,电流通过N-MOS流到地中。

上图是没有增加上拉,但是开漏输出模式都需要增加,增加上拉之后如下图所示。 电流通过N-MOS流回地中。

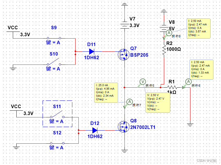
输出电压
由于推挽输出在输出的时候是通过单片机内部的电压,所以他的电压是不能改变的。 但是开漏输出是通过外部上拉的电压,所以可以改变开漏输出模式下的电压大小。 下图是当上拉为5V时候,也是可以驱动出去的,这个上拉电压最大值需要看单片机的耐压。

上一篇:RT-Thread开发GD32F450使用scons添加新的文件夹
下一篇:GD32F303固件库开发(5)----GPIO输出模式,速率测试、开漏和输出说明
推荐阅读最新更新时间:2026-03-20 13:55
- ADR435B 5 Vout 超低噪声 XFET 电压基准的典型应用,具有灌电流和拉电流能力
- 使用 Analog Devices 的 ADP8140 的参考设计
- NCP699SN30T1G 150mA、3 路输出电压 CMOS 低 Iq LDO 的典型应用,在 TSOP-5 中启用
- ZTL431过压/欠压保护电路典型应用
- 使用 Microchip Technology 的 DVR2802B3 的参考设计
- 开源的浮游生物监测分析设备PlanktoScope
- STK503,旨在评估 AT90USB AVR MCU 的入门套件,通过 AVR Studio 支持 JTAGICE mkII 和 AVRISP mkII
- 使用 BittWare 的 XCVU190 的参考设计
- 远程声控参考设计
- NCP4354AADAPGEVB,用于 NCP4354、65W 适配器关闭模式控制器的评估板

基于 X-Cube-FreeRTOS_Heap4 和 CubeMX 生成 UCPD 项目介绍
STM32使用stm32cubemx 写的tcp基础程序
Follow me第三季第1期STM32F429作品代码
现代雷达系统的信号设计
BFR340T






京公网安备 11010802033920号