前言
用了这么久ADC,从没细看过ADC的内部原理和如何获得最佳精度,今天看到一篇ST的官方文档讲的不错,这里整理分享给大家。
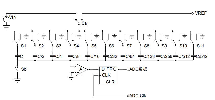
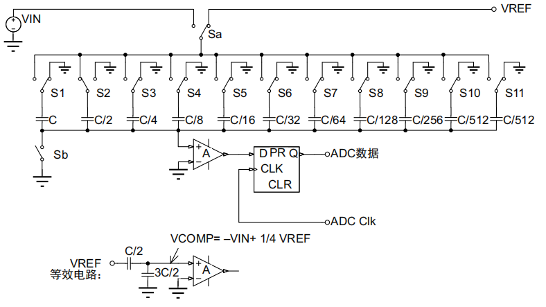
SAR ADC内部结构
STM32微控制器中内置的ADC使用SAR(逐次逼近)原则,分多步执行转换。转换步骤数等 于ADC转换器中的位数。每个步骤均由ADC时钟驱动。每个ADC时钟从结果到输出产生一 位。ADC的内部设计基于切换电容技术。下面的图介绍了ADC的工作原理。
下面的示例仅显示了逼近的前面几步,但是该过程会持续到LSB为止
SAR切换电容ADC的基本原理(10位ADC示例),带数字输出的ADC基本原理图:

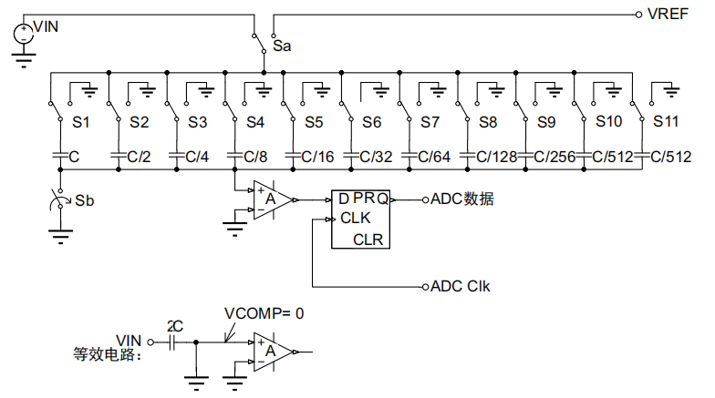
采样状态
采样状态:
电容充电至电压VIN。Sa切换至VIN,采样期间Sb开关闭合。

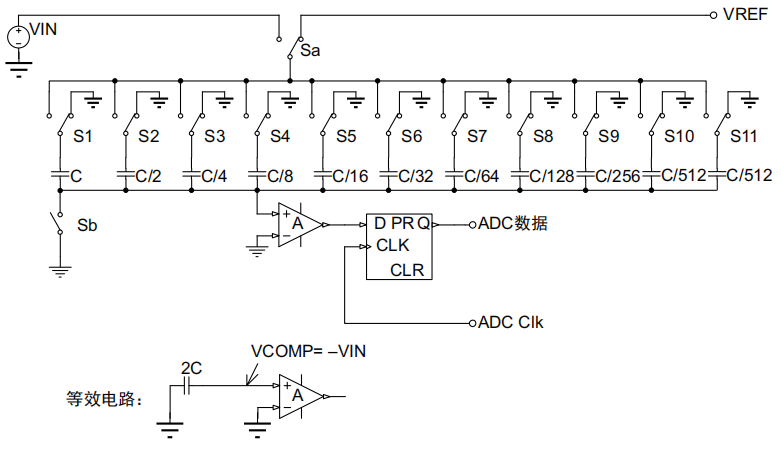
保持状态
保持状态:
输入断开,电容保持输入电压。Sb开关打开,然后S1-S11切换至接地且Sa切换至VREF。

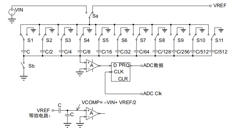
逐次逼近
第一个逼近步骤。S1切换至VREF。VIN与VREF/2比较

如果MSB = 0,则与¼VREF进行比较,S1切换回接地。S2切换至VREF。

如果MSB = 1,则与¾VREF进行比较,S1保持接地。S2切换至VREF。

重复如上步骤,直到LSB为止。
可以简单理解为二分法逐次进行输入电压与参考电压的比较。首次于VREF/2比较,下次比较根据上次比较结果决定,如果MSB=1则与¾VREF比较。如果MSB=0则与¼VREF比较。后面决定与1/8VREF 3/8VREF、 5/8VREF、 7/8VREF之一做比较。循环直到输出LSB为止。
关键字:ADC 内部原理
引用地址:
ADC的内部原理是什么?如何获得ADC最佳精度呢?
推荐阅读最新更新时间:2026-03-19 12:29
STM32 ADC学习笔记:多重转换、内部参考电压、过采样、逐次逼近原理与采样时间详解
一 多个ADC器件,多重转换速率 每个型号MCU通常由多个ADC器件,比如STM32F4有三个ADC器件,每个ADC器件有一个最大转换速率,一般为2.4Mhz,即一个ADC器件每秒最多转换2.4M次,两次转换之间需要有时间间隔,但是不同ADC器件之间没有转换间隔要求,即一个ADC器件转换完成,可以立即开始下一个ADC转换器件,这也叫做多重转换,这时相当于转换速率提升到2.4*3=7.2M。 二 内部参考电压 VREFINT ①内部参考电压的大小以及连接通道: STM32内部有一个参考电压,Vrefint, 这个参照电压的典型值是1.20V,最小值是1.16V,最大值是1.24V(-40~85度)。这个参考电压不随外部供电电压
[单片机]
精度决定可靠性:超低电流测量中的误差来源与最佳实践
许多关键应用要求能够测量到非常小的电流,如 pA量级或更小的电流。这些应用包括测定FET的栅极漏电流,测试灵敏的纳米电子器件,以及测量绝缘器件和电容的漏电流。 4200A-SCS参数分析仪配置4200-PA远程前置放大器时, 具有最小10aA分辨率(10-16)的特殊低电流测量能力。小电流的成功测量不仅取决于使用像4200A-SCS这样非常灵敏的电流表,还取决于在系统的Clarius软件中选择适当的设置,使用低噪声夹具和测试电缆,允许足够的积分时间,并使用相关技术来防止影响精度的不必要电流。本文给出了Keithley最著名的测试方法建议,用于优化使用4200A-SCS进行低电流测量。 测量系统的偏置电流 建立超低电流测
[测试测量]
最佳的解决方案带来高精度
我们还没有完成 PGA-SAR 系统和 △-∑ 转换器之间的比较。在我最后一篇文章(《ADC 吞吐时间:SAR转换器 与 △-∑ 转换器的比较》)中,我们比较了这两种系统的吞吐时间。文中,我们得出了这样的结论:PGA-SAR 系统和我们所研究△-∑转换器的吞吐时间非常接近;70 ksps和 24 ksps 在内。您在电子邮件中称这种差异如此微小,小到没有任何差别。什么是最好的系统?这种评估,看起来像是旗鼓相当,但在精确度方面呢?
您会在系统是否可以(平均而言)产生正确的输出值方面想到精确度。您可以利用DC规范(例如:补偿、增益和线性等)来最为贴切地对精确度进行描述。在这种评估中,您应该使用系统设备的最小和/或最
[电源管理]
机器视觉镜头内部结构及成像原理解析
为什么需要镜头? 肉眼结构: 镜头相当于充当晶状体这一环节,简而言之,镜头主要的作用就是聚光。为什么要聚光?比如说在大晴天用放大镜生火,你会发现阳光透过放大镜聚集到一点上,也就是说,想通过一块小面积的芯片去承载这么一片区域就不得不使用镜头聚焦。 镜头内部结构 焦距 焦距是从镜头的中心点到胶平面上所形成的清晰影像之间的距离。焦距的大小决定着视角的大小, 焦距数值小,视角大,所观察的范围也大;焦距数值大,视角小,观察范围小。根据焦距能否调节,可分为定焦镜头和变焦镜头两大类。 成像的条件:焦距 像距 2倍 焦距 光圈 光圈是一个用来控制光线透过镜头,进入机身内感光面光量的装置,它通常是在镜头内。 景深 景深(
[嵌入式]
TWS蓝牙耳机充电盒内部结构及工作原理
TWS蓝牙无线耳机都会带有一个充电盒的设计,不仅可以收纳耳机还兼顾着耳机充电的作用,深受用户的青睐。TWS耳机充电仓相当于一个小型的移动电源,通过USB-C等数据接口为耳机通过电源。 TWS充电仓内部的结构是什么样的呢? TWS蓝牙耳机充电盒内部的一侧主板两端分别设置Type-C和USB-A充电接口,主板安装有多功能电源管理SOC芯片IP5333。 英集芯IP5333 是一款集成升压转换器、锂电池充电管理、电池电量指示和TYPE-C协议的多功能电源管理SOC芯片,为TWS充电仓提供完整的解决方案。IP5333 的高集成度与丰富功能,使其在应用时仅需极少的外围器件,并有效减小整体方案的尺寸,降低BOM成本。 IP5333 只需一
[嵌入式]
80C51单片机内部定时器和计数器的结构及原理解析
80C51单片机内部设有两个16位的可编程定时器/计数器。可编程的意思是指其功能(如工作方式、定时时间、量程、启动方式等)均可由指令来确定和改变。在定时器/计数器中除了有两个16位的计数器之外,还有两个特殊功能寄存器(控制寄存器和方式寄存器)。 定时器/计数器的结构: 图片1 从上面定时器/计数器的结构图中我们可以看出,16位的定时/计数器分别由两个8位专用寄存器组成,即:T0由TH0和TL0构成;T1由TH1和TL1构成。其访问地址依次为8AH-8DH。每个寄存器均可单独访问。这些寄存器是用于存放定时或计数初值的。此外,其内部还有一个8位的定时器方式寄存器TMOD和一个8位的定时控制寄存器TCON。这些寄存器之间是通过
[单片机]
揭秘特斯拉新版毫米波雷达内部结构原理
特斯拉爆料大神greentheonly爆出特斯拉HW4.0的详细资料,这就可以评估特斯拉HW4.0的成本了。HW4.0将首先用于特斯拉新版Model X/S上,未来估计全面推广。目前美国本土FSD选装价格是1.5万美元。除一次性硬件成本外,北美地区还有每月199美元服务费。 HW4.0包括1个高分辨率毫米波雷达(估计BOM成本120美元)、11个摄像头模组(估计BOM成本240美元)、1个计算盒子(单智能驾驶部分,估计BOM成本1075-1605美元)。合计BOM成本大约1500-2100美元,这个BOM成本不是一成不变的,因为最关键的FSD芯片成本会变动。FSD芯片随着出货量的上升成本会快速下降,芯片一次性流片成本和研发成本
[嵌入式]
汽车无钥匙系统拆解:遥控内部电路原理
无钥匙进入及启动系统简称PEPS( Passive Entry Passive Start)系统, 是由车载电脑接收发送电路、智能钥匙内部电路等组成。当钥匙在有效范围内,一般在3M内,按下车门按键或按下遥控开锁键, 无线系统与智能钥匙交换数据后,认证通过,发送中断信号来唤醒ECU,车门锁打开,进入车内按一键启动,发动起动机。整个过程无需使用钥匙,ECU定时轮询钥匙是否在有效范围内,不同车型,检测方式不同。 随着汽车设计广泛使用的技术,低端汽车也足步采用此技术,现在驾驶汽车的方式开始变得越来越方便。在过去使用机械钥匙解锁车辆,后来又出现了按钮式遥控钥匙。现在最常见的汽车进入方式是无钥匙系统。 汽车PEPS工作原理为:PE
[嵌入式]