现代核谱测量仪器的发展逐渐趋于便携化、小型化和智能化。虽然之前的便携式核谱测量仪器集成度较高,但是成本和功耗也相对较高,已满足不了现代野外核辐射探测的需求。设计的便携式多道核谱仪采用STM32F103 作为控制器,利用控制器自身携带的ADC 采样,对γ 射线进行数据采集,处理后通过液晶显示模块对谱线进行显示; 同时也可将测量的数据存储在存储卡中,用于电脑更加精确地离线分析( 利用设计的核谱处理软件) ,以弥补野外分析不足的缺陷。由于系统大部分的电路集成在控制器中,外围电路很少,并且采用了市场上高性能、低成本、低功耗的32 位处理器,因此与其他嵌入式核谱测量仪器相比,该设计不仅集成度和工作时间显着提高,而且成本和功耗也明显降低,更适合野外探测。
1 硬件系统设计
整个核谱仪的硬件系统由探测器及放大电路模块、高速数据采集和处理模块、程控运放模块、存储和显示模块组成。系统的结构如图1 所示。

图1 硬件系统结构框图
1. 1 放大电路的设计
核辐射测量中,探测器输出的信号比较小,需要加以放大再进行测量,而放大器分为前置放大和主放两部分。前置放大电路的主要作用是提高系统的信噪比和减少外界干扰,因此比较简单。前置放大器的体积小,紧靠探测器并与探测器构成一个整体,称为探头。
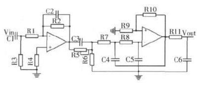
主放电路的主要作用是对信号进一步进行放大成形,以方便后续测量。经前置放大的信号首先通过C1-R3 组成的微分电路成形,然后通过一个反相线性放大节进行线性放大,利用C3-R5-R6极零相消电路消除下冲,然后经过有源积分滤波器将信号进一步放大成形,这时的信号就可用于后续工作中。主电路如图2 所示。

图2 主电路
1. 2 高速数据采集
利用芯片自身携带的12 位ADC 对信号进行采样,它有16 个输入通道,采样频率为1MHz,有单信号及扫描等几种模式,笔者采用单信号输入模式。高速数据采集电路如图3 所示。

图3 高速数据采集电路
1. 3 稳谱电路设计
设计了由单片机自身携带的DAC 所组成的程控运放,目的是为了让系统自动调节由各种外界条件引起的测量数据的偏差,增加系统的稳定性和测量数据的准确性。程控运放电路如图4 所示。

图4 程控运放电路
2 系统软件设计
核谱数据处理程序在keil 编译环境下编写,可以完成基本的核谱分析: 谱线显示、寻峰及元素的定性分析等。软件程序流程如图5 所示,控制器在收集数据的同时对收集的数据进行处理,并通过显示模块显示。

图5 软件程序流程
在系统工作前首先要对系统进行初始化,下面给出了A/D、D/A、SPI 的初始化程序。其中ADC 选用ADC1 的通道0,独立连续转化模式,用于传输数据到SD 卡的SPI 总线采用八位数据传输模式,代码为:


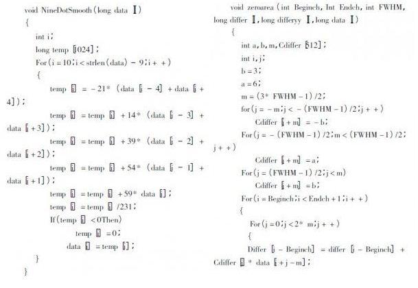
谱线处理包括谱光滑、寻峰及计算峰面积等几方面的内容。其中谱光滑采用了多项式最小二乘拟合法,寻峰采用了对称零面积法,计算峰面积采用了线性本底法。最小二乘拟合的基本思想就是用一个n 次多项式与W = 2m + 1 个谱数据点逐次分段进行拟合,以达到光滑的目的。设在谱数据中取2m + 1

对称零面积法的思想是对称的面积为零的“窗”函数与实验谱数据进行褶积变换,对线性基底的褶积变换将为零,只有存在峰的地方不为零。这样就可以准确找出峰位所在。程序为:

3 实际测试
系统中的探测器用的是闪烁体探测器,虽然闪烁探测器的能量分辨率比不上半导体探测器,但具有探测效率较高及灵敏体积大等特点,并且对环境的适应性较强。用NaI( Tl) 晶体50mm ×50mm 做测试,采集的数据经过核谱数据处理软件处理后如图6 所示。

图6 数据处理效果
由图6 可以看出,经过处理后的谱线很光滑,峰位清晰,并且在图形下方还可看见对应峰位的峰值,以便对其进行定性分析。
4 结束语
基于STM32F103 处理器的γ 能谱仪将便携式核谱仪的功耗降到最低,并且最大限度地降低了成本。而VB 编程的离线核谱处理软件,可以对所测数据进行分析处理,使仪器的整体性能得到了提高。但系统不能现场对所测数据进行分析处理是该系统存在的一个缺陷。
上一篇:实现以STM32F107单片机为核心的嵌入式POS机系统的设计
下一篇:基于STM32驱动CC1101的程序分析 浅谈CC1101调试
- 热门资源推荐
- 热门放大器推荐
- 使用 ON Semiconductor 的 FAN2518S 的参考设计
- LTC1530S8、3.3V/3A 稳压器
- 使用 ON Semiconductor 的 ADP3167 的参考设计
- 使用 Analog Devices 的 LT3420EDD 的参考设计
- 基于Kinetis® M的低成本单相电表参考设计
- LTC3708、具有上升/下降轨跟踪功能的 2.5V/15A 和 1.2V/15A 稳压器
- NXQ1TXH5插件板
- 应变仪仪表放大器
- WRL-13287,基于 ESP8266 802.11 无线局域网的 SparkFun Wi-Fi Shield
- 4.1W、3-LED 通用 LED 照明驱动器

现代雷达系统的信号设计
OP413EY

BFR340T






京公网安备 11010802033920号