音乐逻辑测试笔
来源:互联网发布者:无人共我 关键词: 逻辑测试 更新时间: 2025/10/21
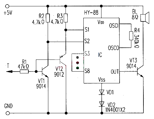
电路如图所示。由一对互补型信号检测控制管VT1、VT2及一片8声效音乐集成电路HY-88等组成,采用微型扬声器发声,根据不同音乐来判断被测逻辑状态。
电路原理:电路中.HY-88是一片采用PCB(印刷线路板式软封装)封装的8声效音乐集成电路,它有s1~s8共8个触发控制端,低电平触发有效,对应着内部ROM(只读存储器)预先存储的8种动物叫声,分别是虫叫、蟋蟀、青蛙、布谷鸟、猫、狗、牛及马蹄声。调整振荡电阻R4可改变叫声音调,音频信号经VT3放大后驱动扬声器BL发声。VD1、VD2是降压二极,以使其Vdd,Vss间的工作电压符合2.5V~4.5V范围要求。该逻辑笔的检测状态为:(1)当探针T未接触电路或检测到“悬空”时,VT1和VT2均截止,Ic的触发端s1、s2分别被R3、R2上拉为“1”,IC不工作,BL无声;(2)当探针T检测到“O”时,VT1截止,VT2导通,s2为“1”,s1被“0”触发,BL发出虫鸣声;(3)当探针T检测到“1”时,VT1导通,VT2截止,S1为“1”,S2被“0”触发,BL发出蟋蟀叫声;(4)当探针T检测到“CP”脉冲时,、VT1、VT2轮流导通,s1、S2被交替触发,BL产生蟋蟀和虫两种呜叫声。

这里还没有内容,您有什么问题吗?
电子电路资源推荐
- 常用PCB封装库

来源:下载中心
- 运放参数的详细解释和分析-合集(1-25)

来源:下载中心
- 仪器基础系列教程之信号发生器

来源:大学堂
- 趣味电子技术史话:开关电源的早期历史

来源:大学堂
- PCB板基础知识讲解

来源:电路图
- 常用的13种半导体功率器件介绍

来源:电路图
推荐帖子 最新更新时间:2026-03-19 07:52
- 9B96开发板团购,我也来参与
- 刚刚为了开发板的lcd是否是触屏的问题查了一下ti的官网 , 为了方便大家顺便贴出官方板的列表 https://estore.ti.com/DK-LM3S9B96-LM3S9B96-Development-Kit-P1902.aspx Stellaris DK-LM3S9B9
aunra
微控制器 MCU
- eeworld真给力!!
- 一直想买9B96的开发板,但网上卖的都好贵哎!!突然看到一天大的喜讯,eeworld在搞团购!!太给力了!!eeworld好强大!! eeworld真给力!! 这是我目前见到最便宜的了。 回复 楼主 qdlzc1987 的帖子 哈哈~~大家都这么觉得~~ 我是买来收藏的
qdlzc1987
微控制器 MCU
- ARM推出Cortex-A7四核心处理器更省电
- 本帖最后由 dontium 于 2015-1-23 13:19 编辑 ARM公司于周三正式宣布推出了全新ARM Cortex-A7 MPCore处理器,ARM公司声称该款处理器将会是该公司有史以来推出的最节能的处理器。ARM公司执行副总裁Mike Inglis表示:“Cort
德州仪器
模拟与混合信号
- 编译不能通过。
- systemInit.h(6): error: #5: cannot open source input file \"hw_types.h\": No such file or directory 小弟刚接触外设驱动库。可能是哪设置的不对。哪位大哥能说下keil mdk里怎么设
zzgezi
微控制器 MCU
- 库文件位置每次都要改路径啊?
- 我的工程只要变动一下路径,工程里面的库文件就要手动改下路径, 我把需要的库文件 .C .H .S都放到工程文件夹里面了,也不行啊 哪位知道怎么设置,不用老是改路径 库文件位置每次都要改路径啊? 1.打电话给IAR或KEIL,让他们把默认寻找头文件的路径,改成你电脑的…… 2.
sptt1
微控制器 MCU
- 基于声卡的示波器软件
- 其实我觉得就是个信号发生器,不过挺方便的 基于声卡的示波器软件
anmon
综合技术交流
- 为何iPhone 4S采用蓝牙4.0而非NFC
- 新型测试仪器测试序列的优势
- 采用DSP进行二次稳压的数控电源
- Arduino mega驱动UHF RFID读取RSSI值
- 基于LabVIEW图形界面的TI LM3S8962的开发--开箱照片
- 普通电源变压器的讨论
- 【TI建议】【汇总】USB模块汇总帖(更新完毕)
- 430单片机12位AD一路采集温度一路采集电压程序该如何配置和处理
- 3700系列系统开关同类产品——安捷伦34980A
- 电压变化检测分析
- 2812图像处理有问题,求大神解决
- 我的富士通开发板DIY总结
- 请教CCS V5 怎样增加模块
- 2012 电子设计大赛 B题 频率补偿电路 交流群!
- 一个资深Linux程序开发者的开发经验谈
- f149比较器全攻3
- 烧程序求助
- TI8月份研讨会
- 浴室代码(增加ZIGBEE串口通信模块)
- 用51做的4004语音,碰到小问题,前辈请进
- LT3091EFE 低压差工作在非常低的输出电压下的典型应用
- AD8618ARZ-REEL单电源缓冲DAC输出运算放大器典型应用电路
- LTC3607EUD 双路 600mA 单片式同步降压型 DC/DC 稳压器的典型应用电路
- 16 位、2MSPS、2CH 用于仪器
- OP484FSZ-REEL7 单电源、3V 低噪声仪表放大器的典型应用
- LT3990IMSE-3.3 5V 降压转换器的典型应用
- 用于工业网络的射频收发器
- 1、3、5W、1 个 LED 通用汽车 LED 驱动器
- AM2M-0505SH30-NZ 5 Vout、2W 单路输出 DC-DC 转换器的典型应用
- 具有 I2C 接口的 LTC1669CMS8 10 位轨至轨微功率 DAC 的典型应用







京公网安备
11010802033920号