这款保护电路既可以防止欠充电和过充电,还可以在充电器十小时不转换变灯的情况下自动断电,防止出现严重的错误。而且还可以用石英钟自动记下充电的时间。由此掌握蓄电池容量变化的情况,并判断是否出现了充电器不转换变绿灯的问题,以便决定要不要送维修点处理。
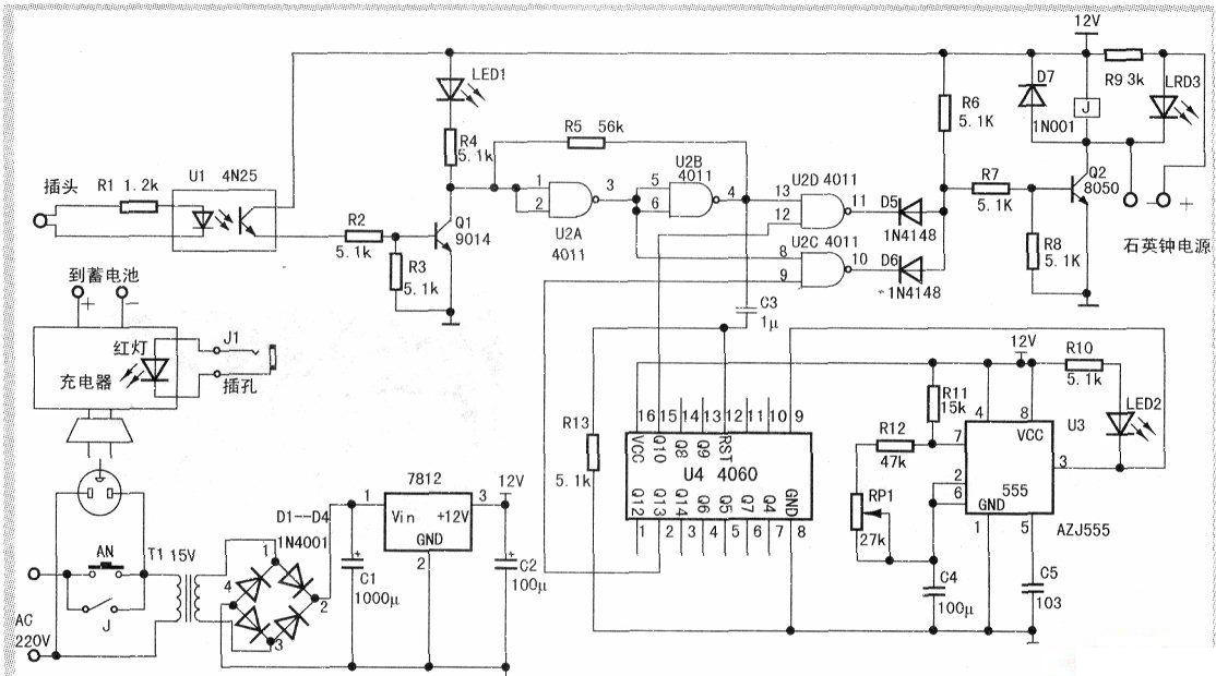
电路原理如下图所示,按下AN按钮电路得电,一开始CD4060的Q10和Q13均为0V,CD4011的LJ2C和LJ2D与非门输出为高电平,故Q2三极管8050导通,J吸合并自保持,充电器开始充电。
555产生周期为8.789秒的脉冲作为计时基准加到CD4060计数。充电时,从充电器红灯取出的约1.8V电压经插头加到三极管Q1基极使其导通,CD4011的U12A输出为高电平,U2B输出为低电平。所以如果一直亮红灯,即使计数512个脉冲后Q10变高电平,也不会使继电器J断开,只有计数4096个脉冲(10小时)Q13变高电平L;2C输出0V,才使Q2截止继电器J断电停止充电,电路本身也停止工作。如果充电一段时间后红灯变绿灯了,Q1基极上的电压小于导通所需电压故截止,其输出变高电平,U2A输出变低电平,U2B输出变高电平。与此同时,U2B的上升沿经过电容C3加到CD4060的RST复位端,使它从零开始计数。计数到512个脉冲(1小时15分)Q10变高电平,U2D输出变0V,Q2截止J断电,充电停止电路也停止工作。这就起到了防欠充防过充和超过十小时不变绿灯自动断电的作用,所以可称为充电保护器。
LEDl亮表示充电器红灯电压已经正常取出接入,LED2几秒亮一次表示555工作正常,调试时用来观察脉冲周期.LED3亮表示继电器吸合处于充电状态,而且从它上面取出约1.8V电压可以作为石英钟的电源(取下1.5V电池),使它能够记下充电所用的时间。调试的时候,先将LJ2D的12脚临时接到CD4060的7脚Q4上,不接人充电器红灯电压,看LED2亮9次(8个周期)时继电器能否正常断开。如果出现“啪塔”一声响但是并未断开,就要在CD4060的12脚对地接上0.01μ左右电容,消除继电器断开时电磁干扰在12脚上产生的错误复位脉冲,错误复位会使三极管Q2在断开后,因为Q10和Q13变为0V而立即导通,继电器又吸合了。所并的电容也不能太大,否则会影响正常复位的效果,不能保证亮绿灯时是从零开始计数的。C3不能有漏电,可以用1u独石电容,或玻璃釉电容。
调RPl使555的8个震荡周期大约为70秒即可,调好后再把CD4011与非门U2D的12脚接 到CD4060的15脚Q10处就成功了。
对于恒流充电为1.8A的充电器,10小时可以充电18AH,对于14AH以内的蓄电池,即使从最低允许电压开始充电,加上考虑电化学转换的效率,需要充人14×1_2=16.8AH,所以不超过10小时就会亮绿灯,设定10小时作为保护时间是合理的。如果仍然用原来的充电器而更换成大容量蓄电池例如20AH,从最低允许电压开始充电再考虑转换效率,亮绿灯会超过10小时,如果仍然用10小时作为保护时间,就会出现欠充电。这就要调RP加长555的脉冲周期,使保护时间大于亮绿灯所需要的时间即可。例如,调为绿灯亮后1小时30分继电器断电。
保护断电时间就自动成为8×1.5=12小时了。使用充电保护器,可以无人管理放心地充电,并能延长蓄电池的使用寿命和节约电力。

这里还没有内容,您有什么问题吗?
电子电路资源推荐
- 通用电子电路应用400例

来源:下载中心
- 学PLC技术超简单(全新升级版)

来源:下载中心
- 高频电子线路

来源:大学堂
- 电子基础元器件

来源:大学堂
- 电路的基本物理量:电流,电压,电位,电动势,电功率

来源:电路图
- 电阻和电阻定律以及0欧电阻和上、下拉电阻的作用

来源:电路图
推荐帖子 最新更新时间:2026-03-24 16:31
- DSP电机控制
- DSP电机控制 DSP电机控制 英文的? 谢谢分享英文的很权威,不过要花点功夫细细品读了哈哈哈 我頂個先~~~~~~~~~~~~~~~~~~~~~ 谢谢
小煜
微控制器 MCU
- 关于LM3S8962的I2C读取honeywell传感器实验
- honeywell新一代的传感器很多是I2C输出。 手头有两个气体流量传感器,于是想在EK-LM3S8962开发板上测试一下。 程序参考周立功的I2C读取LM75A例程,以及本版面的经验贴: https://bbs.eeworld.com.cn/viewthread.p
zoedigi
微控制器 MCU
- C51编程学习专题
- VC++实现GPS全球定位系统定位数据的提取 摘要: 本文提出了一种在VC下实现对GPS全球定位系统定位信息的接收以及对各定位参数数据的提取方法。 引言 卫星导航技术的飞速发展已逐渐取代了无线电导航、天文导航等传统导航技术,而成为一种普遍采用的导航定位技术,并在精度
呱呱
51单片机
- 关于LVTTL3.3V 和LVCMOS3.3V
- 在FPGA/CPLD中有两种电平,LVTTL3.3V和LVCMOS3.3V,不知道这两种具体的区别在哪里? 从输出地高低电平来看,他们又能互相驱动 望高手指教! 关于LVTTL3.3V 和LVCMOS3.3V 区别在于输入门限稍有不同: 3.3V LVTTL: Vcc:3
771235870
FPGA/CPLD
- Android系统移植工作详解
- Android系统的移植工作的目的是为了在特定的硬件上运行Android系统。在移植的过程中,把握关键要点,减少工作量是一个重要的方面。从工作的角度,通常的方法为,首先要熟悉硬件抽象层的接口,其次要集成和复用已有的驱动程序,主要的工作量在硬件抽象层的实现中。为了更好地理解和调试
sairvee
消费电子
- 新手入门级求助
- 小弟之前一直在玩51,最近拿到一套Cortex-M3 9b96开发板。可是程序代码和之前有很大差异。比如最简单的控制一个灯闪烁: SYSCTL_RCGC2_R = SYSCTL_RCGC2_GPIOF; ulLoop = SYSCTL_RCGC2_R; GPIO_PORT
zzgezi
微控制器 MCU
- 买开发板时附送的AT89S51实例教程和单片机工具
- 开关稳压电源-原理,设计与应用电路
- 求购TI M3开发板
- 压力传感器0-1mpa 输出电流4-20ma 求0.6ma对应的电流
- 晒晒我的LPC1114开发板
- ARM单片机UART的问题
- 初学51,这半年的学习计划
- 谁用过ITG3200呀
- 怎样用单片机一个端口检测外部电平呀
- PCI IP核
- 【TI建议】关于本版的建设,个人一点小意见。。。
- 不一样的51教程 之二 51的“芯”里
- MSP430 5438 串口发送
- 关于教学视频和LAB的学习
- STM32中启动代码里的堆和栈
- 2012ti电子设计竞赛200人大群
- ADS1115IDGSR管脚
- 430f149
- 大一新手求前辈指导一问题
- 关于结构体嵌套的问题
- EVAL-L9907,用于 L9907 的评估板,用于 3 相 BLDC 电机的 FET 驱动器
- 用于便携式消费电子产品的 1V、1.3V、1.5V DC 至 DC 多输出电源
- NCP571SN08T1GEVB:LDO 稳压器评估板
- ST8500 PLC&RF混合连接开发套件
- 使用 NXP Semiconductors 的 MKW24D512VHA5 的参考设计
- 用于工厂自动化的 24 位 ADC 工业控制输入模块
- LT1375CS8-5 1.5A、500kHz 降压型开关稳压器的典型应用电路
- DS21401C,基于 TC642B PWM 风扇电机控制器的演示板
- LT1952MPGN 36V 至 72V 输入、12V/20A 半稳压总线转换器的典型应用电路
- 使用 Analog Devices 的 LTC7851IUHH 的参考设计







京公网安备
11010802033920号