低成本AVR编程器
来源:互联网发布者:OLuEZ 关键词: AVR编程器 更新时间: 2026/01/30

低成本AVR编程器
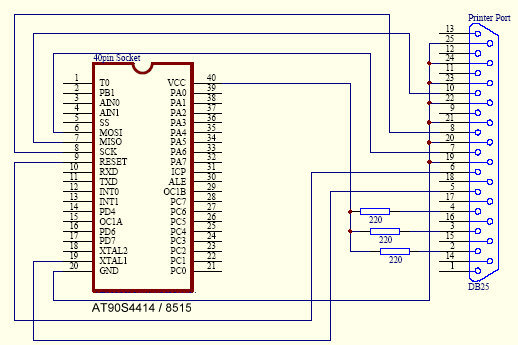
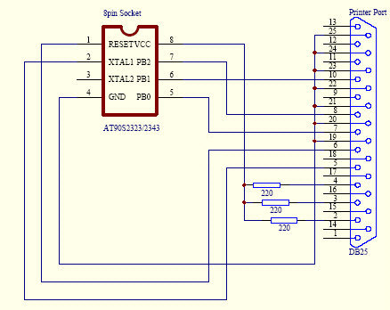
要编程某些AVR微控制器单元(MCU),您将需要一个AVR编程器。更好的方法是购买一些开发套件,如STK-500。这个套件的优点是它在一个板上提供串行端口、LCD连接器、SRAM插座、8个开关、8个LED、MCU所有端口的连接器等。我建议初学者从STK 500或其他开发系统开始工作,这对他们非常有帮助。对于那些只想编程一个AVR芯片、制作本网站上的某些电路并且不想花钱购买任何开发套件的人来说,解决方案是这个超低成本AVR编程器。




这里还没有内容,您有什么问题吗?
电子电路资源推荐
- 变压器封装库

来源:下载中心
- 硬件设计新手入门精读电路图之第一部

来源:下载中心
- 唐老师讲运算放大器

来源:大学堂
- 数字电路与系统设计

来源:大学堂
- 电路的基本物理量:电流,电压,电位,电动势,电功率

来源:电路图
- 常用的13种半导体功率器件介绍

来源:电路图
推荐帖子 最新更新时间:2026-03-17 20:15
- LM3S8962中 ADC模块的新手例子,供大家看看。
- unsigned long ulData = 0x00; unsigned long ulTmp; int i=0; char s ; int main(void) { // // Set the clocking to run directly from th
yma1010
微控制器 MCU
- RHC zigbee无线井下定位系统应用方案
- RHC zigbee 无线井下定位系统 应用方案 随着国家对煤矿等矿业安全日益重视,监管力度不断加强,大中型煤矿和众多乡镇小煤矿均已大量装备了煤矿安全监控系统,有效遏制了重大瓦斯爆炸事故的发生。但是,缺乏对井下人员位置信息的监控,目前还普遍存
xarhc
无线连接
- MSP430G2关于I2C通信问题
- 我想问一下 我写的代码那里要改的,我查了很多资料,但是还是不能在示波器上看到相应的图像:求TI达人指点,小弟先谢谢了!! #include \"io430g2231.h\" void initousi() //初始化usi { USICTL0 = USIP
cableyang
微控制器 MCU
- CSS老是出现这个问题是怎么回事呀?
- 编译的时候经常如下图所示 然后好像这个软件CCS就死机了,整个计算机CPU占用率大大提高,经常都是100%(我的计算机不算是老,双核) 我一般没有在任务管理器里强行终止软件,而是重新启动计算机 CSS老是出现这个问题是怎么回事呀? 我一直老老实实的用IAR,基本没有用
wangfuchong
微控制器 MCU
- STR710程序跑飞是什么原因
- 把程序下载到STR710中内部Flash中,脱机运行,已进入就跑飞(PCB是双面板)。但同样的程序在英培特的板子上可以正常运行。 STR710程序跑飞是什么原因 我的电话是021-52655025--15. 电话联系
guijinwen
stm32/stm8
- 今天参加了 TI Hercules 和 M4 的研讨会
- 今天参加了 TI Hercules 和 M4 的研讨会,由于上次我参加过 M4 的,所以这次被安排参加 Hercules 的研讨会。 Hercules 关键字:安全。 主要应用在医疗电子,工业控制和交通运输对安全性有严格要求的领域。 基于 65 nm 制程。最高主频 220Mhz
Study_Stellaris
微控制器 MCU
- 组网时zigbee节点允许的移动速度最大是多少?
- 关于QEI的问题
- 实用电源技术
- 430f5438串口
- 电话通信(语音转DTMF)
- LM4F232系列模块的使用
- ARM内如果要跑andriod操作系统需要什么配置
- 不一样的51教程之四 之下 外部中断 和 串口
- 请问S3C44b0中44binit.s中b ResetHandler跳转不了问题
- 求助 各位大侠 这里的电阻有什么作用啊?
- 业务压力挑战测试工程师
- 分享想法思路!
- 用多圈电位器测量角度
- 节能减排 —— 终于想到“网络”这个词
- Protel资料总结
- 『ADI实验室电路DIY大赛』正式启动!
- 【易电源试用】 之 --- LMZ12002
- 5510液晶时钟
- TI杯聲音定位討論 185056997
- 关于51单片机和fpgaa通信
- STEVAL-CCM008V2,基于 STM32F405x 的 NAND 闪存驱动器评估板(带 TFT MB785/P)
- MC33074ADTBR2G 基本同相放大器典型应用
- MIKROE-3247,基于 MUX509 精确模拟多路复用的 MUX Click 板
- MAXREFDES75#具有16位DAC,0至10V输出的24位电子秤
- NCP1247USBPDGEVB,NCP1247 固定频率电流模式 PWM 控制器评估板
- 使用 ON Semiconductor 的 NUD4301 的参考设计
- LT1220 的典型应用 - 45MHz、250V/us 运算放大器
- LTC3859AHFE 高效率、三路 24V/1V/1.2V 同步降压/升压转换器的典型应用电路(采用 12V 输入电压)
- LT3957A 的典型应用 - 具有 5A、40V 开关的升压、反激、SEPIC 和反相转换器
- M52233DEMO: MCF52233演示板







京公网安备
11010802033920号