数字功率计
来源:互联网发布者:R3cAmUD 关键词: 数字功率计 更新时间: 2026/01/30

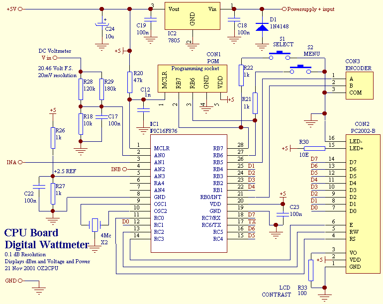
数字功率计
额外的输入B用于后续的SWR桥项目,TX串行输出也将在以后使用。未校准的信号响应为:从1MHz到450MHz为+1/-1 dB。输入SWR将根据输入频率在1.00到1.30之间变化。为了使SWR如此良好,您需要正确组装输入电路并调整电容器。输入功率范围:-60 到 +30dBm,即 1 nW 到 1 瓦特。





这里还没有内容,您有什么问题吗?
电子电路资源推荐
- STM32F407最小系统资料 包括原理图和PCB

来源:下载中心
- 常用直流稳压电源电路应用200例

来源:下载中心
- 是德两分钟导师系列课程第一季

来源:大学堂
- 低速ADC 硬件三人行

来源:大学堂
- 电阻的串联、并联及混联电路介绍及作用

来源:电路图
- 电阻和电阻定律以及0欧电阻和上、下拉电阻的作用

来源:电路图
推荐帖子 最新更新时间:2026-03-25 00:06
- 【M4学习之一】与TI的FAE聊M3/M4的区别
- 昨天成都地区TI的FAE到我们公司来推广M4,一样对我拿到M4开发板比较震惊,据说整个中国地区只有20块左右,他们培训完也全部上交了,其实开始拿到M4开发板,个人觉得和M3比较起来除了外设比较多外其他差别不是太大,但是昨天和FAE聊了一下发现TI推出的M4还是有它特殊的意义的,
fengzhang2002
微控制器 MCU
- 准备用TI的CORTEX系列做个东西,正纠结做啥好:)
- 看着大家做的东西挺好,准备用TI的芯片做点好玩的东西。。。纠结了好久实用的有三个: 1.网络收音机 2.PDA 3.掌上游戏机 网络收音机 : 这个就不考虑了,这个论坛上已经有人实现了的。但是很多都是用硬件解码的,如果能用软件解码倒也不错。。
youki12345
微控制器 MCU
- DIY 直流电动机
- 所谓的直流电动机其实很简单,大家应该都做过吧。 2010-12-9 10:04 上传 下载附件 (52.76 KB) 如上图,直流电动机所需要的材料。里面比较特殊的应该是两个别针,设计者想象力真的很丰富。 2010-12-9
hanker510
DIY/开源硬件专区
- DM642的TIMER_config函数要怎么配置?
- 不知道是不是我没找对文档,在TMS320C6000 Chip Support Library API Reference Guide上没有找到详细的TIMER_Config()函数的配置,就只有以下一些内容: TIMER_Config Structure used to se
new82116
DSP 与 ARM 处理器
- 救人一命胜造七级浮屠!!!
- 兄弟姐妹们:请教个 问题,PIC18F4580片内EEPROM的读写问题 我是看着单片机的DATASHEET上面的汇编写的读写程序,把它改成C就不行了,。。。。 程序如下: #include #pragma config OSC = HS #pragma c
yanjianguo
Microchip MCU
- 转让DE2开发板
- DE2开发板, 买来后基本上没有用过,现以1600元转让,本人在福州,在福州的同学可以过来验板 联系人:丁先生 联系电话:18705016165 qq:43034912 转让DE2开发板 最近貌似转让DE2的人挺多。 没用过,买来干啥。。
zcxDYJ77
淘e淘
- 有关verilog阻塞与非阻塞语句的一个案例
- 突然想起一个问题,电解电容能换成无极性的电容吗?
- 请问不会c++能做驱动吗
- 幻想之一:自动远程超级武器-C语言
- 求一个12832液晶的驱动程序
- 用msp430芯片使用CCS开发,如何生成烧写代码?
- cadence PCB 免费在线培训(8月-10月)
- ADC10多通道转换破解
- msp430 产生正弦波 DA转换的,谢谢
- 太阳能手机充电电路(下载)
- 关于分数延迟滤波器一阶微分法的Matlab程序
- 持币500求两套49元的 LM3S8962 开发套件
- 收到奖品(*^__^*) 嘻嘻……
- 无线温度传感器
- 我似乎很迷茫啊 软件 ?硬件 ? 如何选择?
- STM8编绎报这个是什么意思
- ST网站真垃圾
- 节能议题发烧 LED灯泡降价策略效应
- 想用个C5000系列的DSP做个G729的音频压缩,请问难度高不?
- 有没有一款好的STM8/32的烧写仿真器,大家推荐一下
- LT1086CM-3.3 低压差稳压器与基准的典型应用
- DC2423A-A,基于具有遥测功能的 LTM9100 隔离式 48V 开关控制器的演示板
- STEVAL-IKR001V8D、SPIRIT1 868-MHz 低数据速率收发器子板,带范围扩展器
- TSX-3225_CC2520,适用于无线应用的 CC2520 低功耗 802.15.4 LR-WPAN 的外部振荡电路
- A6268 汽车大电流 LED 控制器的降压-升压模式(以电源为参考的升压)的典型应用
- VL53L1完整的评估套件
- 具有 400mA 突发钳位、fSW = 1MHz 同步降压型稳压器的 LTC3621HMS8E 2.5V Vout 的典型应用
- LDK130PU29R 2.9V、300mA 低静态电流极低噪声 LDO 的典型应用可调版本电路
- OM13312: SA636DK评估演示板
- L7812C输出稳压电路的典型应用







京公网安备
11010802033920号