烟雾探测器在检测建筑物中的烟雾或火灾方面非常有用,因此重要的安全参数也是如此。在本项目中,我们将在不使用任何微控制器的情况下构建一个简单的 烟雾探测器电路 。该电路在检测到附近的烟雾或火灾时触发蜂鸣器。该电路主要使用MQ6烟雾/气体传感器来检测烟雾水平。MQ6气体传感器也对液化石油气,酒精和甲烷等敏感。在这里,我们使用蜂鸣器作为烟雾报警器,由BC547 NPN晶体管驱动。
所需组件:
- 公元前547年
- 面包板
- 烟雾传感器 (MQ2/MQ6)
- 1K
- 10k 锅
- 电源
- 发光二极管
- 蜂鸣器
- 连接线
- 跳线

电路说明:
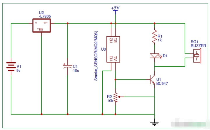
该烟雾探测器项目的电路图如下:

在本电路中,我们使用MQ2 / MQ6烟雾或气体传感器模块来检测空气中的烟雾。BC547 NPN 晶体管用于在检测到烟雾时驱动蜂鸣器。10K电位器也用于校准。基本上,在这个项目中,我们使用MQ6烟雾传感器(作为电阻)和电位器设计了一个分 压器电路 。MQ6具有阻力,每当它感应到烟雾时,其值就会发生变化。
工作说明:
此烟雾探测器报警电路的工作很容易。在本项目中,我们使用晶体管工作特性将该电路用作烟雾探测器。正如我们已经知道的那样,我们已经使用了BC547 NPN晶体管,只要其基端子达到至少0.70v,它就会打开。因此,我们在其底部应用了分压器电路。


但在使用这个电路之前,我们需要使用电位器进行校准。在校准中,我们在晶体管基极施加的电压略低于0.70v。每当烟雾传感器检测到烟雾时,它就会降低其电阻,并且由于电阻的降低,晶体管基极上的电压增加。现在,当晶体管基极的电压大于或等于0.70v时,晶体管打开,LED亮起,蜂鸣器也开始发出哔哔声。当没有烟雾时,当晶体管基极端子上的电压低于0.70v时,两个指示分量都会关闭。
这里还没有内容,您有什么问题吗?
电子电路资源推荐
- lin入门书 77页 13.2M

来源:下载中心
- 汽车电子EMC设计测试基础

来源:下载中心
- 电工学

来源:大学堂
- 放大器稳定性系列教程

来源:大学堂
- 电工基础:电路的组成

来源:电路图
- 电阻的串联、并联及混联电路介绍及作用

来源:电路图
推荐帖子 最新更新时间:2026-03-20 17:09
- 9B96的UART
- 9B96与8962应该差别不大吧,为什么同样的串口程序8962可以,9B96就不可以呢? 初始化就这样“ SysCtlPeripheralEnable(SYSCTL_PERIPH_UART0); SysCtlPeripheralEnable(SYSCTL_PERIP
Yawness
微控制器 MCU
- 索尼CCD曼谷工厂洪水大灾难, 长时间暂停生产?
- 索尼CCD曼谷工厂洪水大灾难, 长时间暂停生产?
sonyccd
工业自动化与控制
- 有没有人做过lm3s和MSP430的I2C通信?
- 我现在正在做lm3s8962和MSP430F2013的I2C通信,流程是这样的:lm3s8962做主机,MSP430f2013做从机,8962定时发出接收数据请求,F2013发出两个数据。 F2013参考的是msp430x20x3_usi_09.c的程序,并且DCO的频率设
sphinz
微控制器 MCU
- #eeworld漫画力作#TI MCU漫画,电子小强&TI MCU 斗法 !
- 我们以低功耗、高性能取胜。 更多详情: https://www.eeworld.com.cn/comic/comic_view.php?imgid=07 #eeworld漫画力作#TI MCU漫画,电子小强&TI MCU 斗法 ! 穿山隧道,前期投入要很多
EEWORLD社区
微控制器 MCU
- 剖析LPC1000活动评奖揭晓
- 缘起:【社区大讲堂】深入剖析恩智浦LPC1000处理器 本活动即将结束,获奖人员胜出啦 小周迅粉丝、zhangkai0215、alvan、wkj、makechinawei、murray、zhengzhoutie、richiefang、cjf
EEWORLD社区
单片机
- 哪位大侠了解MSP的水流旋转检测算法
- 如题,哪位大侠了解MSP的水流旋转检测算法。请指教。谢谢! 哪位大侠了解MSP的水流旋转检测算法
苍穹的眼泪
单片机
- STM32H747I-DISCO,带有基于 STM32H747XI MCU 的 LCD 模块的探索套件
- NCV78XXXDRVR1GEVB:NCV78xxx LED 驱动器评估板
- LTC3525ISC6-5 锂离子至 5V 同步升压转换器的典型应用电路
- NCP1090GEVB:PoE-PD 接口控制器评估板
- 舵机控制模块(方案设计+原理图)
- LTC3621IMS8E-23.3 1.2Vout、同步至 600kHz、强制连续模式同步降压型稳压器的典型应用
- KITFS4508CAEEVM: FS4508, 系统基础芯片, ASIL B, 线性0.5 A Vcore, FS1b, LDT, CAN
- A6264 白炽灯更换的典型应用
- ADM7172CP-EVALZ,用于评估 ADM7172 2A 线性稳压器的评估板
- LX8213-12/33 固定输出版应用原理图的典型应用







京公网安备
11010802033920号