CSM9241|单端K总线收发器汽车电子诊断通信,可兼容替换ST的L9637

发布者:LuckyDaisy最新更新时间:2025-02-21 来源: elecfans关键字:汽车电子 手机看文章 扫描二维码
随时随地手机看文章

总线收发器芯片是汽车诊断系统中的作为汽车和工业控制系统中,数据传输的关键桥梁。


负责在不同电子模块之间,准确无误地传输数据,通过完成电平转换、信号放大,以及噪声过滤等一系列复杂的工作,帮助汽车诊断系统,迅速获取车辆各个部件的健康状态,如有故障也能通过数据传输快速定位并解决问题。

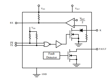
像这颗CSM9241单端K总线收发器芯片,可兼容替换ST的L9637这颗芯片,它就能用在汽车诊断系统里。

采用了SOP8封装,支持双向串行通信功能,让这类收发器既能工作在发射模式,也可以工作在接收模式。

具有过温提醒功能,和K线短路检测等保护功能。

输出端RX可以驱动CMOS,或者1×LSTTL负载;电压工作范围6V~36V之间,车载温度的安全工作范围-40度~125度;具有较高的可靠性、低功耗电磁兼容性等特点。


关键字:汽车电子 引用地址:CSM9241|单端K总线收发器汽车电子诊断通信,可兼容替换ST的L9637

上一篇:AI大模型在自动驾驶中的作用
下一篇:L4级别自动驾驶的特点是什么

推荐阅读最新更新时间:2026-03-21 04:47

德州仪器在 C2000™ Piccolo™ 实时浮点微控制器上集成 USB,可实现移动现场诊断通信
2013 年 2 月 18 日,北京讯 日前,德州仪器 (TI) 宣布推出集成 USB 连接功能的最新 32 位实时 C2000™ Piccolo™ F2806xU 微控制器 (MCU),为客户开发需要现场连接的终端产品助一臂之力。 在消费类及工业电机控制系统、工业电源系统、电信及数据系统、风力与太阳能发电、普通电力电子应用等众多应用中,能够进行存取诊断并进行现场动态修改非常重要。有了 Piccolo F2806xU MCU,TI 客户可便捷地为其应用整合 USB 连接功能。 Piccolo F2806xU MCU 的特性与优势: • 集成型 USB 2.0 及 CAN 外设可充分满足现场移动通信需求; • 支持同步双通道采样
[单片机]
基于VXI/GPIB总线的通信设备测试诊断系统
随着科学技术尤其电子技术的迅速发展,通信设备功能越来越强大,种类越来越繁多,对通信设备的维修测试提出了更高的要求。通信设备传统的维修主要采用分立测试仪器的方式来进行,如果实现多种通信设备的维修测试,往往需要很多分立的专用测试测量仪器,维护保障方式效率低,测试覆盖率、故障隔离率较低。适应通信设备的发展趋势,结合测试诊断领域的新技术、新进展,研制通信设备测试诊断系统滞满足各种通信设备的系统级和电路板级的测试和故障诊断,提高警惕测试覆盖率、故障诊断隔离率和维修保障效率,从而提高通信设备的维修保障能力,已成为通信设备维修保障的重要发展方向。 VXI总线接口不仅结构紧凑、标准开放、数据吞吐能力强、模块可重复使用,而且虚拟仪器软件结构
[嵌入式]
老牌汽车电子企业做 SoC,还有机会回到舞台中央吗?
在汽车芯片领域,“老牌芯片企业还能不能做SoC”,这个问题确实是一个现实问题。 过去几年,汽车 SoC 的话语权快速向国外玩家比如高通、英伟达,国内玩家地平线,甚至是专注自动驾驶的企业比如特斯拉、华为和中国新势力(蔚来、理想和小鹏)。 相比之下,以瑞萨、NXP为代表的传统汽车电子厂商,声音明显小了。它们真的没有机会了吗? Part 1 瑞萨之前到底“输”在了哪里? 其实从Mobileye开始,传统汽车电子芯片企业就在不断调整自己的策略,我们看瑞萨集中收集了来自日系车企的芯片需求。 但是由于客户节奏偏保守,所以第三代、第四代 R-Car 推出时,日系客户对超大算力、端到端模型的需求尚未真正爆
[汽车电子]
老牌<font color='red'>汽车电子</font>企业做 SoC,还有机会回到舞台中央吗?
艾睿电子推进新一代汽车电子电气架构升级与创新
科罗拉多州森特尼尔市,2026年2月9日—— 艾睿电子近期启动了一项重点项目,并建立了线上资源平台,旨在推动汽车电子电气(electrical and electronic)架构迈向高效与智能化。 该项目将为汽车制造商与车厂一级供应商提供所需的工程专业技术与稳定供应链支持,助力行业向“软件定义汽车”转型。 消费级车辆与商用车辆逐渐发展成为复杂综合智能平台。按传统方式,每增加一项电子功能需增设独立计算机模块,难以实现可持续发展,而电子电气(E/E)架构是对现代车辆内部“神经系统”的彻底重塑。 从以往依赖数百个独立组件的模式,正加速转向由高性能集中计算系统统筹多重功能的架构。这一根本性变革不仅大幅提升系统协同效率,还可减少
[汽车电子]
艾睿电子推进新一代<font color='red'>汽车电子</font>电气架构升级与创新
汽车电子架构演进下电源系统的设计考虑
Analog Devices 2025 财年第四季度及全年业绩,由于模拟芯片的广泛性,在多元终端市场表现不错。 财年第四季度(2025年Q3自然季度)收入为30.8 亿美元,在通信和工业业务的带动下实现同比增长,2025 财年全年收入为 110 亿美元,同比提升 17%,体现出周期性复苏与结构性增长并行的态势。 经营现金流与自由现金流分别达到 48 亿美元和 43 亿美元。我们主要围绕汽车领域的一些内容做一些展开。 汽车电子架构从分布式向区域集中式演进,在这个过程中汽车电子的电源系统的角色从传统的辅助模块转变为支持高算力、高带宽与高安全性系统的核心基础设施,雷达、摄像头、域控制器以及中央计算平台是不断调整的。
[汽车电子]
【中国汽车线控技术专家委员会】汽车电子转向系统技术特征分析
01 概述 所谓电子助力转向系统,指的是在驾驶员转动方向盘时,转向系统的转向动力源由电动机提供;而液压助力转向系统指的是转向系统的转向动力源由液压泵产生的油液压力提供。电子助力转向由电动机提供,消耗的是电能,而车上的电能是由发动机转动后带动发电机发电所得到的。这种能量的转换效率较高,而且能量损失较小,对于车辆行驶的效率损失也小。这套系统优势明显,同时这套系统也是有其缺点, 主要原因在汽车上的发电机实际的发电功率是有限的,所以能够提供转向系统的转向助力能力也就有了限制。不过这种助力的能量是通过电动机直接提供,助力的响应性很敏锐,速度也非常快,在驾驶员操作方向盘时就会感觉到操作很轻松。在电脑的控制下, 可以容易
[汽车电子]
【中国汽车线控技术专家委员会】<font color='red'>汽车电子</font>转向系统技术特征分析
根基可控,智能无限:QNX车规级操作系统驱动汽车电子新时代
随着人工智能在汽车领域的快速发展,AI计算、底层芯片与操作系统的协同作用正成为智能座舱与辅助驾驶技术落地的关键支撑。凭借多年积累的技术与能力,QNX已成为行业中不可或缺的核心力量,其车规级操作系统不仅保障了车辆的功能安全与网络安全,也为AI大模型等前沿技术在车端的高效应用提供了可靠基石。 在2025第五届未来汽车AI计算大会上,QNX大中华区总经理董渊文介绍,QNX专注于以操作系统为核心的基础软件,已经有超过45年的发展历史,广泛应用于智能座舱、辅助驾驶及车身控制等领域,提供功能安全与网络信息安全的核心支撑。目前,几乎全球所有主要Tier 1和OEM均为其直接客户和合作伙伴,这不仅体现了QNX在汽车电子软件体系中的核心地位,也
[汽车电子]
根基可控,智能无限:QNX车规级操作系统驱动<font color='red'>汽车电子</font>新时代
自动驾驶中的 DCU、MCU、MPU、SOC 和汽车电子架构
近年来,SDV(Software Define Vehicles,即软件定义汽车) 概念逐步被整车厂认知,根源在于 “汽车如何体现差异化”问题的变迁,随着电动化带来的汽车电子构架革新,汽车硬件体系将逐渐趋于一致,如何构建通用化硬件,成为实现软件软件定义汽车的前提基础。只有把硬件通用化,差异化减少,才能减少对软件适配的成本,做到真正的软件定义汽车。 下图为博世2017年在一汽车会议上分享的其在整车电子电气架构方面战略图。整车电子电气架构发展分为了六个阶段:模块化阶段- 功能集成阶段- 中央域控制器阶段- 跨域融合阶段- 车载中央电脑和区域控制器- 车载云计算阶段。 01 分布式电子电
[汽车电子]
小广播
最新嵌入式文章
何立民专栏 单片机及嵌入式宝典

北京航空航天大学教授,20余年来致力于单片机与嵌入式系统推广工作。

厂商技术中心

 
EEWorld订阅号

 
EEWorld服务号

 
汽车开发圈

 
机器人开发圈

电子工程世界版权所有 京ICP证060456号 京ICP备10001474号-1 电信业务审批[2006]字第258号函 京公网安备 11010802033920号 Copyright © 2005-2026 EEWORLD.com.cn, Inc. All rights reserved