早些时候,我的文章中曾提出了一类新的双稳态元件——双阈值晶闸管,当向晶闸管输入端施加两个非零电平(“高”或“低”)的控制电压时,晶闸管从一种状态切换到另一种状态。
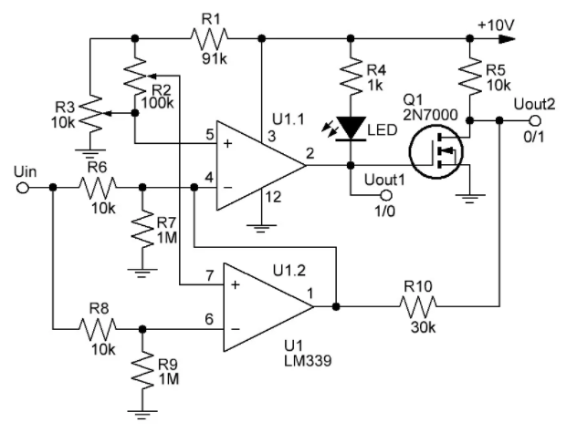
双稳态负载开关(图1)设计用于在器件输入端施加Uon或Uoff电压时切换负载。该器件包含两个比较器U1.1和U1.2,以及一个输出晶体管Q1,例如2N7000。

图1 由输入电压电平控制的双稳态开关,具有单独可调的负载开启和关闭阈值。
该器件的工作原理如下。其输入端(比较器U1.1和U1.2的反相输入)短暂地提供一定电平的电压(Uon或Uoff)。比较器比较的同相输入是由电位器R2和R3提供的两个电平的电压。当开关电压Uon(Uon《Uoff)施加到器件的输入端时,比较器U1.1进行开关。在其输出端Uout1处,电压从逻辑单元的条件电平切换到逻辑零电平。LED指示设备的启用状态。相反,在晶体管Q1(Uout2)的漏极上,电压从逻辑零电平变为逻辑单元电平。高电平电压通过电阻R10进入比较器U1.1的反相输入端,固定其状态。
为了使器件恢复到初始状态(断开负载),需要向输入端施加一个较高电平的电压(Uoff),这能够切换第二比较器U1.2的状态。当切换该比较器时,比较器U1.1反相输入端的电压会降至零,电路恢复到初始状态。
这样的器件经过一些简化和修改后,可以放置在DIP6底座中,图2。当低电平电压Uon短暂地施加到器件的输入端时,输出信号电平从条件电平0切换到1,当高电平电压Uoff施加到输入端时,返回到初始状态。
图3显示了用于开启此类芯片的典型电路。外部调节元件R1和R2用于调节开启和关闭的切换阈值(Uthr1和Uthr2)。

图2 双稳态开关,以及可能基于它的集成电路。

图3 双稳态开关芯片的变体,带有外部开关阈值控制电路或内部非稳压电路,以及在DIP4底座中使用该电路以获得具有固定开关阈值的非稳压版本的可能性。
如果使用电阻分压器R1–R3来设置Uthr2和Uthr1的恒定导通和关断电平,则可以将双稳态开关放置在DIP4芯片底座中,如图3所示,该底座具有电源端子以及输入和输出端子。要获得不依赖电源电压的开关电平,可以使用微电路中内置的简单稳压器(齐纳二极管)为电阻分压器R1–R3供电。
上一篇:EtherCAT转CANopen网关在工业领域的应用方法
下一篇:什么是变频器VFD 变频器VFD工作原理和优点
- 热门资源推荐
- 热门放大器推荐
- 边缘计算主机盒选购指南:五大核心指标解析
- Arm AGI CPU 更多细节:台积电 3nm 制程、Neoverse V3 微架构
- Arm AGI CPU 重磅发布:构筑代理式 AI 云时代的芯片基石
- Arm 拓展其计算平台矩阵,首次跨足芯片产品
- 阿里达摩院发布RISC-V CPU玄铁C950,首次原生支持千亿参数大模型
- 边缘 AI 加速的 Arm® Cortex® ‑M0+ MCU 如何为电子产品注入更强智能
- 阿里达摩院发布玄铁C950,打破全球RISC-V CPU性能纪录
- VPU中的“六边形战士”:安谋科技Arm China发布“玲珑”V560/V760 VPU IP
- 利用锚定可信平台模块(TPM)的FPGA构建人形机器人安全
- ADR435B 5 Vout 超低噪声 XFET 电压基准的典型应用,具有灌电流和拉电流能力
- 使用 Analog Devices 的 ADP8140 的参考设计
- NCP699SN30T1G 150mA、3 路输出电压 CMOS 低 Iq LDO 的典型应用,在 TSOP-5 中启用
- ZTL431过压/欠压保护电路典型应用
- 使用 Microchip Technology 的 DVR2802B3 的参考设计
- 开源的浮游生物监测分析设备PlanktoScope
- STK503,旨在评估 AT90USB AVR MCU 的入门套件,通过 AVR Studio 支持 JTAGICE mkII 和 AVRISP mkII
- 使用 BittWare 的 XCVU190 的参考设计
- 远程声控参考设计
- NCP4354AADAPGEVB,用于 NCP4354、65W 适配器关闭模式控制器的评估板

现代雷达系统的信号设计
LTC6102HVHMS8

BFR340T






京公网安备 11010802033920号