随着汽车电子技术的快速发展,车载系统的复杂性不断增加,尤其是电子控制部件、导航系统和多媒体设备等的广泛应用,使得多芯片模块(MCM)的可靠性变得尤为重要。为确保这些组件在极端环境下的可靠性,AEC-Q104认证应运而生,成为车规级电子产品的重要标准。
AEC-Q104认证概述
AEC-Q104是汽车电子委员会(Automotive Electronics Council, AEC)针对车用多芯片模块(MCM)制定的一项可靠性测试标准。该标准是AEC-Q系列家族中较新的成员,首次发布于2017年。AEC-Q104认证的主要目的是确保MCM在汽车实际使用环境中的可靠性,特别是在多样化和复杂的环境条件下。
认证的必要性
在现代汽车中,电子系统的复杂性和对安全性的要求使得对电子元件的可靠性测试变得至关重要。MCM作为集成多个元器件的模块,其可靠性直接影响到整车的性能和安全性。因此,AEC-Q104认证通过一系列严格的测试,确保MCM在各种环境条件下的稳定性和耐用性。
测试项目与分类
AEC-Q104认证的测试项目分为A-H八大系列,每个系列针对不同的测试需求和环境条件。以下是各组的主要测试项目:
A组:
加速环境应力测试(6项)
B组:
加速寿命模拟测试(3项)
C组:
封装组装完整性测试(8项)
D组:
晶圆制造可靠度测试(5项)
E组:
电气特性确认测试(10项)
F组:
瑕疵筛选监控测试(2项)
G组:
空封器件完整性测试(8项)
H组:
模块专项测试(7项)在这些测试中,特别强调了顺序试验的要求。例如,必须先完成高温操作寿命测试(HTOL),才能进行热冲击测试(TS),这一顺序的严格性增加了测试的难度 。
组件的测试要求
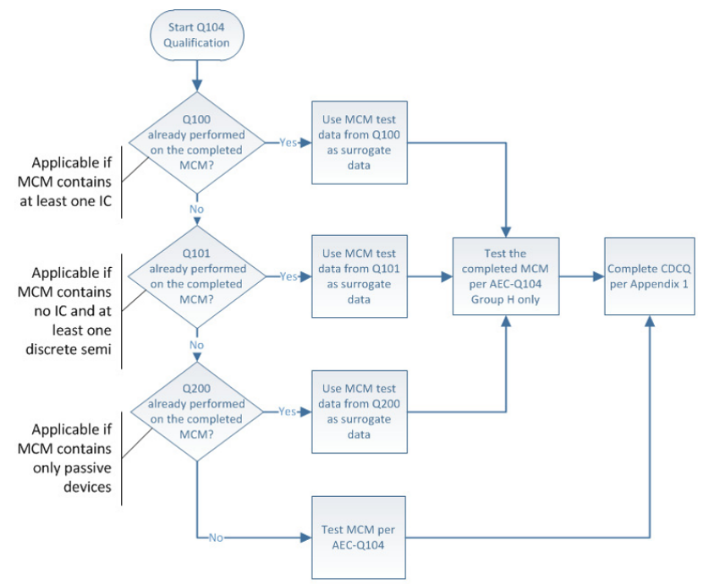
在AEC-Q104中,MCM上使用的所有组件,包括电阻、电容、电感等被动组件、二极管离散组件及IC本身,若在组合前已通过AEC-Q100、AEC-Q101或AEC-Q200认证,则MCM产品只需进行AEC-Q104H中的7项测试。这些测试包括:

4项可靠性测试:
温度循环(TCT);落下测试(Drop);低温储存寿命(LTSL);启动与温度阶梯(STEP)。
3项失效类检验:
X射线检测(X-Ray);声波显微镜检测(AM);破坏性物理分析(DPA)。如果MCM上的组件未先通过上述认证,则必须从AEC-Q104的A-H八大测项共49项目中,根据产品应用选择相应的验证项目,这将导致验证项目的数量显著增加 。
测试方法与流程
AEC-Q104的测试方法包括多种环境应力测试和可靠性测试,旨在模拟MCM在实际汽车使用中的各种极端条件。测试流程的设计充分考虑了汽车电子产品在不同温度、湿度和振动条件下的表现,以确保其在长期使用中的稳定性和可靠性。
结论
AEC-Q104认证为车用多芯片模块提供了一个全面的可靠性测试框架,确保这些关键电子组件在复杂和苛刻的汽车环境中能够正常工作。随着汽车电子技术的不断进步,AEC-Q104认证的重要性将愈发凸显,为汽车行业的安全与可靠性提供了坚实的保障。通过实施AEC-Q104认证,制造商不仅能够提高产品的质量和可靠性,还能增强市场竞争力,满足日益严格的汽车电子标准和消费者的期望 。
上一篇:多样化锁步技术在MCU中的应用
下一篇:整车刷写工具 - DPS
推荐阅读最新更新时间:2026-03-21 04:55
- 边缘计算主机盒选购指南:五大核心指标解析
- Arm AGI CPU 更多细节:台积电 3nm 制程、Neoverse V3 微架构
- Arm AGI CPU 重磅发布:构筑代理式 AI 云时代的芯片基石
- Arm 拓展其计算平台矩阵,首次跨足芯片产品
- 阿里达摩院发布RISC-V CPU玄铁C950,首次原生支持千亿参数大模型
- 边缘 AI 加速的 Arm® Cortex® ‑M0+ MCU 如何为电子产品注入更强智能
- 阿里达摩院发布玄铁C950,打破全球RISC-V CPU性能纪录
- VPU中的“六边形战士”:安谋科技Arm China发布“玲珑”V560/V760 VPU IP
- 利用锚定可信平台模块(TPM)的FPGA构建人形机器人安全
- LM2904DMR2G 函数发生器运算放大器的典型应用
- DEMO9RS08KA2: DEMO9RS08KA2 Demonstration Board
- MCP73871EV,MCP73871 锂离子电池充电器评估板
- STEVAL-IHM039V1,采用 STM32F415 微控制器的双电机控制演示板
- LTC1606CG 演示板、16 位、250ksps ADC
- RT8086B 3.5A、1.2MHz、同步降压转换器的典型应用
- TS4999EIJT 典型应用 免滤波器立体声 2.8 W D 类音频功率放大器,可选择 3D 音效
- LTM4615,采用 15mm-15mm 封装的完整双路和三路输出负载点模块稳压器
- LTC2415-1IGN 24 位 ADC 的典型应用电路使用电阻器阵列在励磁放大器中提供精确匹配
- 使用 Analog Devices 的 LTC1450LIN 的参考设计

智能网联汽车产业链全景图(可做求职参考)
现代雷达系统的信号设计
BFR340T






京公网安备 11010802033920号