在许多系统中,包括部署在汽车供电系统中的无数稳压器,电源转换稳压器的设计通常是一项艰巨而复杂的任务。本文旨在通过解释用于 LED 驱动器的不同开关拓扑的优势、权衡和应用来简化选择过程。
LED 不同于传统的电发光灯丝或气体组件。利用特定的半导体结,LED 制造商可以产生跨越整个可见光范围以及 IR 和 UV 的特定颜色的光。在汽车应用中,LED 可以提高白天和夜间驾驶场景的安全性。提高效率可以延长电动汽车的电池寿命,单个系统中的多个 LED 可以消除单个组件的故障。
由于它们的多功能性,LED 提供了以多种不同方式驱动的能力。由于 LED 的输出是控制良好的光,因此 LED 负载不同于电力系统的传统负载。LED 仅依靠通过半导体结的精确调节电流来产生光,其中端子与系统接地(或汽车系统中的底盘)的相对电压是不相关的。因此,LED 系统可以利用开关技术提供的不同拓扑结构。
如何为汽车 LED 系统选择正确的开关拓扑
汽车系统中特定开关拓扑的选择与整个系统设计有关。应考虑最小输入电压、最大串电压、机箱返回能力、短路输出能力、最大输入电流、输出/LED 电流和 PWM 调光。
降压(降压)转换器
降压(或降压)LED 驱动器从高于 LED 串总电压的电压调节 LED 串中的电流。降压 LED 驱动器可以安全地短接到系统地,从而使它们都具有本质安全性。它们可以具有底盘返回功能(一根电源线),并且可以很容易地适应矩阵或动画应用。图 1 和图 2 中的示例示意图显示了基本系统图,其中控制器调制高侧开关以进行电流控制。

图 1:降压转换器
在降压 LED 驱动器中寻找的几个关键特性是固定频率操作、通过出色的开关控制和低电阻开关实现的高效率、整个模拟调光范围内的高精度,以及为了出色的 EMI,适当设计的扩频频率调制。

表 1:使用降压转换器作为 LED 驱动器的优势和权衡
升压(升压)转换器
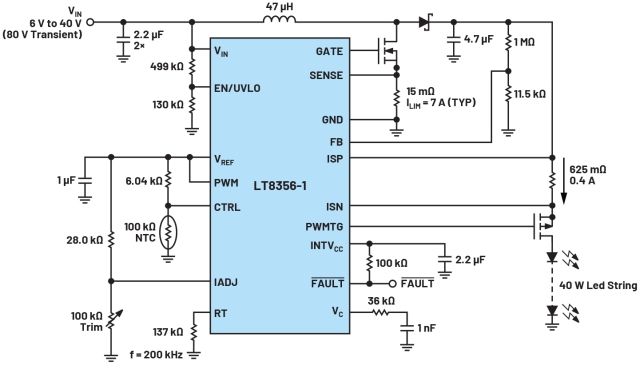
升压(或升压)LED 驱动器从低于 LED 串总电压的电压调节 LED 串中的电流。这在许多汽车系统中很有用,在这些系统中,许多 LED 需要在单个灯串中导通。典型的 12V 汽车系统的工作电压范围为 6V 至 18V,要求 LED 驱动器运行至 6V,从而为 LED 提供较大的升压比以保持发光。图 3 和图 4 中的示例示意图显示了基本系统图,其中控制器调制低侧开关以进行电流控制。

图 2:降压转换器示例 — LT3932

图 3:升压转换器

图 4:升压转换器示例 — LT8356-1

表 2:使用升压转换器作为 LED 驱动器的优势和权衡
使用升压转换器进行升压降压
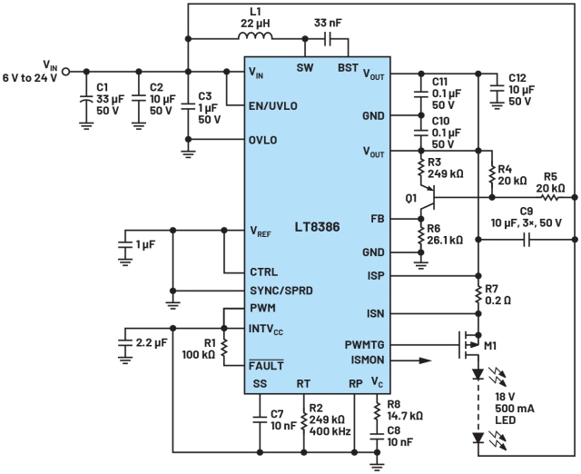
一些升压(或升压)LED 驱动器可以配置为将 LED 阴极返回到电源。这种配置称为降压-升压。总输出电压为 V IN (V BATTERY ),它被添加到 LED 灯串的总电压中。这种拓扑的好处是能够驱动高于、低于或等于电源电压的 LED 灯串。这种拓扑结构的限制仅受转换器的限制——低端受控制器 IC 的最小电源电压限制,高端受控制器 IC 的最大输出电压限制。

图 5:升压-降压转换器

图 6:升压-降压转换器示例 — LT8386

表 3:使用升压-降压转换器作为 LED 驱动器的优势和权衡
使用升压转换器的降压模式
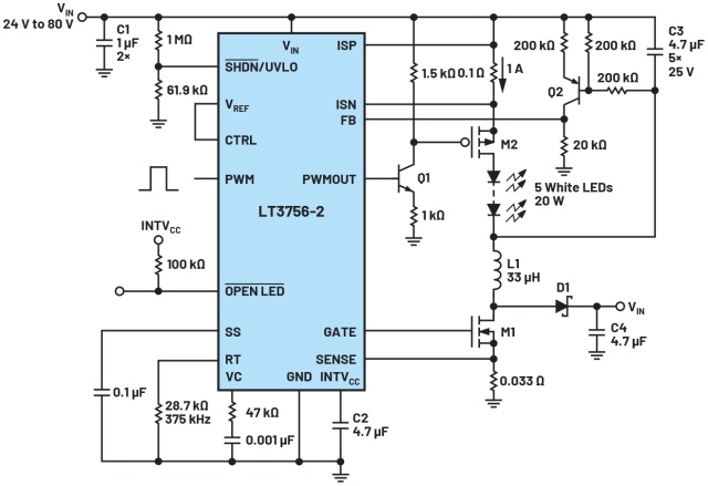
一些升压(或升压)LED 驱动器可以配置为从电源降压(而不是像标准降压那样以地为参考),从而创建降压模式配置。这种配置与降压具有相同的限制,其中 LED 串的总电压必须小于输入电源。

图 7:降压模式转换器

图 8:降压模式转换器示例 — LT3756-2

表 4:使用降压模式转换器作为 LED 驱动器的优势和权衡
降压-升压转换器
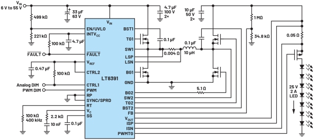
降压-升压 LED 驱动器通过高于或低于 LED 串总电压的电源调节 LED 电流。转换器在降压模式下调制连接到输入电压的高侧开关,在升压模式下调制输出侧的低侧开关。这种拓扑结构是最复杂的,但也是最灵活的。V IN和 V OUT范围仅受控制器 IC 限制。这是矩阵应用的不错选择。

图 9:降压-升压转换器

图 10:降压-升压转换器示例 — LT8391

表 5:使用升降压转换器作为 LED 驱动器的优势和权衡
结论
汽车 LED 照明系统可以通过多种不同方式使用开关稳压器进行驱动。根据应用的不同,开关拓扑和配置的选择使照明设计人员能够为整个汽车的不同照明要求创建完整的子系统。为系统选择正确的电源转换开关拓扑和配置可优化复杂性、效率、EMI 和安全性等要求。
上一篇:电动汽车车载充电器中的宽带隙 (WBG) 晶体管
下一篇:浅谈ADAS和电动汽车
- 热门资源推荐
- 热门放大器推荐
- 边缘计算主机盒选购指南:五大核心指标解析
- Arm AGI CPU 更多细节:台积电 3nm 制程、Neoverse V3 微架构
- Arm AGI CPU 重磅发布:构筑代理式 AI 云时代的芯片基石
- Arm 拓展其计算平台矩阵,首次跨足芯片产品
- 阿里达摩院发布RISC-V CPU玄铁C950,首次原生支持千亿参数大模型
- 边缘 AI 加速的 Arm® Cortex® ‑M0+ MCU 如何为电子产品注入更强智能
- 阿里达摩院发布玄铁C950,打破全球RISC-V CPU性能纪录
- VPU中的“六边形战士”:安谋科技Arm China发布“玲珑”V560/V760 VPU IP
- 利用锚定可信平台模块(TPM)的FPGA构建人形机器人安全
- ADR435B 5 Vout 超低噪声 XFET 电压基准的典型应用,具有灌电流和拉电流能力
- 使用 Analog Devices 的 ADP8140 的参考设计
- NCP699SN30T1G 150mA、3 路输出电压 CMOS 低 Iq LDO 的典型应用,在 TSOP-5 中启用
- ZTL431过压/欠压保护电路典型应用
- 使用 Microchip Technology 的 DVR2802B3 的参考设计
- 开源的浮游生物监测分析设备PlanktoScope
- STK503,旨在评估 AT90USB AVR MCU 的入门套件,通过 AVR Studio 支持 JTAGICE mkII 和 AVRISP mkII
- 使用 BittWare 的 XCVU190 的参考设计
- 远程声控参考设计
- NCP4354AADAPGEVB,用于 NCP4354、65W 适配器关闭模式控制器的评估板

现代雷达系统的信号设计
LTC6102HVHMS8

BFR340T






京公网安备 11010802033920号