得益于未来车辆的新技术,天窗和汽车车窗贴膜现已成为汽车的可编程功能。在开关的转动处,您现在可阻挡通过汽车天窗的光线或在夜间驾驶时欣赏飘渺的星空。
一家名为Research Frontiers的制造商使用SPD-SmartGlass技术创造了电子玻璃贴膜。该技术通过在玻璃、塑料、丙烯酸或化学强化玻璃膜中调准纳米颗粒。这种玻璃可阻挡热量、阳光、紫外线和噪音。SPD-SmartGlass通过改变施加在玻璃上的电压幅度,可即时、精确地控制进入车辆的光线水平。
为驱动这种动态玻璃,需要高压AC信号快速定向阻光纳米颗粒。
智能天窗设计为车内乘客提供了大量优势。在贴膜状态下,它可减少热量传递并防止眩光,在贴膜和透明状态下,它可减少紫外线和红外线。控制贴膜着色水平允许用户针对身边的环境调整这些条件。
产生必要的高压AC信号以控制汽车中的贴膜着色水平具有挑战性,因为汽车没有易获得的AC电压源。相反,需要使用将汽车电池的DC电压转换为AC电压的功率逆变器电路来产生AC电压信号。
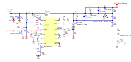
德州仪器的汽车SPD-SmartGlass驱动器参考设计 展示了一种将DC转换为AC电源的方法。该设计中的两个核心组件是:
升压转换器,用于将低压汽车电池DC转换为高压DC。
全桥驱动器,用于将DC信号转换为AC信号。
自此,方波、正弦波或其他周期波形可为玻璃提供功率。

图1所示为参考设计的框图,而图2所示为如何在这些中间步骤中控制电压以产生正弦波。

控制智能天窗着色水平
玻璃贴膜着色水平与驱动波形的幅度直接相关。如图3所示,以正弦速率不断改变占空比会产生正弦波。滤波后,这会产生纯正弦波输出。可进一步调整脉冲宽度调制(PWM)占空比,以控制该正弦波的幅度。
另一个幅度控制选项是调整提供给全桥的电压。驱动桥本身的正弦波PWM永远无需调整,且缩放提供电桥的电压将导致正弦振幅的必要变化。这是参考设计中使用的方法。
为了驱动FET并最终驱动SmartGlass,两个半桥栅极驱动器 (UCC27712-Q1) 为全桥配置。由于其互锁和死区时间功能,UCC27712-Q1用于此应用,以确保高侧和低侧FET不会同时导通。
控制高压DC/DC压的反馈管脚管理全桥的电源。通过使用连接到LM5155-Q1升压转换器的FB管脚的入电阻,直流电压(由图3中的节点VDAC表示)可控制LM5155-Q1输出电压,从而增加或降低升压电压。

图 3:用于电压输出操作的入电阻
VDAC电压通过使用电阻-电容(RC)滤波器和缓冲器对来自微控制器的PWM信号进行滤波而产生,从而创建PWM数模转换器(DAC)。图4说明了不同的PWM占空比和RC缓冲电路如何产生不同的DC电压电平,以用于熔丝盒入电路。

图4:PWM DAC信号链
产生高压直流信号
参考设计的另一个独特功能是连接到升压转换器的电荷泵电压三倍器,如图5所示。电荷泵使升压转换器的电压输出增加三倍,以便能够生成200V电源,而无需大型且昂贵的变压器基电源电路。

图 5:电荷泵电压三倍器
这种产生200V电压的方法的一个优点是图5中的开关金属氧化物半导体场效应晶体管(MOSFET)Q2只需对底部输出电容C16上的电压进行额定。这使您可在设计中使用成本更低、额定电压更低的组件,而非大于200 V的元件。
随着MOSFET的功率和电压额定值增加,栅极和漏极电容也会增加。当试图以2 MHz的频率控制MOSFET时,这些电容会导致压摆率和上升时间问题,因此较低的电压要求可更容易找到具有适当输入和输出电容的MOSFET。
电荷泵还减少了开关节点上的应力。为从约10 V升至约200 V,开关节点需要极高的占空比,从而留下极小的关断时间,并给升压转换器带来很大应力。由于电荷泵将转换器的电压降低三分之一(以三倍于输出电流为代价),因此占空比和关断时间要求显著降低。
结论
智能天窗可提高驾驶室的舒适度,提供更佳、更舒适的驾驶体验。我们的电子产品创新可助您加快将此项新技术作为未来智能驾驶的重要组成部分的过程。
上一篇:新汽车信息娱乐系统中音频放大器的几个关键设计考虑因素
下一篇:什么是FPC(柔性电路板) FPC在新能源汽车的应用
推荐阅读最新更新时间:2026-03-20 06:56
- 边缘计算主机盒选购指南:五大核心指标解析
- Arm AGI CPU 更多细节:台积电 3nm 制程、Neoverse V3 微架构
- Arm AGI CPU 重磅发布:构筑代理式 AI 云时代的芯片基石
- Arm 拓展其计算平台矩阵,首次跨足芯片产品
- 阿里达摩院发布RISC-V CPU玄铁C950,首次原生支持千亿参数大模型
- 边缘 AI 加速的 Arm® Cortex® ‑M0+ MCU 如何为电子产品注入更强智能
- 阿里达摩院发布玄铁C950,打破全球RISC-V CPU性能纪录
- VPU中的“六边形战士”:安谋科技Arm China发布“玲珑”V560/V760 VPU IP
- 利用锚定可信平台模块(TPM)的FPGA构建人形机器人安全
- 使用 ON Semiconductor 的 FAN2518S 的参考设计
- LTC1530S8、3.3V/3A 稳压器
- 使用 ON Semiconductor 的 ADP3167 的参考设计
- 使用 Analog Devices 的 LT3420EDD 的参考设计
- 基于Kinetis® M的低成本单相电表参考设计
- LTC3708、具有上升/下降轨跟踪功能的 2.5V/15A 和 1.2V/15A 稳压器
- NXQ1TXH5插件板
- 应变仪仪表放大器
- WRL-13287,基于 ESP8266 802.11 无线局域网的 SparkFun Wi-Fi Shield
- 4.1W、3-LED 通用 LED 照明驱动器

汽车车身电子控制系统
特斯拉专利(英文)特斯拉电动汽车技术专利资料合集
非常经典的关于LLC的杨波博士论文
XC6406PP60DL






京公网安备 11010802033920号