随着C型USB连接器成为消费者领域的新标准,USB正在寻找汽车信息娱乐系统的更多解决方案。设计最高的可靠性时,车中处在不同位置的USB端口扩展带来了独特的挑战。因为具有如防电池短路、短路和静电放电(ESD)条件故障,汽车的USB应用呈现其他市场未发现的使用案例。由于电源流经主车辆电池,它们受到预期操作期间产生的高电压和电流峰值。此外,处理器、USB集线器、充电控制器和负载开关的VBUS和数据线上连接的下游电路需要防止电池短路事件。
为了防止USB电池短路,当USB接口端的电压高于过压阈值时,过电压保护电路必须用来断开系统电源。过电压的场效应晶体管(FET)应具有快速响应时间以尽快断开系统电源,保护上游片上系统(SoC)受到有害电压和电流尖峰的影响。此外,USB 2.0规范要求使用过电流检测电路以自动限制过电流事件中的电流。内部开关可防止过量电池损坏上游设备,保持5V电轨稳定,并合理隔离故障。
在两部分系列之第1部分中;我解释了保护USB电路出现电池短路故障的最佳途径。在这篇博文中,我将扩展优化您的汽车USB防电池短路设计的最佳途径。
由于汽车制造商可能在整个项目过程中改变整体输出电流要求,具有可调电流限制保护的 解决方案可为系统设计人员提供更多灵活性;允许他们容易地调节USB端口的输出电流,而无需限定一个新设备。若您需要保护灵敏电子出现电池短事件,并同时支持高达2.4A的电流,你可能需要一个灵活的防电池短路芯片。
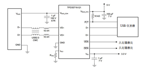
TPD3S716-Q1可实现为USB电池充电1.2(BC1.2)、C型USB 5V / 1.5 A和专用的高达2.4A的充电外设进行充电。汽车USB 2.0接口保护装置是用防电池短路、短路和ESD保护的单芯片解决方案,具有一个可调节的限流负载开关。过电流保护的电流阈值可通过IADJ引脚上的一个接地(GND)外部电阻RADJ进行调节,如图1所示。

图1:用于TPD3S716-Q1的典型应用配置
USB 一键拷贝(OTG)是普通用于汽车环境中的另一个规范,因为它使USB设备可在主机和客户端的角色之间切换。此功能对于USB高速应用至关重要,其中,可使得机头单元成为移动媒体体验延伸成为必要项。为了实现这一目标,机头单元具有能够相应地在USB设备模式工作。
TPD3S716-Q1具有两个启动输入,可通/断设备的内部FET。VEN引脚禁用并启用VBUS路径,而DEN引脚禁用并启用数据路径。VBUS和数据路径的独立控制允许您为USB主机和客户端/OTG模式配置此设备,如表1所示。
| 模式 | VBUS路径 | 数据路径 | ||
| USB主机 | 0 | 0 | 通 | 通 |
| 仅电源 | 0 | 1 | 通 | 断 |
| USB客户端/OTG | 1 | 0 | 断 | 通 |
| 禁用 | 1 | 1 | 断 | 断 |
表1:用于TPD3S716-Q1的设备正常操作模式表
容易通路且足够小的封装以匹配USB连接器的尺寸范围是USB高速保护解决方案的一个重要考虑因素,旨在便于布局并保持信号完整性。流通引脚映射使得信号路径通过封装直通,如图2所示。

图2:TPD3S716-Q1的典型布局示例
设计防止USB电池短路时,可以考虑使用具有可调电流限制、OTG /客户端模式和流通过路由的解决方案。这样做可让您使用当前未在其它防电池短路解决方案中出现的附加功能。
上一篇:汽车ADAS解决方案用于众多车型
下一篇:保护汽车USB电路防电池短路故障
推荐阅读最新更新时间:2026-03-25 15:11
- 边缘计算主机盒选购指南:五大核心指标解析
- Arm AGI CPU 更多细节:台积电 3nm 制程、Neoverse V3 微架构
- Arm AGI CPU 重磅发布:构筑代理式 AI 云时代的芯片基石
- Arm 拓展其计算平台矩阵,首次跨足芯片产品
- 阿里达摩院发布RISC-V CPU玄铁C950,首次原生支持千亿参数大模型
- 边缘 AI 加速的 Arm® Cortex® ‑M0+ MCU 如何为电子产品注入更强智能
- 阿里达摩院发布玄铁C950,打破全球RISC-V CPU性能纪录
- VPU中的“六边形战士”:安谋科技Arm China发布“玲珑”V560/V760 VPU IP
- 利用锚定可信平台模块(TPM)的FPGA构建人形机器人安全
- 使用 Analog Devices 的 ADP3334 的参考设计
- LTC3588IMSE-1 5V 至 16V 太阳能供电 2.5V 电源的典型应用电路,具有用于增加输出能量存储和电池备份的超级电容器
- XRP7659、1.5A DC 至 DC 非同步降压稳压器的典型应用
- 使用 ON Semiconductor 的 NCP3120MNTX 的参考设计
- MAXREFDES1003:150mA、4通道、LED驱动器,SEPIC配置
- LTC4223-2 演示板,用于 AMC 的双电源热插拔控制器(故障后自动重试)
- MC33072ADR2G 运算放大器用作晶体管驱动器的典型应用
- 使用 Diodes Incorporated 的 AP1509-12S 的参考设计
- NCP382HD10AAGEVB:单输入双输出高侧配电开关评估板
- 使用 Analog Devices 的 AD7730 的参考设计

嵌入式系统——体系结构、编程与设计 (Raj Kamal, 陈曙晖)
基于CAN总线通信的蓄电池能量管理系统
非常经典的关于LLC的杨波博士论文

XC6406PP60DL






京公网安备 11010802033920号